
荔枝新闻记者今天(10月9日)从苏州市交管部门获悉,自10月31日起,苏州市机动车驾驶人在处理非现场处罚的道路交通安全违法行为时,可通过在网上学习,并在考试达标后免于记分。

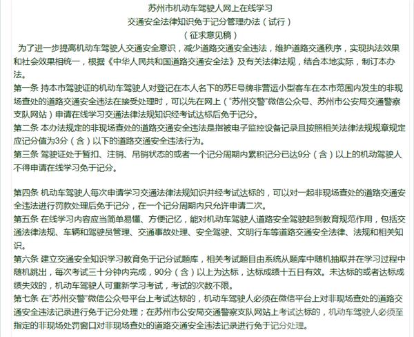
最新发布的《苏州市机动车驾驶人网上在线学习交通安全法律知识免于记分管理办法(试行)》指出,持本市驾驶证的机动车驾驶人对登记在本人名下的“苏E”号牌非营运小型客车在本市范围内发生的非现场查处的道路交通安全违法,在接受处理时,可以先在网上(“苏州交警”微信公众号、苏州市公安局交通警察支队网站)申请在线学习交通法律法规知识,经考试达标后免于记分。

驾驶人在线学习的内容包括车辆和驾驶员管理、交通事故处理、安全驾驶、文明行车等道路交通安全相关知识以及交通安全法律法规。考试题目由系统从题库中随机抽取并在学习过程中随机跳出,每次考试在30分钟内完成,90分及以上为达标,达标成绩15日内有效。未达标的或者达标成绩失效的,机动车驾驶人可重新学习考试,考试次数不限。
据悉,该办法自今年10月31日起实施,试行期一年。







公安备案号:32010202010067
我要说两句