
近几年来,医疗机构营运过程中的环境污染问题逐渐成为热门话题。与生活垃圾不同,医疗废气、废水、废弃物等一旦处置不当,极易对人体健康造成危害,并对环境产生不利影响,危害远大于普通垃圾。
荔枝新闻记者今天(5月6日)从江苏省环保厅获悉,为加强医疗机构环境管理工作的针对性、科学性,环保部批准《建设项目竣工环境保护验收技术规范医疗机构》为国家环境保护标准。该标准由江苏省环境监测中心起草,这是是首次发布,全面规定了医疗机构建设项目竣工环境保护验收技术的工作程序、总体要求,验收技术方案和验收技术报告的编制要求。
标准中的医疗机构指凡经登记取得《医疗机构执业许可证》,从事疾病诊断、治疗活动的医院、专科防治院(所、站)、社区医疗、卫生院(所、站)、急救中心、疗养院等。医疗机构建设项目验收监测应在医疗机构正常营运、营运规模达到设计规模75%以上(含75%)的情况下进行,验收工作范围原则上与环境影响评价范围一致。但标准同时规定,如实际建设内容发生重大变更时,应在补充环评批复后再进行验收。
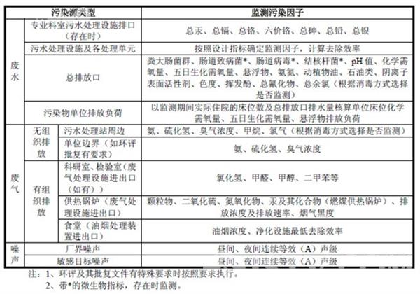
根据该标准,医疗机构污水和医疗废物都属于验收监测范畴,如门诊、病房、手术室、各类检验室、病理解剖室、放射室、洗衣房、太平间等处排出的诊疗、生活及粪便污水,以及在医疗、预防、保健以及其他相关活动中产生的具有直接或间接感染性、毒性以及其他危害性的废物。
验收监测除进行资料收集、分析和现场勘查、监测外,还需要对建设项目影响范围内的单位和个人,通过问卷调查、访谈、座谈等形式进行公众意见调查,调查内容包括施工、试营运期出现的环境问题,环境污染治理情况与效果,污染扰民情况等。
其他网站未经许可,不得转载本文相关图片及文字。







公安备案号:32010202010067
我要说两句