这两天,南方的暴雨好像开启了“接力赛”
一波接着一波
其中,昨天08时到今天08时
江西南昌降雨量达135.6毫米
降下今年首场大暴雨
雨量之大在当地历史同期中也是十分少见的




△南昌现今年首场大暴雨。(图片均来自微博网友)
今天白天,冷空气前锋推进到了江南南部
强降雨落区也转移到江西、浙江、安徽、江苏等地
其中,江西中部和北部、安徽南部等局地
还出现了短时强降雨和雷暴大风等强对流天气

眼见这轮降雨即将接近尾声
但是,今天夜间
上海、浙江等地将迎来十分猛烈的风雨
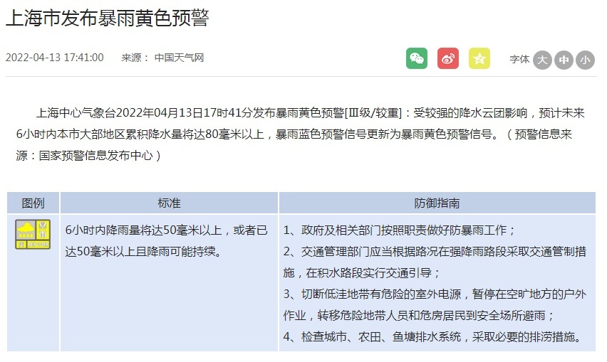
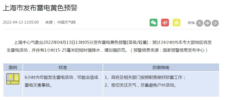
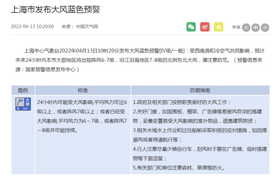
目前,上海市暴雨、大风、雷电三预警生效中




△截至今天17时的雷达回波。(来源:中央气象台)
中央气象台预计,今天夜间至明天
西藏东南部、甘肃东部、湖北南部、重庆南部
贵州西北部、云南西北部、江南东部等地
部分地区有中到大雨
其中,上海的部分地区有暴雨

天线儿郑重提醒
↓↓↓
①今天前半夜,都是上海风雨最强时段!还会伴有短时强降水,部分路段可能会有明显积水,注意不要涉水!!低洼地带的往尽量高处走!!
②今天下午到夜间,上海大部地区将出现6小时累积降水量50毫米以上降水!预计后半夜开始逐渐减弱,但完全停住可能到明天上午。
③同时要小心大风、雷电!今夜上海大部地区还将出现阵风6-7级,沿江沿海地区7-8级的北到东北大风!大部地区还将发生雷电活动!
④今夜风大雨急,大家记得紧闭门窗,注意清理阳台易坠落物;防疫人员及志愿者注意不要淌水,提前进入坚固建筑安全躲避。
无论如何,一定要平平安安!
不过,此轮降水过后
南方并没有迎来喘息的机会
新一轮降水马上又将从西南一带开启
几乎是无缝衔接
中央气象台预计,14-16日
西北地区东部、西南地区、江汉
江南中西部、华南西部等地将有小到中雨
局地大雨或暴雨


新一轮降雨将以稳定性降水为主
不过在明天午后,贵州西南部地区能量条件较好
需防范短时强降水等对流性天气


南方的暴雨“接力赛”将一直维持到本周末
下周初,降雨才会明显向南收缩到云南至华南一带
未来几天,大家一定要及时关注天气预报
记得出门随身携带好雨具

在冷空气和降雨的双重打压下
今天,南方的小伙伴们也感受到了气温的崩塌
今天14时对比昨天14时
安徽南部、江苏中南部、上海、浙江北部
江西北部、湖北东部等地降温15-20℃
南京及其周边一带降温超20℃

从昨天的30℃+到今天10℃+
“包邮区”的小伙伴一天时间内
感觉穿越了不止一个季节
实在是太难了

这股冷空气过后
明天起至16日,还会有冷空气继续补充南下
因此未来几天,西北地区东部到长江中下游一带
气温还会有所下滑

而这几天一直抱怨
被踢出“降温群聊”的西南和华南地区小伙伴
本周末也会享受到降温“红利”
预计,部分地区累计降温幅度将超过10℃
像是南宁,今明两天最高气温都在30℃出头
16-17日将降至不足20℃


周末降温后,西南到华南一带气温
将从目前偏高状态转为偏低
而在北方大部到江南一带
本周后半段最高气温大多以正常或偏低为主
想要等到暖意再次回归
恐怕要到下周初了
所以大家还是要认真地穿对衣服
不要大意
然后,耐心等待气温爬上来哦~

春天到了~天气还会突然变冷吗?






公安备案号:32010202010067