人民网北京2月20日电 (记者李依环)近日,“上戏明年表演系考生高考须达一本线”消息引发网友热议。人民网记者向上海戏剧学院招生办工作人员求证,校方回应称“系误读”。该工作人员表示,上海戏剧学院明年招生将继续遵循教育部相关要求,表演等校考专业招生分数线为普通本科录取控制分数线,而非“一本线”。
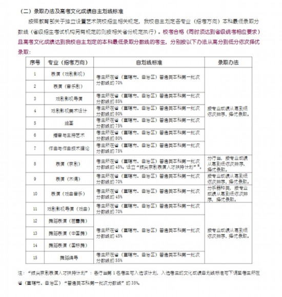
记者查阅《上海戏剧学院2023年艺术类校考专业本科招生简章》(下称《招生简章》)发现,该校2023年艺术类校考专业本科录取办法及高考文化成绩自主划线标准按照教育部关于独立设置艺术院校招生相关规定,学校自主划定各专业(招考方向)本科最低录取分数线(省级招生考试机构另有规定的则按相关省份规定执行)。
《招生简章》明确,校考合格(同时须达到省级统考相应要求)且高考文化成绩达到上海戏剧学院自主划定的本科最低录取分数线的考生,分别按相关办法从高分到低分依次择优录取。

上海戏剧学院2023年艺术类校考专业本科录取办法及高考文化成绩自主划线标准。截图来源:学校官网
《招生简章》指出,取得校考合格证的考生(同时须达到省级统考相应要求),高考文化成绩达到所在省(直辖市、自治区)“普通类本科第一批次分数线”者优先录取。若达“一本线”的考生超出该专业招生计划数,则在该专业达“一本线”的考生中依据专业成绩从高到低择优录取。
此外,在各专业(招考方向)录取原则基础上,若遇专业成绩相同且同分人数大于剩余计划数的,则依次、逐项比较高考文化成绩比值、语文、外语、数学成绩,择优录取。其中,语文、外语、数学科目均折算成150分制。
据悉,2021年9月,教育部印发《教育部关于进一步加强和改进普通高等学校艺术类专业考试招生工作的指导意见》,要求逐步提高文化成绩要求。各省(区、市)应根据不同艺术专业人才选拔培养要求,在现有要求基础上,因地制宜、分类划定、逐步提高艺术类各专业高考文化课成绩录取最低控制分数线(舞蹈学类、表演专业可适当降低要求),逐步扭转部分高校艺术专业人才选拔“重专业轻文化”倾向。
上海戏剧学院艺术学院院长黄昌勇此前在接受媒体采访时谈到,“国家新政的目的是希望高水平专业艺术院校进来的学生,他的文化素养也是很高的,这是未来的大趋势。这样的新政对艺术类考试过热或者演艺界目前一些流量明星现象,可能会有所影响和扼制。”






公安备案号:32010202010067