
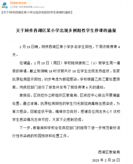
“西湖教育官微”截图
荔枝新闻讯 2月19日晚,网传杭州某小学多名学生阳性,下周该班停课4天。今天上午,杭州市西湖区教育局通过“西湖教育官微”发布通报。
通报中称,经调查,2月19日(周日)学校陆续接到二(3)班学生周一请假的申请,截止到榜晚18时该班共计10位学生出现发热症状,在家抗原检测显示阳性,初步考虑为新冠感染。学校根据乙类乙管处置预案,向疾控部门进行了报告并发布了班级停课4天的通知。
接报后,西湖区防控动立即组织区教育局、区疾控中心联合开展调查处置。通过流调,抗原检测阳性的学生均无新冠病毒既往感染史,为首次感染,目前症状平稳,精神状态良好。该校学生感染情况总体可控,大家不必感到恐慌。
西湖区教育局表示,下一步,教育局和学校会在疾控部门的指导下进一步规范做好流行性传染病的校园预防和处置工作。






公安备案号:32010202010067