10月10日18时10分许,无锡市312国道K135处、锡港路上跨桥发生桥面侧翻事故。经现场搜救确认,事故造成3人死亡,2人受伤。

附近车辆行车记录仪拍到的高架桥侧翻瞬间
事故发生后,江苏省、无锡市立即启动了应急响应机制,全力开展事故救援处置工作。武警部队紧急投入500余名官兵,20台大型工程机械参与抢险救援。
然而,除了人员的伤亡与财产的损失,此次无锡高架桥侧翻事故,也如大部分安全事故一样,未能幸免地遭到了谣言的缠缚。
关键词:伤亡人数

事故发生后,网友纷纷表示并祈祷,希望伤亡人数越少越好。然而,却有人故意对伤亡人数进行造谣。


11日凌晨,无锡市人民政府新闻办公室官方微博通报明确,事故共造成3人死亡,2人受伤。

公安局长戴400万手表?
10日晚8时许,在救援工作正紧张进行时,网上流传出一张事故救援现场的微信截图,并附有“手表是理查德米勒”、“一个地级市的公安局长,带四百万的手表,估计是忙的没记得摘下来”等谣言。

当地警方立即开展工作,并将发帖人顾某(男,32岁,无锡人)、李某(男,39岁,兴化人)等人传唤至公安机关。经审查,顾某、李某等人交代在微信群内看到一张救援现场的照片后,为吸引眼球,编造上述谣言并发布在不同微信群内。

11日上午,无锡市公安局新吴分局发布《警方通报》,对案件进行了通报。目前,该案件正在进一步办理中。
造谣者被传唤
“四车总重400余吨”压垮高架桥?
紧接着,网上又出现了“四车总重400余吨”压垮高架桥的消息,引发了舆论关注。

△网传所谓本次事故调查结论

△ 2012年哈尔滨“8·24”高架桥交通事故调查结论
11日9时,江苏网警在官方微博做出辟谣:网传“四车总重400余吨”系2012年哈尔滨“8·24”高架桥交通事故一事调查结论,与本次无锡事故无关。

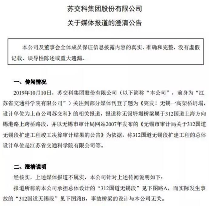
苏交科、中设集团为责任方?
部分媒体刊登了题为《突发!无锡一高架桥坍塌,设计单位为上市公司苏交科》的相关报道。11日早间,苏交科在深圳证券交易所发布澄清公告称,经核实,报道所称事故桥梁的设计与公司无关。公司将持续关注和跟进前述媒体报道相关事宜,将根据事态的发展,保留采取进一步法律措施的权利,维护公司正当权益。


苏交科澄清公告截图
随后,中设设计集团在上海证券交易所发布澄清公告称,10日江苏省无锡市312国道K135处、锡港路上跨桥发生桥面侧翻事故,经该公司自查,该桥的设计、施工、监理等事项与中设设计集团股份有限公司无关。

中设集团澄清公告截图
面对远方的事故和灾难,也许屏幕前的我们总觉得无能为力。然而此时我们的同理心与良知,以及对国家、社会、同胞的关切,就是我们最好的“鼎力协助”。不造谣、不信谣、不传谣,为救援工作创造良好的舆论氛围,这些就是最切实的支援和善举。






公安备案号:32010202010067