【河西】
南京河西南部小学
2019年,南京河西将再添一所南部小学。这所4轨24班制的学校,目前已进入环境影响公示环节。
学校规划:校内设2层综合楼一栋,学生食堂及风雨操场一栋;4层普通教学楼一栋,4层公共教学楼一栋,14层实验楼一栋,三栋教学用楼以连廊沟通成一体;地下设有98个机动车停车位。 学校注重学生体育锻炼,配塑胶田径运动场、200米跑道、篮球场及排球场,另有相关体育器械场地。

投用时间:预计2019年9月正式投入使用。
乐山路小学,也就是金中实小分校,也已列入了下半年的建设日程中 规划显示,乐山路小学是一所4轨24班全日制学校,位于乐山路以西,金沙江西街以北,扬子江大道以东。

校园主入口设在乐山路,次入口设在金沙江西街,校区于2016年下半年开工,2017年6月底建成移交给建邺区教育局。
金陵中学河西分校小学部建设项目用地位于南京市建邺区梦都大街60号,属于金陵中学河西分校的扩建工程,拟建小学部总建筑面积约24178㎡。

新建项目均位于恒山路西侧。 今年金陵中学河西分校小学部招生规模为9个班,这一次扩建或将为明后年的小学招生扩编。
注: 河西南目前 正式规划和推进的学校中,共有4所公办小学和3所公办初中 :
公办小学: 正荣润峯西侧规划小学、南外河西小学、中和小学和海峡城小学,
公办初中: 南外河西初中、中和初中和海峡城初中

【江北】
南京一中分校
南京一中分校早在去年中旬,已确立进驻江北!该学校为九年一贯制学校,位于纬七路隧道口,项目占地约7.3万平方米,总建筑面积7万平方米,与雅居乐滨江国际相邻。

学校配建两个足球场,两个篮球场,1栋办公楼,3栋小学教学楼,1栋小学实验楼,2栋中学教学楼,1栋综合楼实验楼,1栋报告厅,1栋食堂。
预计在9月8号开始动工,明年9月将开学。
注:江北未来将有232所学校
今年的金洽会,江北无一是最大的赢家,而此前江北的学校规划就已经很丰富!
根据规划,到2020年,江北新区教育科研设计用地1505.7公顷,占城市建设用地比重为5.5%,规划到2020年设置小学142所,其中撤并10所,维持现状27所,原址扩建12所,新建101所,异地新建2所。
中学全面实现初、高中分离。规划到2020年设置中学90所,其中撤并2所,维持现状26所,原址扩建14所,新建50所。
【江宁】
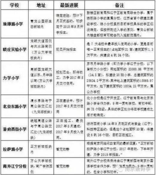
琅琊路小学分校
2016南京“金洽会”将于9月7日至13日举行,其中,备受市民关注的项目首先是琅琊路小学江宁分校(江宁金茂小学)。 该小学位于青龙山国际生态新城,是公办学校,由鼓楼区教育局和江宁区教育局联合引进、合作办学

值得一提的是,琅琊路小学江宁分校是江苏省首个绿建三星级认证的学校,开设36班制,初步定于2018年9月招生。
目前的江宁,已经集齐南京七大知名小学:

逸仙小学异地复建
近日,南京市规划局对逸仙小学异地复建工程总平面方案进行批前公示。 据悉,新校址将选在梅园新村纪念馆以东,建筑风格以民国风为主。
根据规划,异地复建后的逸仙小学项目,将新建教学楼一所,地上3层,地下2层,在规划图上看到,从空中俯视,教学楼就像一个大型的“U”字,设有一个主入口和两个次入口,中间有一个下沉式的庭院,还有很宽敞的活动场地。 按照计划,2018年9月新建的学校就能投入使用。
长江路小学分校、 科利华中学分校
近日,从玄武区举行庆祝第三十二个教师节大会上了解到,玄武区将进一步放大优质教育资源,采取的方式是名校办分校,名校本部将对新建分校派驻校长管理团队,两校教师互派交流,且交流期不少于两年。 目前玄武区教师和校长区内流动也形成制度化,每年的流动率高于15%。

目前,顾家营地区正在新建一所由北京东路小学和科利华中学合作的九年一贯制学校。

铁北地区将新建长江路小学分校、科利华中学分校、新校, 目前小学规划4轨24班, 初中部规划8轨24班,预计2018年底建成






公安备案号:32010202010067
我要说两句