
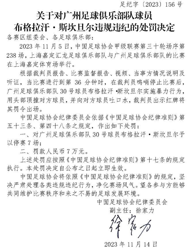
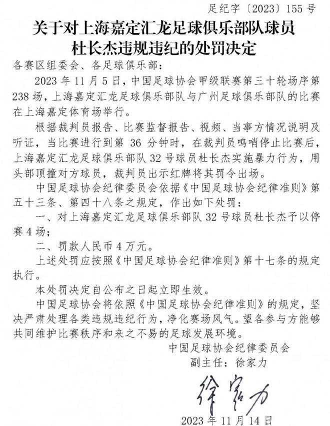
荔枝新闻讯 11月15日,足协发布对广州队球员布格拉汗-斯坎旦尔的处罚决定,认定他存在“暴力行为”以及“向对手吐口水”,布格拉汗被停赛7场、罚款7万。事件的另一位当事人上海嘉定汇龙队员杜长杰被停赛4场、罚款4万元。

中甲收官战广州队客场与上海嘉定汇龙的比赛上半场,广州队员布格拉汗和上海嘉定汇龙队员杜长杰起冲突,两人互相用头部顶撞对方,双双被主裁直接罚下。


对此处罚,广州队员布格拉汗公开发文进行回应,表达了自己的不满。
他在个人微博上发文回应:“在这里我只想澄清一件事情,我没有吐口水!为此我将按流程继续申诉。如果有证据证明我吐了口水,我愿承担一切后果!至于判罚里提到的暴力行为,我没有任何暴力行为!因此目前的处罚结果我表示质疑!”
知名体育媒体人李璇对布格拉汗的回应进行了声援。

荔枝新闻体育将继续关注此事的后续进展。






公安备案号:32010202010067