师资大流动、落户要赶早……2018学区划分新政来了!
刚刚,鼓楼区、秦淮区发布义务教育阶段政策,截至目前,共有鼓楼、秦淮、玄武、建邺、六合五区发布政策!
小编特地将其中的重点归纳如下:
鼓楼区义务教育阶段政策明确规定,购买学区房的必须提前一年落户。
1、购买的学区房需要提前一年落户;
2、户籍中有特殊情况的,统一由教育局统筹入学;
3、5月25日(周五)前,公布区内实行电脑派位的公办小学名单及电脑派位计划;
4、6月10日至11日,小学毕业生填报电脑派位志愿。
初中
公办初中招生
具有本区户籍的应届小学毕业生。其中,在区内小学就读的具有本区户籍的应届毕业生由各小学组织升学报名;跨区就读的应届小学毕业生须在规定时间内,携带《南京市跨区就读的小学毕业生回户籍地登记通知单》、户口簿、房屋所有权证(不动产权证)等有关材料,到区教育局指定地点办理升学登记手续。
应届小学毕业生应具有所在施教区家庭正式常住户口,其户口原则上应随父母(法定监护人)在同一户籍,且户籍与房屋所有权证(不动产权证,且持有者仅为毕业生的法定监护人)、实际常住地三者一致的,可正常在施教区初中入学。
原则上在初中招生户籍审查认定工作开始的一年前须办理好上述相关手续,并实际居住。每套住房原则上只安排一名学生在施教区初中就读(多胞胎、符合政策的二孩除外)。
集体户或户籍空挂且家庭无房产等其它特殊情况,由区教育局统筹安排学校就读。
依据《南京市2018年义务教育招生入学工作指导意见》(宁教[2018] 3号)文件精神,继续推行热点学校空余学额电脑派位。全区初中新生统一报名登记结束后,根据初中招生计划及新生报名情况,确定并公布有空余学额的热点公办初中名单及电脑派位计划。
经审核符合条件的应届小学毕业生,如有参加电脑派位意愿,于6月10日至11日申请填报电脑派位志愿表,逾期不报名的不得补报。在区内各小学就读的在现就读小学填报,跨区就读的到登记报名所在区教育局指定地点填报。学生只能在规定招生范围内的民办学校、南京外国语学校和区内热点公办初中校中选择一所学校填报电脑派位志愿表。凡由区教育局统筹安排学校就读的小学应届毕业生不得参加区内热点公办初中电脑派位。
依据《南京市2018年义务教育招生入学工作指导意见》(宁教[2018]3号)文件精神,民办初中学校实行免试按计划招生,不得采用统一笔试或者任何变相形式的统一知识性考试选拔生源,不得超计划招生。当民办初中报名人数超过招生计划数时,实行电脑派位和自主招生两种形式,2018年电脑派位和自主招生比例仍为2:8。各民办学校的招生方案需报区教育局审核,报市教育局备案后向社会公布。
经省教育厅批准的相关初中学校可按规定招收体艺特长生,其他学校一律不得以特长生名义招生,特长生招生依据南京市教育局相关文件精神执行。被录取的体育、艺术类特长生不再参加义务教育学位的派定和电脑派位报名,其他学校也不得录取。
4月20日(周五)前,区教育局完成对各民办学校招生工作材料的审核备案工作;
4月20日至21日(周五、周六),跨区就读的应届小学毕业生回户籍所在区教育局指定地点登记;
4月23日(周一)至5月4日(周五),民办学校完成报名登记等工作;
4月27日(周五),各公办初中张贴施教区通告;
5月3日(周四)至5日(周六),体育、艺术特长生报名;
5月19日(周六)上午,体育、艺术特长生专业加试;
5月25日(周五),公布实行电脑派位的公办热点初中名单和电脑派位计划;
6月10日至11日(周日、周一),应届小学毕业生填报电脑派位志愿;
6月20日(周三)前,民办初中完成招生面谈工作;
6月23日(周六)上午,民办学校和区内热点公办初中校电脑派位;
6月24日(周日),开通网络查询电脑派位结果;
8月10日(周五),初中学校发放入学通知书(或公布新生名单);
9月30日(周日)前,各校完成新生学籍注册工作。
年满六周岁(2011年9月1日至2012年8月31日出生)的适龄儿童。本区适龄儿童确因身体等原因需要延缓入学的,其父母(法定监护人)应在其年满6周岁当年向所属施教区小学提出申请,并提供二级以上医疗机构出具的医学诊断证明,由区教育局审核批准。残疾儿童入学年龄可视不同情况放宽到7周岁或8周岁。任何学校不得招收不足六周岁的儿童入学。
公办小学招生
1.施教区免试就近入学
施教区内适龄儿童入学,应具有所在施教区家庭正式常住户口,其户口原则上应随父母(法定监护人)在同一户籍,且户籍与房屋产权证(产权证是指房屋所有权证或不动产权证,持有者仅为适龄儿童的法定监护人,下同)、实际常住地三者一致的,方可在施教区小学报名入学。
原则上,新生入学报名的一年前须办理好上述相关手续,并实际居住在户籍、房屋产权证所在地。每套住房原则上只安排一名适龄儿童在施教区小学就读(多胞胎、符合政策的二孩除外)。
属下面情况之一,并持有相应证明,同时符合其它正常入学条件的,也可在施教区小学就读:
①适龄儿童户口随父母一方,并在施教区常住,另一方是现役军人、务农、外地户口或出国定居的;父母离异,儿童户口随法定监护人在施教区常住的。
②适龄儿童户口单立或随祖父母(外祖父母)在施教区常住,其父母双方都是不在南京市工作的现役军人及公派出国工作的专家、技术人员。
③适龄儿童自出生之日起,即随父母户口在祖父母(外祖父母)处落户,其父母双方均未购买或分配过住房,在祖父母(外祖父母)处实际常住且户口从未迁移的。
2.公办小学空余学额电脑派位
依据《南京市2018年义务教育招生入学工作指导意见》(宁教[2018] 3号)文件精神,继续推行热点学校空余学额电脑派位。区教育局根据小学招生计划及施教区适龄儿童报名登记等情况,确定并公布实行电脑派位的公办小学名单及电脑派位计划。
符合正常入学条件的本区适龄儿童,其父母(法定监护人)可于指定日期到施教区小学参加电脑派位报名,逾期未报名的,不得补报。参加电脑派位的适龄儿童父母(法定监护人)须填写电脑派位申请表,并签字确认,如有重复报名,所填申请一律无效,责任自负。凡由区教育局统筹安排学校就读的适龄儿童不得参加电脑派位。
民办小学招生
民办小学实行免试按计划招生,不得采用统一笔试或者任何变相形式的统一知识性考试选拔生源,不得超计划招生。民办小学的招生方案经区教育局审核,报市教育局备案后向社会公布。
招生日程安排
4月23日(周一)至5月4日(周五),区内民办小学报名登记;
4月27日(周五),各小学张贴一年级招生通告;
5月5日(周六),区内民办小学组织招生面谈工作;
5月12日至13日(周六、周日),鼓楼区户籍新生报名登记;
5月25日(周五),公布区内实行电脑派位的公办小学名单和电脑派位计划;
6月3日至4日(周日、周一),符合正常入学条件的适龄儿童填报电脑派位志愿;
6月23日(周六),区内热点公办小学电脑派位;
6月24日(周日)前,区内民办小学将录取情况告知适龄儿童监护人;
6月24日(周日),网络查询电脑派位结果;
6月25日(周一),符合政策条件的外来务工人员随迁子女登记审核;
8月4日(周六)前,区内民办小学发放入学通知;
8月10日(周五),公办小学发布入学通知;
9月30日(周日)前,区内各小学完成新生学籍注册工作。
初中
重点关注:
1、购买的学区房需要提前一年落户;
2、施教区划分施行单校划片和多校划片并存的方式;
3、学习中途购买二手房的,根据该施教区学额情况安排就读,如施教区的学校学额已满,由区教育局统筹安排学校就读;
4、户籍中有特殊情况的,统一由教育局统筹入学;
5、统筹师资流动和优质资源放大;
6、5月25日(周五)前,公布区内实行电脑派位的公办小学名单及电脑派位计划;
7、6月10日至11日,小学毕业生填报电脑派位志愿。
报名要求
应届小学毕业生具有所在施教区家庭正式常住户口,其户口原则上应随父母或其法定监护人在同一户籍,户籍与实际常住地、房屋所有权证(持有者是学生法定监护人)三者一致,可正常入学。
原则上每套住房只安排一名学生在施教区初中校就读。原则上,初中入学报名的学生须户口、房屋所有权证保持一致,并在户籍所在地实际居住不少于1年(至当年5月31日止)。
集体户或户籍空挂且家庭无房产等其它特殊情况,由区教育局统筹安排入学。
经审核符合条件的应届小学毕业生,如有参加电脑派位意愿,于6月10日至 11日申请填报电脑派位志愿表。在区内各小学就读的在现就读小学填报,跨区就读
的到登记报名所在区教育局指定地点填报。学生只能在规定招生范围内的民办学校、南京外国语学校和区内热点公办初中校中选择一所学校填报电脑派位志愿表。凡由区教育局统筹安排学校就读的小学应届毕业生不得参加区内热点公办初中电脑派位。
公办初中学校招生
1、公办初中依法保证施教区内每位应届小学毕业生的初中义务教育学位,保障符合政策条件的进城务工人员随迁子女接受义务教育的权利。符合条件的应届小学毕业生,应在规定时间内到相应初中校办理报到手续,逾期不报到的,作自动放弃处理。
2、依据《南京市2018年义务教育招生入学工作指导意见》(宁教[2018]3号)文件精神,我区将通过统筹师资流动和优质资源放大工程等途径,扩大优质教育资源覆盖面。继续采取控制热点学校招生规模、空余学额实行电脑派位等方式,确保2018年义务教育免试就近入学符合省市相关文件要求。
3、2018年秦淮区公办初中招生的施教区划分施行单校划片和多校划片并存的方式。
秦淮区原白下区域实行单校划片,为施教区内每位应届小学毕业生派定初中义务教育学位。
秦淮区原秦淮区域实行多校划片,为施教区内每位应届小学毕业生派定初中义务教育学位。秦淮区原秦淮区域公办学校招生划分为三个片区进行,若填报同一所学校志愿人数未超过该校招生计划数,即直接录取;若填报人数超过该校招生计划数,则采用电脑派位的办法决定录取。未能录取者由区教育局统筹分配。
4、义务教育学位派定后,符合正常入学条件的秦淮区户籍应届小学毕业生可在规定招生范围内申请参加区热点公办学校的电脑派位,电脑派位未能录取者在原施教区就读。2018年全区初中新生统一报名登记结束后,根据初中招生计划及新生报名情况,确定并公布有空余学额的热点公办初中学校名单及电脑派位计划。
民办初中和南外学校初中招生工作
民办初中学校和南京外国语学校初中的招生工作遵照《南京市2018年义务教育招生入学工作指导意见》(宁教[2018]3号)文件精神执行。
南京郑和外国语学校和南京秦淮外国语学校电脑派位和自主招生的比例为2:8,两校的电脑派位在规定招生范围内进行。
工作日程
4月13日前,公布《2018年秦淮区初中招生工作实施办法》;
4月20日前,区教育局完成对各民办学校招生工作材料(招生简章或招生广告、面谈方案)的审核备案工作;
4月20日至4月21日,跨区就读的小学毕业生回户籍所在区教育局指定地点报名登记;
4月23日至5月4日,民办学校完成报名登记等工作;
5月25日前,公布实行电脑派位的区内热点公办初中学校名单和电脑派位计划;
6月10日至6月11日,应届小学毕业生填报电脑派位志愿;
6月20日前,民办初中完成招生面谈工作;
6月23日上午,区内民办学校和区内热点公办初中学校电脑派位;
6月24日,开通网络查询电脑派位结果;
7月26日至7月27日,未经审定的、符合政策条件的区内进城务工人员随迁子女到区教育局报名登记;
8月10日前,发放入学通知书(或公布新生名单),完成招生工作;
9月30日前,各初中校完成新生学籍注册工作。
2018年秦淮区小学入学工作实施办法
年满六周岁(2011年9月1日至2012年8月31日出生)的适龄儿童。本区适龄儿童确因身体等原因需要延缓入学的,其父母(法定监护人)应在其年满6周岁当年向所属施教区小学提出申请,并提供二级以上医疗机构出具的医学诊断证明,由区教育局审核批准。残疾儿童入学年龄可视不同情况放宽到7周岁或8周岁。任何学校不得招收不足六周岁的儿童入学。
(二)公办小学招生
1.施教区免试就近入学
施教区内适龄儿童入学,应具有所在施教区家庭正式常住户口,其户口原则上应随父母(法定监护人)在同一户籍,且户籍与实际常住地、产权证(产权证是指房屋所有权证,持有者为适龄儿童的法定监护人)三者一致的,可正常报名。
原则上,新生入学报名的一年前须办理好上述相关手续,并实际居住在户籍、房屋产权证所在地。原则上每套住房六年内只能安排一名学生在施教区小学正常入学(多胞胎和符合政策的二孩除外)。
2.二手房购买者子女入学
①一年级新生入学,其父母(法定监护人)应在小学招生报名前一年(至5月31日止)办好二手房的产权证及户口迁入手续,并实际居住满一年(至2018年5月31日止)。
②凡在学生学习中途购买二手房的,根据该施教区学额情况安排就读,如施教区的学校学额已满,由区教育局统筹安排学校就读。
3.公办小学空余学额电脑派位
符合正常入学条件的本区适龄儿童在规定时间内,可选择一所区域内实行电脑派位的热点公办小学参加派位。申请电脑派位报名人数超过学校空余学额数的,实行电脑派位、等额录取;申请电脑派位报名人数未超过学校空余学额数的,实行全额录取。
以下情况由区教育局依据相关政策统筹安排入学,不参加电脑派位:
①适龄儿童与法定监护人不在同一户籍;户籍与常住地、产权证不符的;集体户或户籍空挂且家庭无房产的。
②报名登记时须出具监护人及适龄儿童的户口簿、房屋产权证及儿童预防接种证等有关证件(证明)。适龄儿童父母(法定监护人)应确保相关证件的真实有效,如与事实不符,一经查实,一律取消其正常入学资格,并由区教育局按照相关政策处理。报名登记工作开始后,适龄儿童家庭住房或户籍变更的、过期报名的,由学校登记情况并报区教育局,并由区教育局按照相关政策处理。
③户籍审核中出现的其他特殊情况等。
(三)民办小学招生
依法支持民办学校规范办学。民办小学实行免试按计划招生,不得采用统一笔试或者任何变相形式的统一知识性考试选拔生源,不得超计划招生。各民办小学的招生方案由区教育局审核,报市教育局备案后向社会公布。
日程安排
4月17日(周二),民办小学招生工作材料(招生简章或招生广告、面谈方案)报区教育局审核备案;
4月23日(周一)至5月4日(周五),民办小学进行招生宣传、报名登记等工作(在此时间段内,具体安排由各校确定);
5月5日(周六),区内民办小学组织招生面谈工作;
5月12日至13日(周六、周日),公办小学新生报名登记。适龄儿童监护人到施教区学校为适龄儿童报名登记。报名登记时须出具监护人及适龄儿童的户口簿、房屋产权证及儿童预防接种证等有关证件(证明)。适龄儿童父母(法定监护人)应确保相关证件的真实有效,如与事实不符,一经查实,一律取消其正常入学资格,并由区教育局按照相关政策处理;
5月25日(周五)前,公布实行电脑派位的公办热点义务教育小学名单和电脑派位计划;
6月3日至4日(周日、周一),符合条件且有意向到区内实行电脑派位热点学校就读的适龄儿童,到所属施教区小学填报电脑派位志愿。逾期未报名的,不得补报。适龄儿童监护人须填写电脑派位申请表,并签字确认,如有重复报名,所填申请一律无效,责任自负;
6月23日(周六)上午,区内热点公办小学电脑派位;
6月24日(周日)前,区内民办小学录取完毕;
6月24日(周日),开通网络查询电脑派位结果;
6月29日(周五),暂住在我区符合政策条件的外来务工人员随迁子女到指定报名点学校申请报名;
8月10日前,各公办小学发放入学通知书(或公布新生名单),完成招生工作。
2018年玄武区小学入学工作实施办法
重点关注:
2、户籍中有特殊情况的,统一由教育局统筹入学;
3、5月25日(周五)前,公布区内实行电脑派位的公办小学名单及电脑派位计划;
4、6月10日至11日,小学毕业生填报电脑派位志愿。
公办小学
施教区内适龄儿童入学,应具有所在施教区家庭正式常住户口,其户口原则上应随父母(法定监护人)在同一户籍,且户籍与实际常住地、房屋产权证(房屋产权证是指房屋所有权证或不动产权证,持有者为适龄儿童的法定监护人。下同)三者一致,方可在施教区小学报名入学。原则上每套住房六年内只安排一名适龄儿童在施教区小学正常就读(多胞胎、符合政策的二孩除外)。
原则上,父母(法定监护人)须在小学招生报名的一年前办理好二手房的房屋产权证及户口迁入手续,并实际居住。
适龄儿童与法定监护人不在同一户籍,户籍与常住地、产权证不符的。
集体户或户籍空挂且家庭无房产的。
报名登记工作开始后,适龄儿童家庭住房或户籍变更的、未按要求及时报名的,由学校登记情况并上报的。
户籍审核中出现的其他特殊情况,由区教育局依据相关政策统筹安排入学。
实行免试按计划招生,不得采用统一笔试或者任何变相形式的统一知识性考试选拔生源,不得超计划招生。招生方案经区教育局审核,报市教育局备案后向社会公布。
4月23日(周一)至5月4日(周五),区内民办小学完成报名登记等工作;
5月5日(周六),区内民办小学组织招生面谈工作;
5月12日至13日(周六、周日),玄武区户籍新生报名登记。适龄儿童父母(法定监护人)应到施教区学校为适龄儿童报名登记。报名登记时须出具父母(法定监护人)及适龄儿童的户口簿、房屋产权证、出生证及儿童预防接种证等有关证件(证明)。适龄儿童父母(法定监护人)应确保相关证件的真实有效,如与事实不符,一经查实,一律取消其正常入学资格,并由区教育局按照相关政策处置;
5月25日(周五)前,公布区内实行电脑派位的公办小学名单及电脑派位计划;
6月3日至4日(周日、周一),符合正常入学条件的适龄儿童到报名登记的施教区小学填报电脑派位志愿;
6月23日(周六),区内公办小学空余学额电脑派位;
6月24日(周日)前,区内民办小学录取完毕;
6月24日(周日),网络查询电脑派位结果;
6月30日(周六),符合政策条件的区内外来务工人员随迁子女到指定报名点报名登记;
8月10日(周五)前,区内公办小学向监护人发放入学通知书(或公布新生名单)。任何学校不得让学生提前或推迟入学;
9月30日前,学校完成新生学籍注册工作。
公办初中
入学条件。施教区内适龄儿童入学,应具有所在施教区家庭正式常住户口,其户口原则上应随父母(法定监护人)在同一户籍,且户籍与实际常住地、房屋产权证(房屋产权证是指房屋所有权证或不动产权证,持有者为适龄儿童的法定监护人。下同)三者一致,方可在施教区初中正常入学。原则上每套住房三年内只安排一名适龄儿童在施教区初中正常就读(多胞胎、符合政策的二孩除外)。
买二手房家庭适龄儿童按以下要求报名入学。
原则上,父母(法定监护人)须在初中招生报名的一年前办理好二手房的房屋产权证及户口迁入手续,并实际居住。
以下情况由区教育局依据相关政策统筹安排入学。
适龄儿童与法定监护人不在同一户籍,户籍与常住地、产权证不符的。
集体户或户籍空挂且家庭无房产的。
报名登记工作开始后,适龄儿童家庭住房或户籍变更的、未按要求及时报名的;在区内小学就读的,由学校登记情况并上报;在区外小学就读的,在区教育局登记。
户籍审核中出现的其他特殊情况,由区教育局依据相关政策统筹安排入学。
特长生。经省教育厅批准的相关初中学校可按规定招收体艺特长生,其他学校一律不得以特长生的名义招收学生。招收体艺特长生的学校,由市、区教育局统一组织相关专业水平测试和录取工作。被录取的体育、艺术类特长生不再参加义务教育学位的派定和电脑派位报名,其他学校也不得录取。
依法支持民办初中规范办学。民办初中均实行免试按计划招生,不得采用统一笔试或者任何变相形式的统一知识性考试选拔生源,不得超计划招生。当民办初中报名人数超过招生计划数时,实行电脑派位和自主招生两种形式,2018年电脑派位和自主招生比例仍为2:8。民办初中的招生方案由区教育局审核,报市教育局备案后向社会公布。
4月13日前,公布《玄武区2018年初中招生入学工作实施办法》;
4月20日至21日,跨区就读的小学毕业生携带《南京市跨区就读的小学毕业生回户籍地登记通知单》、户口簿、房屋产权证等有关材料回区教育局报名登记;
5月25日前,公布实行电脑派位的公办热点初中名单和电脑派位计划;
6月10日至11日,小学毕业生填报电脑派位志愿;
6月20日前,民办初中完成招生面谈工作;
6月23日上午,玄武外国语学校和公办初中学校电脑派位;
6月24日,开通网络查询电脑派位结果;
7月13日至14日,未经审定的、符合政策条件的区内外来务工人员随迁子女到区教育局报名登记;
8月10日,初中新生报到,完成招生工作。
1、每套住房三年内只安排一名适龄少年在施教区学校正常就读;
2、户籍中有特殊情况的,统一由教育局统筹入学;
3、新城小学今年仍实施摇号入学的方法,50%的学生在黄山路校区就读,另外50%在富春江校区就读;
4、5月25日(周五)前,公布区内实行电脑派位的公办小学名单及电脑派位计划;
5、6月10日至11日,小学毕业生填报电脑派位志愿;
6、小学需要转学的,于6月30日前向施教区学校提出转学申请,经区教育局审核同意后,依据学额空余情况,统筹安排,有序接纳。
施教区免试就近入学。应届小学毕业生应具有所在施教区家庭正式常住户口,其户口原则上应随父母(或其法定监护人)在同一户籍,且户籍与实际常住地、房屋所有权证(持有者为适龄少年的法定监护人)三者一致,可就近入学。除双胞胎、符合政策的二孩外,原则上每套住房三年内只安排一名适龄少年在施教区学校正常就读。
户籍审定过程中特殊情况的处理
①毕业生家庭因拆迁等原因尚未重新购房的,应出具相关部门的拆迁证明,由毕业生全家原户籍所在地区教育局安排入学;毕业生家庭拆迁后重新购房、尚未取得房屋所有权证的,应出具相关部门的购房证明,由新购房屋所在地区教育局安排入学。
②毕业生户籍在迁入地户籍审查认定结束后才迁入的,由迁入地区教育局安排入学。
③毕业生全家无产权住房,且户籍与实际居住地分离的,由毕业生户籍所在地区教育局安排入学。
④户籍审定中其他特殊情况的毕业生,由区教育局依法安排。
公办初中空余学额电脑派位
今年继续开展热点公办学校空余学额电脑派位工作。区教育局对区内有空额的热点公办学校采取公开报名、电脑派位的方式进行招生。符合正常入学条件的小学应届毕业生可申请参加电脑派位。凡由区教育局统筹安排就读的小学应届毕业生不得参加电脑派位。
参加电脑派位的小学应届毕业生,必须在规定时间进行电脑派位报名,逾期未报名的不得补报。毕业生法定监护人须填写电脑派位申请表并签字确认。
依法支持民办学校规范办学。民办初中实行免试按计划招生,不得采用统一笔试或者任何变相形式的统一知识性考试选拔生源,不得超计划招生。当民办初中报名人数超过招生计划数时,实行电脑派位和自主招生两种形式,2018年电脑派位和自主招生的比例为2:8。
各民办初中按市教育局要求制定自主招生方案,方案由区教育局审核、报市教育局备案后,按照统一的时间节点向社会公布并规范有序实施(具体上报审核时间另行通知)。
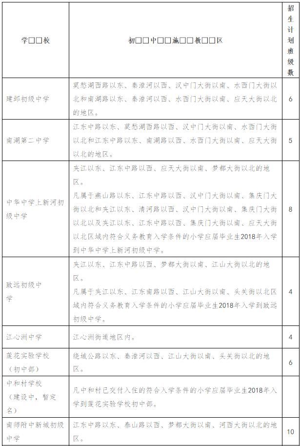
2018年建邺区公办初中施教区划分及招生计划一览表

4月9日至13日,区教育局公布义务教育招生入学工作实施方案。方案公布后,区内义务教育学校启动招生工作;
4月20日(周五)前,区教育局完成对各民办学校招生工作材料(招生简章或招生广告、面谈方案)的审核备案工作;
4月20日至21日(周五、周六),南京市跨区就读的小学应届毕业生回户籍所在地区教育局指定地点报名登记;
4月23日(周一)至5月4日(周五),民办初中完成报名登记等工作;
5月25日(周五)前,公布实行电脑派位的公办热点义务教育初中学校名单和电脑派位计划;
小学在学籍管理系统中查验、修正小学应届毕业年级学生基本信息(姓名、身份证号),打印学籍卡并盖章后(初一新生注册学籍的依据)交毕业生。
6月10日至11日(周日、周一),小学应届毕业生填报电脑派位志愿;
6月20日(周三)前民办初中完成招生面谈工作;
6月23日(周六)上午,南京外国语学校、民办初中和区内热点公办初中电脑派位;
6月24日(周日),开通网络(www.njedu.gov.cn)查询电脑派位结果;
7月7日至8日(周六、周日),具有建邺户籍的小升初应届毕业生持《建邺区公办初中义务教育学位通知单》到派位初中报到;
8月2日至3日(周四、周五),符合政策条件的、尚未取得学位的外来务工人员随迁子女到江心洲中学报名登记;
8月10日(周五)前,各初中发放入学通知书(或公布新生名单),完成招生工作;
8月11日(周六),各初中均衡编班。
南京建邺区公布了2018年义务教育学校招生实施办法,因生源数超过办学容量,新城小学今年仍实施摇号入学的方法,50%的学生在黄山路校区就读,另外50%在富春江校区就读。

1.施教区免试就近入学。施教区内适龄儿童入学,应具有所在施教区家庭常住户口,其户口原则上应随父母(或其法定监护人)在同一户籍,且户籍与实际常住地、产权证(产权证是指房屋所有权证,持有者为适龄儿童的法定监护人)三者一致,可在施教区小学报名入学。除双胞胎、符合政策的二孩外,原则上每套住房六年内只安排一名适龄儿童在施教区小学就读。
民办学校招生。依法支持民办学校规范办学。民办小学实行免试按计划招生,不得采用统一笔试或者任何变相形式的统一知识性考试选拔生源,不得超计划招生。各民办学校按市教育局要求制定自主招生方案,招生方案由区教育局审核、报市教育局备案后,按照统一的时间节点向社会公布并规范有序实施。(具体上报审核时间另行通知)。
公办小学招生日程安排
1.建邺区户籍小学新生报名时间:5月12、13日(星期六、星期日)。适龄儿童监护人在上述时间内根据区教育局划定的学校施教区范围,到学校报名。报名时需出具监护人及适龄子女在本施教区的户口簿、产权证、出生证、预防接种卡等有关证明。
2. 8月10日前,学校向监护人发放入学通知书。
2018年建邺区公办小学招生计划及施教区一览表
入学工作时间安排
4月9日至13日,区教育局公布义务教育招生入学工作实施方案。方案公布后,区内义务教育学校启动招生工作;
4月20日(周五)前,区教育局完成对各民办学校招生工作材料(招生简章或招生广告、面谈方案)的审核备案工作;
4月20日至21日(周五、周六),跨区就读的小学毕业生回户籍所在区教育局指定地点报名登记;
4月23日(周一)至5月4日(周五),民办学校完成报名登记等工作;
5月5日至6日(周六、周日),全市民办小学组织招生面谈工作;
5月12日至13日(周六、周日),全区统一组织小学新生报名登记;
5月25日(周五)前, 小学在学籍管理系统中查验、修正小学毕业年级学生基本信息(姓名、身份证号),打印学籍卡并盖章后(初一新生注册学籍的依据)交毕业生;
6月10日至11日(周日、周一),小学毕业生填报电脑派位志愿;
6月20日(周三)前,全市民办初中完成招生面谈工作;
6月23日(周六)上午,南京外国语学校、民办学校和区内热点公办中小学电脑派位;
6月24日(周日)前,民办小学录取完毕;
6月24日(周日),开通网络(www.njedu.gov.cn)查询电脑派位结果;
7月1日(周日),南京外国语学校英语能力面测;
8月2、3日(周四、周五):符合条件外来工子女报名登记;
8月10日(周五)前,各义务教育学校发放入学通知书(或公布新生名单),完成招生工作。
电脑派位的相关工作是如何安排的?
答:在我区就读的本区户籍的小学毕业生,由其父母(或其法定监护人)于6月10日至11日(周日、周一)在就读小学登记,选择一所学校报名参加电脑派位,填写电脑派位申请表并签字确认。跨区就读的我区户籍的小学毕业生,应回区教育局指定地点(南京市莫愁湖小学,水西门大街122号)登记报名。逾期未报名的,不予补报。
6月23日(周六)上午,市教育局将组织南京外国语学校电脑派位,我区教育局将组织区内民办初中和热点公办初中电脑派位。
6月24日(周日),家长可在南京市教育局官网(www.njedu.gov.cn)上进行查询,学校也会张榜公布电脑派位结果。
建邺区有哪些艺术、体育特色的初中学校?报考的注意事项是什么?
答:我区有各类艺术、体育特色初中,家长可在南京市教育局官网(www.njedu.gov.cn)查询相关学校的招生信息。招收体艺特长生的学校,由市区教育局统一组织专业水平测试和录取工作。被录取的体艺特长生只能到录取学校报到入学,不再进行义务教育学位的派定,也不再参加任何电脑派位,其他学校也不得录取。
如何查询建邺区义务教育施教区划分及招生方案?
答:区教育局承担辖区内义务教育学校的管理责任,落实义务教育免试就近入学政策,科学划定施教区并向社会公布。我区制定义务教育招生方案,向社会公布今年义务教育学校的招生办法、报名要求、工作日程及施教区范围等,市民可通过网络查询,查询网址:http://www.nanjing.gov.cn/xxgk/qzf/jyq/jyqjyj/或者http://www.jyedu.cn/
义务教育阶段中途转学能安排到户籍迁入地施教区学校就读吗?
答:义务教育阶段学习中途,学生家长如通过购房落户等方式将全家户籍及家庭住址迁移到我区施教区,并要求到对应学校就读的,学生家长(或其法定监护人)需提供相关证明材料,于6月30日前向施教区学校提出转学申请,经区教育局审核同意后,依据学额空余情况,统筹安排,有序接纳。
1、新成立南师附小方州分校,由六合区双语小学全面托管,与六合区双语小学实行一体化管理;
2、家庭有多套住房的儿童少年入学,对各种情况分别对待;
3、选择参加区内热点公办学校摇号而没有摇上的学生,若原学区学校已被作为公办热点学校实施电脑摇号派位,则不能回原学区学校就读,由区教育局统筹安排就读学校;
4、电脑派位的报名登记(小学:6月3日-4日,初中:6月10日-11日),并组织实施电脑摇号派位工作(6月23日上午);
5、六合区中小学4月30日起平台开放进行网上报名。
1.放大优质资源
放大六合区棠城学校优质教育资源,新成立六合区棠城学校蒋湾分校。引入南京师范大学附属小学优质教育资源,新成立南师附小方州分校,由六合区双语小学全面托管,与六合区双语小学实行一体化管理。六合区棠城学校蒋湾分校和南师附小方州分校,计划今年从起始年级开始招生。
2.施教区划分
街(镇)内各中小学的施教区由街(镇)中心学校本着就近入学的原则,自主论证,科学划定,适龄儿童少年监护人可向相应街镇的施教区学校咨询;主城范围内各中小学的施教区按《六合区主城义务教育阶段学校施教区方案》执行,适龄儿童少年监护人可在“六合教育”(网址http://www.lhenet.net/)“办事指南”中查询。
户籍审定中出现学生户籍与法定监护人户籍、实际常住地(产权证)不一致等特殊情况,学校应督促其法定监护人在规定期限内,办齐有关手续,逾期则由学校视招生计划内空余学位情况按招生类别、录取顺序的相关规定处理。
户口挂靠他人处的儿童少年入学
①如果儿童的监护人有产权房(非与他人共有),监护人必须在规定时间内将儿童及监护人的户口迁至监护人产权房处,在监护人产权房所属施教区小学或初中报名入学。
②如果儿童的监护人没有产权房,监护人要配合学校及有关部门做好审核工作,并与学校签署《住房信息查询委托书》,经核实监护人所述情况属实的,可由教育局统筹安排入学。
持“四老”房屋产权证的儿童少年入学
持“四老”(“四老”特指儿童的爷爷、奶奶、外公、外婆)的房屋产权证必须同时具备三个条件才可以在该产权房所属施教区学校报名:一是儿童的监护人双方都未购房或未分配住房;二是儿童出生后的户口一直都与老人在同一户籍上,且从未迁移过;三是监护人、儿童与“四老”实际常住一起。
如果儿童的监护人有产权房,即使儿童出生后户口在“四老”处从未迁移过,也应在规定时间内,将儿童及监护人户口迁移到监护人的产权房处,并在该产权房所属施教区小学或初中报名入学。
购买二手房家庭的儿童少年入学
①每套二手房的实际住户和曾经住户,当年只能有一个家庭的儿童在施教区内小学或初中报名。
②满足①要求,监护人应在规定时间内办好二手房的产权证和儿童及监护人户口迁入手续,并实际居住,可在产权房所属施教区小学或初中报名入学。
家庭有多套住房的儿童少年入学
家庭有多套住房的,应以监护人和儿童在同一户籍并且与实际居住的产权证一致的房产为准。报名时,凭该居住地的产权证明及户口簿到所属施教区小学或初中报名。
适龄儿童少年家庭由于历史原因购买的小城镇户籍或购买“小产权房”无法落户,造成户籍与房产不一致的情形。①已自购新房且取得房屋产权证的,必须在规定时间内将儿童及监护人的户口迁至监护人产权房处,在新购房所属施教区小学或初中报名入学。②监护人名下无房产,“小产权房”为其自有的唯一住所且实际居住,区教育局根据实际情况统筹安排入学。
规范开展电脑派位的报名登记(小学:6月3日-4日,初中:6月10日-11日),并组织实施电脑摇号派位工作(6月23日上午)。
有参加电脑摇号需求的六合户籍学生,符合电脑派位报名条件的小学一年级新生在区内热点公办小学中选择一所学校填报电脑派位志愿;符合电脑派位报名条件的小学毕业生在规定招生范围内的民办学校(含励志学校初中部)、南京外国语学校和区内热点公办初中校中选择一所学校填报电脑摇号志愿。
其中,选择参加区内热点公办学校摇号而没有摇上的学生,若原学区学校已被作为公办热点学校实施电脑摇号派位,则不能回原学区学校就读,由区教育局统筹安排就读学校。有参加电脑摇号需求的非六合户籍新生,需回户籍所在区教育局填报电脑摇号派位志愿。
跨区域儿童少年入学
①非六合户籍但属于南京市其他区的适龄儿童监护人应在市规定的时间内(5月12日-13日)到户籍所在地所属施教区小学报名;非六合户籍但属于南京市其他区的小学毕业生应在市规定时间内(4月20日-21日)携带“南京市跨区就读生回户籍地登记通知单”等材料到户籍所在区教育局指定地点登记报名。
②六合户籍在南京市其他区跨区就读小学的毕业生,需要回我区就读初中,法定监护人(或学生)携带“南京市跨区就读生回户籍地登记通知单”和相关材料(学生本人和监护人户口簿、监护人房屋所有权证和一张一寸照片),于4月20日-21日到六合区招生办公室(延安北路25号),履行报名登记手续,由区教育局统一安排在户籍地所在初中入学。
③六合户籍在区内跨街镇就读小学的毕业生,需要回户籍所在街镇学校就读初中,监护人须在5月20日之前向所在小学提出书面申请,并提供户口簿等相关证件材料。相关小学收集整理后向中心学校上报,中心学校审核、签署意见并汇总成表,于5月30日前上报区教育局(直属小学直接上报区教育局)。
区教育局根据主城学校办学条件、办学规模和施教区生源数量与分布的摸底情况,科学安排2018年招生计划,各校要严格执行。具体如下:

民办学校
民办励志学校要依据南京市招生政策规定,认真研制学校招生办法,于4月20日前将招生工作材料(招生简章或招生广告、面谈方案)经区教育局审核后报市教育局备案,并向社会公布。学校在市、区教育局指导下,具体负责实施招生工作。励志学校小学部新生录取名册于6月24日前报区教育局审批,初中部新生录取名册于7月1日之前报区教育局审批。录取名册一式两份,区教育局和学校各留存一份。
(1)入学年龄:年满6周岁(2011年9月1日-2012年8月31日出生)。
民办学校要严格执行《义务教育法》中关于小学入学年龄为六周岁的规定,不得以任何理由招收不足龄的儿童入学。根据学籍管理规定,不足龄的儿童无法取得学籍。
(2)招生计划:励志学校小学部今年计划招收一年级新生4个班180人。
(3)招生方式:实行免试按计划自主招生,不得采用统一笔试或者任何变相形式的统一知识性考试选拔生源,不得超计划招生。
(4)登记报名:适龄儿童监护人可于4月23日-5月4日(在此时间段内,具体时间安排由学校确定),登录相关民办学校网站,根据民办学校发布的招生报名信息,携带相关材料,自主报名。
(5)招生录取:民办励志学校小学部于5月5日-6日组织新生面谈,自主招录。面谈的方式和内容应主要依据教育部颁布的《3-6岁儿童学习与发展指南》,要遵循学龄前儿童身心特点和发展规律,重点了解孩子身体健康、行为习惯、个性特征及其家庭教育背景等情况,严禁涉及容易导致学前教育“小学化”倾向的小学阶段内容。
民办小学面谈方案(包括面谈方式、内容范畴及组织安排等)须提前报区教育局备案。招生面谈时,应对面谈情况作客观如实记录。不得组织2轮及以上面谈、每名学生面谈时间一般不超过20分钟。面谈期间,区教育局将组织专门人员现场督查。
(1)招生计划:励志学校初中部今年计划招收初一新生 12个班500人。
(2)招生方式:实行免试按计划招生,不得采用统一笔试或者任何变相形式的统一知识性考试选拔生源,不得超计划招生。当报名人数超过招生计划时,实行电脑派位和自主招生两种形式,比例为2:8,其中自主招生400人,其余100个名额实行电脑派位的招生办法。若报名人数不超过招生计划,则全部录取。
(3)登记报名:①具有本区户籍的应届小学毕业生监护人可于4月23日-5月4日(在此时间段内,具体时间安排由学校确定)登录相关民办初中学校网站,根据学校发布的招生报名信息,在规定的报名时间内参加民办初中自主招生报名。②具有本区户籍有参加电脑派位意愿的应届小学毕业生监护人,根据区教育局发布的招生报名信息,在规定的报名时间内(6月10日-11日),携带相关材料,到指定地点进行民办初中电脑派位登记报名。③非六合户籍但属于市内其他区的应届小学毕业生,可在规定时间内(6月10日-11日)携带有关证件材料到户籍所在区教育部门指定地点进行民办初中电脑派位登记报名。
(4)招生录取:民办励志学校初中部于6月20日前完成自主招生面谈工作,于6月23日上午组织实施电脑摇号派位工作。
2018年南京外国语学校招生计划数为380名(含英、德、日、法等语种),如果报名人数超过招生计划数的8倍以上,仍通过电脑派位确定参加能力测试的学生名单。
能力测试方式为面测。面测内容严格依据小学课程标准,严禁涉及“奥数”内容,重点考查学生的综合素质和英语能力。面测形式为通过多媒体方式呈现测试要点,学生现场作答。面测时间为60分钟。
南京外国语学校德语、日语、法语等语种招生政策不变,招生计划为:德语16人、日语12人、法语16人。
自2020年起,南京外国语学校初升高政策将作出调整,进一步扩大对本校以外初中毕业生的招生人数。2021年对本校以外的初中毕业生的招生计划不少于90人。
六合户籍有参加南京外国语学校电脑派位意愿的应届小学毕业生监护人,在规定的报名时间内(6月10日-11日),携带有关材料到区教育局指定地点,进行电脑派位登记报名。
1.“六合区中小学招生报名系统”网络平台具有报名、审核、查询、录取、统计等各项功能,4月30日起平台开放进行网上报名。
2.所有符合六合主城公办小学、初中报名条件的适龄儿童少年(含符合政策条件的拆迁户家庭子女),必须在4月30日-5月13日自行登录六合教育网(网址http://www.lhenet.net/)“六合区中小学招生报名系统”中“小学新生入学报名”或“初中新生入学报名”,网上填写当前真实有效信息,进行网上报名(每名儿童少年只能报一所主城公办小学或公办初中)。逾期网上不报名者,视为自动放弃公办小学或公办初中学位。
六合区主城小学施教区方案
实验小学:长江路以南,龙津路—龙津南路—宁六公路以西,宁连高速—滁河—招兵河以东。
金陵中学龙湖分校小学部:滁河以南,宁连高速—宁六公路以西,通湖路—龙池湖—龙群路—滁河河套南支流以北,滁河以东。
双语小学:方洲路以南,八百河以西,滁河以北,龙津路—延安路—延安北路以东。
双语小学雄州分校:雄州与马鞍交界以南,雄州与原新篁交界以西,六扬公路—东门立交以北,金江公路至新篁河以西,新篁河至滁河以北,滁河—八百河以东。
广益小学:宁启铁路以南,八百河以西,方州路以北,延安北路—延安路以西,长江路以北,招兵河以东。
北京东路小学棠城分校:滁河以南,滁河以西,雍六公路以北,宁连高速—宁六公路—龙津南路以东。
南师附小方州分校:宁启铁路以南,八百河以西,建设东路(东西方向)—建设西路(东西方向)以北,北外街—宁马公路以东。
六合区棠城学校蒋湾分校:六合大道以东,宁连高速、雍六高速以南,滁河—化工园以西,槽坊河以北。
注:
1.南师附小方州分校:在建设东路(东西方向)和建设西路(东西方向)未完全建成前,建设东路(东西方向)以北部分是指:已建成的建设东路西段·延安北路80—8号·停车场—大观园酒店—建设东路19号—体育路37号—体育路38号—六合区公共自行车临时办公点·白果北路—八百河以北;建设西路(东西方向)以北部分是指:已建成的建设西路西段·北外街—八百路18号(六城生猪定点屠宰场)—薛营202号、203号—薛营1号至20号—延安北路31号以北。
2.符合六合区棠城学校蒋湾分校入学条件的小学毕业生,毕业升入六合区棠城学校龙池中学分校就读。
3.龙池小学施教区范围因蒋湾小学施教区划分调整为:滁河—龙群路—环龙池湖路南—通湖路以南,江北大道以西,马汊河以北,宁启铁路(铁路西属老龙池户口所在地)—滁河以东。
4.六合区棠城学校龙池中学分校施教区范围为:马汊河以北--宁启铁路以东(铁路西老龙池户口部分村庄),滁河—龙群路—华欧大道—环龙池路南—通湖路—江北大道—宁连高速、雍六高速以南,滁河——化工园以西,槽坊河以北--江北大道至马汊河段以西。
5.金江公路以西,雄州东路—六合大桥以北,八百河以东的一年级新生可以选择到双语小学或双语小学雄州分校就读。
6.原本住在现实验小学或金陵中学龙湖分校小学部施教区内,后因建设需要,拆迁安置到龙池湖南片地区的一年级新生,可凭有关证明选择到相应的实验小学或金陵中学龙湖分校小学部就读。
六合高级中学附属初级中学:宁启铁路以南,八百河以西,滁河—龙津桥以北,龙津路以东,长江路—招兵桥以北,招兵河以东。
科利华中学棠城分校:滁河以南,滁河以西,雍六公路以北,宁连高速—宁六公路—龙津南路以东。
金陵中学龙湖分校初中部:招兵桥—长江路以南,龙津路—龙津南路—宁六公路以西,通湖路—龙池湖—龙群路—滁河河套南支流以北,滁河以东。
注:
金江公路以西,雄州东路—六合大桥以北,八百河以东的初一新生可以选择就读六合高级中学附属初级中学,也可以选择就读雄州初中。
如何报名参加小学电脑派位招生?
择参加区内热点公办学校摇号而没有摇上的学生,若原学区学校已被作为公办热点学校实施电脑摇号派位,则不能回原学区学校就读,由区教育局统筹安排就读学校。
选择民办小学如何报名?
答:监护人可在市规定的招生时间内(4月23日-5月4日),登录相关民办学校网站,根据民办学校发布的招生报名信息,携带相关材料,自主报名。5月5日-6日,民办小学组织招生面谈工作。
如何报名参加初中电脑派位招生?
其中,选择参加区内热点公办学校摇号而没有摇上的学生,若原学区学校已被作为公办热点学校实施电脑摇号派位,则不能回原学区学校就读,由区教育局统筹安排就读学校。非六合户籍小学毕业生,于6月10日-11日回户籍所在区教育局填报电脑摇号派位志愿。
选择民办初中如何报名?
答:民办初中招生分为自主招生和电脑派位两种形式。
①具有本区户籍的应届小学毕业生监护人可于4月23日-5月4日(在此时间段内,具体时间安排由学校确定)登录相关民办初中学校网站,根据学校发布的招生报名信息,在规定的报名时间内参加民办初中自主招生报名。
②具有本区户籍并有参加电脑派位意愿的应届小学毕业生监护人,根据区教育局发布的招生报名信息,在6月10日-11日,携带相关材料,到指定地点进行民办初中电脑派位登记报名。
③非六合户籍但属于市内其他区的应届小学毕业生,可在6月10日- 11日携带有关证件材料到户籍所在区教育部门指定地点进行民办初中电脑派位登记报名。
其他区未完待续……






公安备案号:32010202010067
我要说两句