
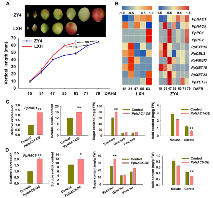
12月5日,记者从中国科学院武汉植物园获悉,该植物园果树分子育种研究团队采用遗传学研究方法,明确了桃果实成熟期主效qMD4.1位点包含两个候选基因PpNAC1和PpNAC5。
生理生化实验进一步表明,这两个NAC转录因子不仅能够激活乙烯合成和细胞壁降解相关基因的转录促进果实的成熟,而且能诱导细胞伸长相关基因的表达促进果实的膨大,最终实现对果实成熟期的调控作用。相关研究结果日前在《新植物学家》杂志发表。
桃是我国重要的栽培果树之一,栽培面积和总产量均约占世界总量的一半。桃属于呼吸跃变型果实,成熟后迅速软化,极不耐贮运,需要通过调控熟期以延长鲜果供应期。
除此之外,PpNAC1和PpNAC5还可诱导糖转运体基因和有机酸降解相关基因的表达,从而参与桃果实糖酸含量的调控,阐明了桃果实成熟期影响果实风味品质的遗传机制。
有趣的是,被子植物中都包含NAC1和NAC5的直系同源基因,并且它们在双子叶植物中都是相邻排列在同一条染色体上,而在单子叶植物中一般位于两条不同染色体上;但裸子植物中不存在NAC1和NAC5的直系同源基因。
鉴于被子植物有果实而裸子植物不形成果实这一事实,研究团队推测NAC1和NAC5在果实发育中扮演着重要角色。上述研究结果为桃果实成熟期以及早熟桃风味品质的遗传改良提供了理论与技术支撑。
(受访单位供图)
记者 吴纯新 通讯员 江珊






公安备案号:32010202010067