滴滴崩了!从27日晚开始到28日,不少网友反映滴滴崩了,出的故障五花八门,有APP网络异常的,有结不了账的,有点击不了到达的,有多扣钱的……更离谱的是,还有用户反映“打车打到欧洲去了”。滴滴这是怎么了?
滴滴回应:系统故障,网约车等服务已恢复
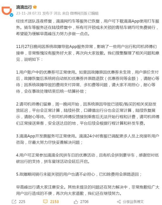
针对滴滴出行APP故障一事,27日晚,滴滴称,“非常抱歉,由于系统故障,今天晚间滴滴App服务出现异常,经技术同学紧急修复,目前正陆续恢复中。”
28日一早,滴滴再次发文表示,11月27日晚间因系统故障导致App服务异常,影响了一些用户出行和司机师傅们接单。

滴滴出行微博截图。
“经技术团队连夜修复,滴滴网约车等服务已恢复,用户可下载滴滴App使用打车服务。骑车等服务还在陆续修复中,所有可开锁或未关锁的青桔车辆均可免费骑行,希望能为缓解早高峰压力努力多做一点点。”滴滴表示。
滴滴还表示,因系统故障导致的费用支付异常、多扣费等问题,请大家不用担心,耐心等待,会在事故处理结束后统一结算补偿;个别司机师傅反馈接到乘客后无法开始行程和计费,请司机师傅们正常接送乘客,安全送达目的地,平台后续会根据行程计算和补发车费。
用户反映:故障没恢复,全勤没了
不过在28日早间,很多用户表示,滴滴压根就没恢复,出的问题也各式各样。

很多地区用户反映滴滴没有恢复。微博截图
“七公里路程,扣了我两百七,把钱还给我。”“网络异常,一直让重新登陆。”“昨晚预约的顺风车,临时有事改变路线,取消不了,司机把我骂惨了。”“青桔一直转圈圈。”

网友反映7公里路程扣费200多元。微博截图
滴滴出行司机端也出现问题,“无法开始行程,到达目的地还是无法开始行程。”“乘客都到了,点不了接到乘客。”“送到了,显示不了到达。”

微博截图。
“一大早系统就崩了,打车直接给我干到欧洲去了。”还有用户担心,这月全勤没了。你呢?打到车了吗?
(中新财经记者 吴涛)






公安备案号:32010202010067