中国足协又开罚单!上海、山东两队被罚,3名球员被停赛

2023年11月07日 16:42:51 | 来源:荔枝新闻

字号变大| 字号变小

荔枝新闻讯 11月7日,中国足协官网发布《关于对山东泰山足球俱乐部队及有关人员违规违纪的处罚决定》、《关于对上海海港足球俱乐部队及有关人员违规违纪的处罚决定》,连开两张罚单。

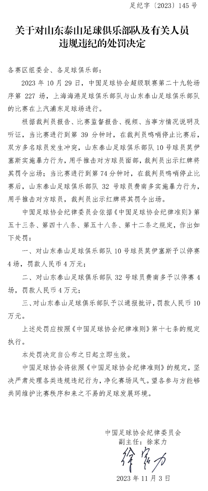
关于对山东泰山足球俱乐部队及有关人员违规违纪的处罚决定

 

下载荔枝新闻APP客户端,随时随地看新闻!

layer
快乐分享