日前
“美食之都、购物天堂”
2023“太湖购物节”金秋消费季启动

金秋消费季期间
无锡通过开展
“一板块一特色”系列活动
紧扣新型消费、大宗消费、餐饮消费主题
形成多层级、广领域、全时段的
消费促进联动局面
进一步激发城市消费潜力
全力打造“美食之都、购物天堂”


总额2亿元!
9月29日起
总额2亿元的
苏新消费 绿色节能家电补贴
开始派发
市民在无锡地区(含江阴、宜兴)
苏宁易购、京东五星电器等线下门店
购买纳入财政补贴范围内的
绿色节能家电商品
可在享受厂方、商家各种优惠的基础上
通过中国银联“云闪付”平台支付
再享受立减
——单款商品享受成交金额10%的
财政补贴
单笔支付补贴上限1000元
活动期间同一支付账户
累计补贴上限5000元
补贴活动时间为9月29日-12月底
补贴资金总额2亿元!
先到先得,用完即止!
本次活动可享受补贴的家电产品为以下13类商品:
中国能效标识为1级、2 级的电视机、电冰箱、冰柜、洗衣机、家用空调(含嵌入式)、家用中央空调、家用集成灶、热水器、吸油烟机、家用燃气灶、空气净化器(不含手机、电脑、相机等低耗能电子产品);
中国水效标识1级的洗碗机、净水器。

无锡苏宁易购负责人表示,恰逢中秋国庆假期,家电、家居、家装消费热度上涨,苏宁易购将积极响应政府促消费号召,联合品牌工厂及银行等行业合作伙伴,加码以旧换新、家电家装套购等优惠,让消费者尽享“政府+苏宁易购+工厂+银行”四重补贴优惠;同时还将推出家电套购至高返15%,手机、电脑、家电以旧换新至高补贴1500元等优惠活动,密集上新超百款商品,包含卡萨帝、美的、海信、松下洗护、西门子、方太、老板、长虹美菱等品牌的大屏彩电、洗烘护套装、洗碗机、嵌入式一体机、油烟机等,为消费者带来“真金白银”的实惠。


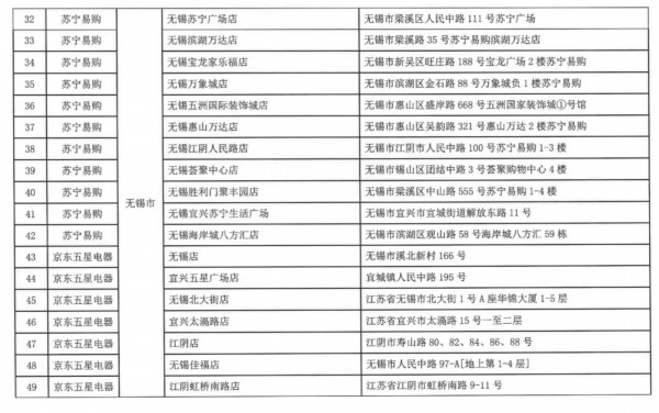
无锡地区活动门店名单

假期已经到来
“苏新消费·金秋惠购”
“太湖购物节·金秋消费季”等
促消费活动精彩纷呈、优惠多多
快来参与吧!






公安备案号:32010202010067