近日,受日本福岛核污染水排海影响,部分市场发生食用盐抢购现象,食盐市场出现异常波动。为规范食盐市场价格行为,维护食盐市场价格秩序, 江苏多地发布提醒告诫书。
南京
为规范食盐市场价格行为,维护食盐市场价格秩序,8月25日,南京市市场监管局就食盐销售价格行为对全市食盐经营者发布提醒告诫书,提醒食盐经营者加强价格自律,严禁哄抬价格。对经营者相互串通,操纵市场价格,造成商品价格较大幅度上涨的,最高可处500万元罚款,情节严重的,责令停业整顿,或者吊销营业执照。

苏州
8月25日,苏州发布提醒告诫书,提醒告诫各食用盐经营者及相关单位求,主动规范价格行为,同时完善内部价格管理机制和纠错机制,及时妥善处理价格纠纷。全市市场监管部门将开展市场价格执法检查,同时紧盯群众投诉举报、舆情反映,严肃查处捏造散布涨价信息、哄抬物价等价格违法行为,对经提醒告诫后仍不整改的违法行为,依法从重处理;对情节严重、性质恶劣的典型案例将予以公开曝光。

泰州
泰州市市场监管局提醒广大市民,除个别超市因配送问题出现短暂缺货,全市食用盐市场总体货源充足,发布《关于食用盐市场价格行为提醒告诫书》,对借突发之机捏造散布涨价信息、哄抬价格、囤积居奇、相互串通操纵市场价格等违法行为将予以严肃查处。此外,泰州市盐务公司表示,泰州食用盐库存管够保证食盐存量,泰州市市场监管局执法人员第一时间开展食用盐市场巡查。

南通
南通市场监管总局高度重视食品安全及价格监管工作。在前期对进口食品安全风险隐患排查整治的基础上,部署各地市场监管部门进一步加大食品安全监管力度,督促食品生产经营者严格遵守食品安全法律法规及进口食品相关规定,严禁食品生产经营者采购、使用原产地为日本的水产品(含食用水生动物,下同)加工食品、制作餐食或进行销售(含网络销售),加强市场销售进口水产品食品安全抽检监测,发现相关违法行为的,严格依法予以查处。
同时,市场监管总局部署各地加强食盐价格监测,强化分析预警,建立与相关互联网平台“直通车”机制,及时掌握价格异常波动信息和违法行为线索。加大价格监管执法力度,严查囤积居奇、捏造散布涨价信息等哄抬价格违法行为,及时公布典型案例。

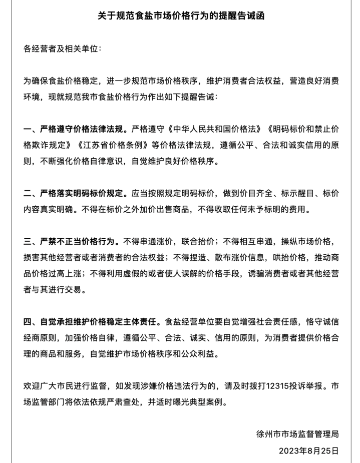
徐州
徐州市市场监管局于8月25日上午安排执法监管人员加强食盐销售环节价格监督检查。经查,目前徐州市食盐供应充足、销售价格稳定,商场、超市、粮油店等销售场所大部分销售食盐品牌为淮盐,销售价格2元—3元不等。经营场所负责人表示,从8月24日下午开始,食盐销售量有所增加,目前食盐价格稳定,货源充足,提醒广大消费者理性面对,合理消费。市场监管部门将对该情况持续关注,加大监督巡查力度,努力维护食盐市场价格秩序,为消费者提供良好的消费环境。

宿迁
宿迁市市场监管局于8月25日发布《关于规范食盐价格行为的提醒告诫书》,规范食盐等相关重要民生商品市场价格行为,维护消费者合法权益和市场价格秩序。此外,宿迁市相关部门已启动24小时应急保供机制,确保市场稳定供应。







公安备案号:32010202010067