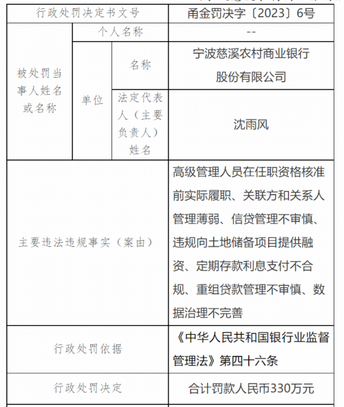
【环球网财经讯】日前,据国家金融监督管理总局宁波监管局披露,宁波慈溪农村商业银行因7项违规被罚330万元。

甬金罚决字〔2023〕6号显示,宁波慈溪农村商业银行主要违法违规事实包括,高级管理人员在任职资格核准前实际履职、关联方和关系人管理薄弱、信贷管理不审慎、违规向土地储备项目提供融资、定期存款利息支付不合规、重组贷款管理不审慎、数据治理不完善等。
国家金融监督管理总局宁波监管局对宁波慈溪农村商业银行合计罚款人民币330万元。
【环球网财经讯】日前,据国家金融监督管理总局宁波监管局披露,宁波慈溪农村商业银行因7项违规被罚330万元。

甬金罚决字〔2023〕6号显示,宁波慈溪农村商业银行主要违法违规事实包括,高级管理人员在任职资格核准前实际履职、关联方和关系人管理薄弱、信贷管理不审慎、违规向土地储备项目提供融资、定期存款利息支付不合规、重组贷款管理不审慎、数据治理不完善等。
国家金融监督管理总局宁波监管局对宁波慈溪农村商业银行合计罚款人民币330万元。
下载荔枝新闻APP客户端,随时随地看新闻!