中国足协连开4张罚单 其中两张涉及南通支云

2023年07月20日 14:25:06 | 来源:荔枝新闻

字号变大| 字号变小

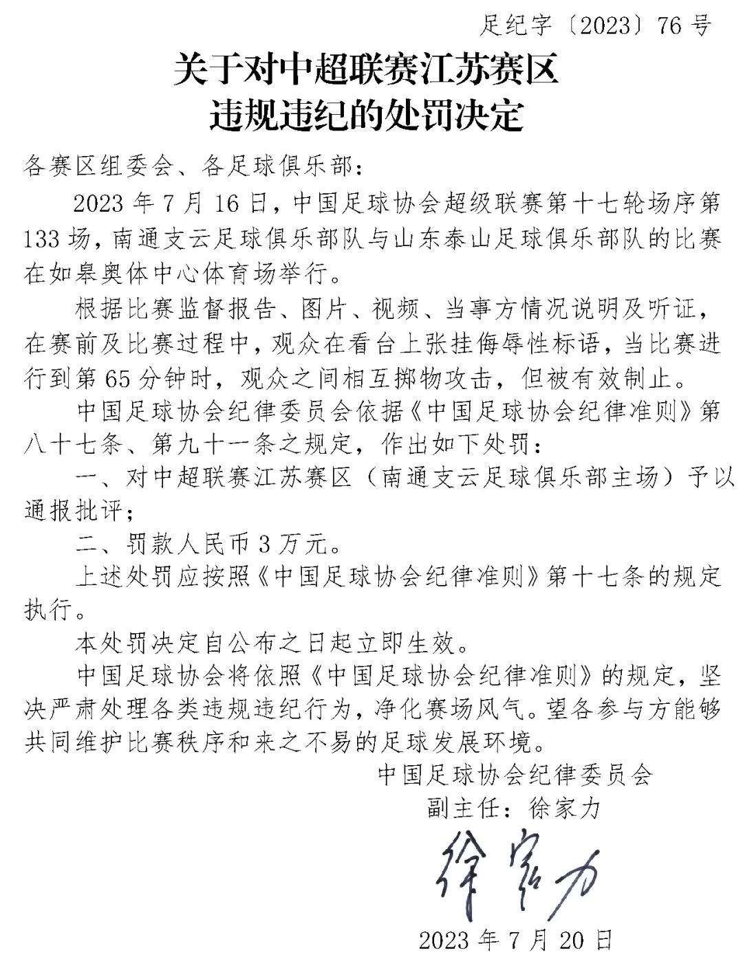
  荔枝新闻讯 7月20日,中国足球协会官方网站发布四份处罚决定。对中超联赛江苏赛区、泉州亚新足球俱乐部队、南通支云足球俱乐部队官员加布里·加西亚、丹东腾跃足球俱乐部队球员张慧作出处罚,处罚原因涉及球迷不文明观赛行为、球员比赛中做侮辱性手势、球队及球队俱乐部官员发表不当言论等。

  具体内容如下:

来源:中国足球协会网站

来源:中国足球协会网站

来源:中国足球协会网站

来源:中国足球协会网站

下载荔枝新闻APP客户端,随时随地看新闻!

layer
快乐分享