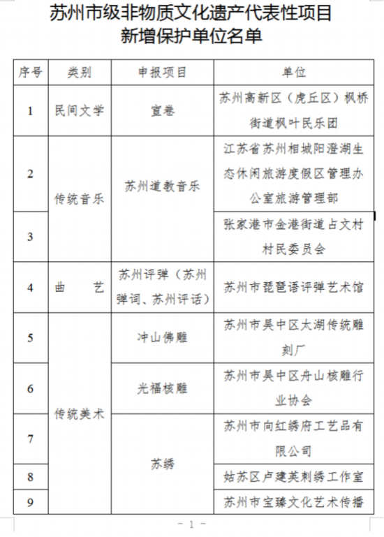
近日,苏州市级非物质文化遗产代表性项目新增保护单位名单公布, 新增76家保护单位。非遗技艺从过去的抢救性保护、展览式传播,逐步回归生产实践和生活体验,深度嵌入文化产业发展之中,展现出日新月异的时代气息和创新活力。

大到成件的古董旗袍,小到民国时期的针线,走进金毅的工作室,仿佛进入了一个小型的旗袍博物馆。

金毅介绍,大学学的是土木工程,后来就是觉得这个工作不是自己想要的, 一开始的时候是因为妻子是评弹团的,唱评弹的时候她要穿旗袍,那时候还没结婚,就会陪她去上海定旗袍,陆陆续续对旗袍的文化,旗袍的工艺开始有了兴趣,想去了解、想去研究。

在妻子的影响下,金毅从2005年起开始收藏传统老旗袍,足迹遍布大半个中国,共收藏了超过六百件民国旗袍,最后以一件绝无仅有的银丝旗袍收尾。

在收藏的同时,他也研究起了旗袍的核心工艺。从选料、裁片,到刺绣、盘扣,通过拆解再制作,金毅复原了民国时期的各种传统旗袍,工艺在国内获得不少好评和奖项。近日,苏州市级非物质文化遗产代表性项目新增保护单位名单公布, 新增76家非遗代表性项目保护单位,金毅的公司作为“手工工艺旗袍技艺”保护单位正式入选,而这也给他注入了信心。

金毅介绍, 从过完年2月1号是正式开工,到现在已经100多件的订单了,文化除了展示以外还是需要一些其他的方式传播。接下来会考虑开直播,在自媒体的平台上面展现自己的工艺,让更多的旗袍爱好者 能够去选择他们喜欢的旗袍。














公安备案号:32010202010067