11日全国铁路发送旅客665万人次

央视新闻消息 1月11日,全国铁路发送旅客665万人次,开行旅客列车8492列。为了应对新一轮寒潮天气,铁路部门也做好了准备,全力保障春运。详情>>
注意这些降温核心时段!日历带你看今年首场寒潮何时来袭

中国天气网消息 今年首场寒潮已于1月11日启程,未来五天将大举南下横扫我国大部地区,带来剧烈降温和风沙雨雪天气。此次寒潮将直抵海南,降温区域覆盖我国29省区市,前期持续偏暖的东北、江南等不少地方将上演冷暖大逆转,哈尔滨、合肥、南京等地气温或骤降近20℃。详情>>
如何做好养老机构疫情防控?如何保障商超快递等重点行业平稳运行?回应来了

新华社消息 新型冠状病毒感染实施“乙类乙管”后,重点人群、重点机构、重点场所仍然是做好疫情防控工作的关键。如何做好养老机构疫情防控?如何保障商超快递等重点行业平稳运行?怎样进一步健全城乡社区疫情防控体系?1月11日,国务院联防联控机制召开新闻发布会,就公众关心的热点问题进行回应。详情>>
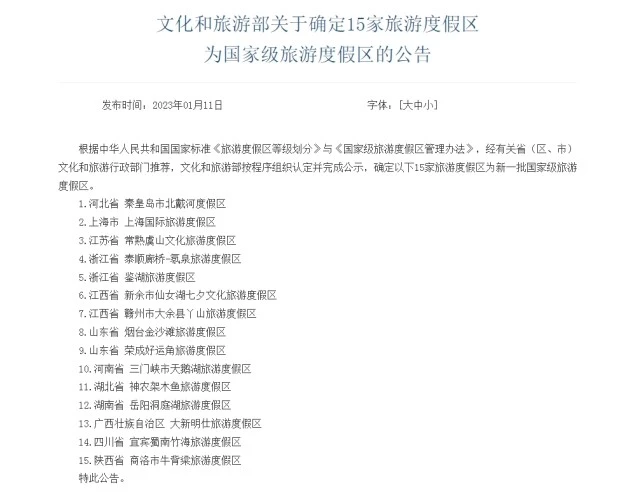
北戴河等15家旅游度假区被评为国家级旅游度假区

新华社消息 根据中华人民共和国国家标准《旅游度假区等级划分》与《国家级旅游度假区管理办法》,经有关省(区、市)文化和旅游行政部门推荐,文化和旅游部按程序组织认定并完成公示,河北省秦皇岛市北戴河度假区等15家旅游度假区被确定为新一批国家级旅游度假区。详情>>
消费券“来袭”,春节消费“热”起来

新华社消息 春节即将到来,为活跃消费市场,提振消费需求,多地密集发放各类消费券,涉及餐饮、家电、文旅、百货、汽车等诸多领域。详情>>
猪肉与蔬菜价格“玩跷跷板” 上月CPI同比涨幅或小幅回升

中国新闻网消息 1月12日,国家统计局将公布2022年全年及12月份全国居民消费价格指数(CPI),2022年12月CPI走势会如何?全年CPI是否会在3%左右的预期目标内?详情>>
“针对中国的旅行限制是一场闹剧”!

中国新闻网消息 自1月8日对新型冠状病毒感染实施“乙类乙管”方案起,中国的出入境旅游逐步恢复。泰国、俄罗斯、柬埔寨、马来西亚、沙特阿拉伯、新西兰、新加坡等多国,热情欢迎中国游客的到来。然而,也有少数国家罔顾科学事实和本国疫情实际,执意针对中国采取歧视性入境限制措施。详情>>
美国联邦航空局系统故障已排除 空中交通逐步恢复正常

新华社消息 美国联邦航空局11日上午表示,暂停起飞措施已解除,美国各地空中交通运行正逐步恢复正常,将继续调查此前发生的空中任务通知系统故障原因。据一家航班信息追踪网站数据,截至美国东部时间11日上午8时许,当天已有超过3500架次美国国内和国际航班被延误,400余架次航班取消。详情>>
因“网络故障” 英国皇家邮政向海外寄件服务被迫中断

央视新闻消息 当地时间11日,英国皇家邮政表示,因发生“网络故障”,其暂时无法将邮件发往海外目的地,已经寄出的国际邮件递送将面临延迟或取消。此外,自海外向英国寄送邮件的服务也面临小规模延迟。详情>>






公安备案号:32010202010067