中国网财经7月8日讯 中国中小企业协会网站今天发布2022年6月中国中小企业发展指数情况。6月份,随着疫情防控形势逐渐好转,生产生活秩序逐步恢复,以及一揽子稳增长政策持续发力,企业开工率稳步回升,产业链供应链堵点卡点持续疏通,经济运行呈企稳回升态势,中小企业景气状况有所改善。
6月份,中国中小企业发展指数(SMEDI)为88.4,环比上升0.2点,在连续4个月下降后止跌回升,但仍低于2021年同期水平。其中,分行业指数和分项指数全面向好。对样本企业开工率的调查显示,完全开工的企业占25.90%,开工率在75%以上的占42%,未开工的占7.70%。与上月相比,完全开工企业占比增加5.85个百分点、未开工企业占比减少5.70个百分点。

8个分行业指数全部回升。如下表所示,工业、建筑业、交通运输邮政仓储业、房地产业、批发零售业、社会服务业、信息传输计算机软件业和住宿餐饮业指数分别比上月上升0.2、0.1、0.1、0.3、0.1、0.4、0.5和0.6点;其中,住宿餐饮业指数升幅最大。建筑业、交通运输邮政仓储业和批发零售业指数已连续两个月上升。但8个分行业指数均处于景气临界值100以下,住宿餐饮业指数仍处于最低位。

8个分项指数7升1平。如下表所示,综合经营指数、市场指数和劳动力指数继续上升;宏观经济感受指数、资金指数、投入指数和效益指数止跌回升;综合经营指数升幅最大,上升0.5点。成本指数由升转平。从景气状况看,资金指数、劳动力指数处于景气临界值100以上,成本指数处于不景气区间、说明成本仍在持续上升;其余5个分项指数均处于景气临界值100以下,其中效益指数最低为73.5。

6月份的中小企业发展指数反映出中小企业运行情况有以下主要特点:
企业信心开始恢复。随着京沪等大城市疫情得到有效控制和一揽子稳经济措施密集出台、落地生效,生产生活秩序逐步恢复,反映企业信心的宏观经济感受指数为97.0,比上月上升0.2点,结束了连续4个月下滑的局面。从宏观经济感受指数的细项看,宏观感受指数为101.7,比上月上升0.2点,继续高于景气临界值100;行业运行指数为92.4,较上月上升0.3点。
市场预期有所改善。疫情形势有所好转,叠加一揽子政策“组合拳”,经济筑底企稳回暖势头开始显现,市场预期不断改善。6月市场指数为80.8,虽然仍然偏低,处于8个分项指数的次低位,但环比上升0.3点。所调查的8个行业中,国内订单指数和销售量指数均全面上升。从工业的情况看,生产指数上升0.3点,国内外订单指数均上升0.3点,销售量指数上升0.3点。
成本压力依然较大。国际环境复杂严峻持续推升能源、粮食价格,全球通胀高企,对我国带来输入型通胀压力;中小企业处于产业链末端,缺乏话语权,加之市场需求恢复较慢,成本难以转嫁。6月成本指数为113.7,与上月持平,处于不景气区间,说明成本压力依然较大。所调查的8个行业中,4个行业的生产成本和7个行业人工成本有所上升。
资金紧张状况总体有所缓解。央行通过运用结构性货币政策工具,加大普惠小微贷款支持力度,努力降低综合融资成本,引导金融机构进一步强化对小微企业的支持。6月资金指数为100.9,比上月上升0.1点,处于景气临界值100以上。其中,融资指数为90.4,上升0.2点;流动资金指数为85.3,上升0.2点。所调查的8个行业中,5个行业的融资指数和7个行业流动资金指数上升。
劳动力市场供应上升,需求持平。随着一系列阶段性、组合式稳就业保民生政策的落地,劳动力指数处于景气区间。6月劳动力指数为105.5,比上月上升0.1点。其中,供应指数为113.7,比上月上升0.2点,主要是进入毕业季,大学毕业生进入就业市场增加了供给;需求指数为97.3,与上月持平,主要是由于经济全面复苏态势尚未形成,部分企业复工复苏没有对用工需求带来显著增加。
企业效益状况有所改善。随着产需两端开始恢复,企业利润状况有所好转。6月效益指数为73.5,虽然仍处于历史较低位。但比上月上升0.2点。所调查的8个行业中,5个行业效益指数上升。
企业投资意愿有所增强。市场预期恢复,企业重拾信心,恢复生产、扩大投资的意愿有所增强。6月投入指数为82.1,比上月上升0.3点,结束了连续4个月下滑的局面。所调查的8个行业中,固定资产投资指数全部上升。
地区指数有升有降。东部、中部、西部和东北地区指数分别为88.9、89.4、87.1和79.9。东部和西部地区指数分别比上月上升0.7点和0.2点,东部地区经济恢复较快;中部地区和东北地区指数均下降0.2点。
总的看,今年以来我国经济受到疫情多点反弹、地缘政治冲突等超预期因素影响,3、4月份下行压力尤为明显,经济困难在某些方面和一定程度上比2020年初疫情暴发时还大。党中央、国务院高效统筹疫情防控和经济社会发展,及时果断推出一揽子稳经济政策,推动经济回归正常轨道,坚决稳住经济大盘。随着上海、北京等地疫情逐步得到控制,一揽子稳增长政策“组合拳”加快落地见效,5、6月份主要指标边际改善,国民经济呈现筑底企稳恢复态势。同时也要看到,当前主要指标出现积极变化,是疫情冲击后的恢复性反弹,多数指标仍低于年初或去年同期水平。当前,外部环境更趋复杂严峻,国内经济运行仍受疫情冲击影响,实体经济困难较多,经济回升动能不强,需求端恢复仍然偏弱,经济恢复基础尚不稳固。特别是中小微企业生产经营困难增多,成本上升、账款拖欠、融资困难、开工不达产、预期偏弱等问题仍然突出。二季度,中小企业发展指数为88.4,比一季度下降0.3点,处于2021年以来最低点。其中,8个分行业指数1升1平6降,8个分项指数1升7降,均是降多升少,中小企业复苏仍面临较大困难和挑战。
下半年,要加快贯彻落实党中央、国务院决策部署,继续高效统筹疫情防控和经济社会发展,全力推动稳经济一揽子政策措施尽快落地见效,政策发力适当靠前,确保疫情要防住、经济要稳住、发展要安全,争取今年我国经济发展达到较好水平。要坚持“两个毫不动摇”,加大政策支持力度,更多用市场办法、改革举措激发民间投资活力,改善营商环境,稳定预期,增强信心。要保证中小企业对出台的政策应知尽知、应享尽享,坚持纾困与培优并举,帮扶中小企业渡过难关、健康发展。
附注:
中国中小企业发展指数(SMEDI)指标解释
中小企业发展指数(SMEDI: Small and Medium Enterprises Development Index)是反映中小企业经济运行状况的综合指数。
中小企业发展指数通过对国民经济八大行业的3000家中小企业进行调查,利用中小企业对本行业运行和企业生产经营状况的判断和预期数据编制而成,是反映中小企业经济运行状况的综合指数。
SMEDI的取值范围为0-200之间:(1)100为指数的景气临界值,表明经济状况变化不大;(2)100-200为景气区间,表明经济状况趋于上升或改善,越接近200景气度越高;(3)0-100为不景气区间,表明经济状况趋于下降或恶化,越接近0景气度越低。
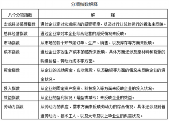
在行业选取的过程中,依据国民经济各行业对GDP的贡献度,共选取了工业、建筑业、交通运输邮政仓储业、房地产业、批发零售业、社会服务业、信息传输计算机服务和软件业、住宿餐饮业等八大行业。每个行业的调查内容,具体包括八个大的分项:宏观经济感受、总体经营、市场、成本、资金、投入、效益、劳动力。在具体调查过程中,考虑到不同行业的特点,八个大的分项里面的细项调查有所区别。







公安备案号:32010202010067