6月23日起 多地高考成绩陆续公布 全国3013所高校名单请查收

2022年06月23日 09:52:07 | 来源:央视新闻

字号变大| 字号变小

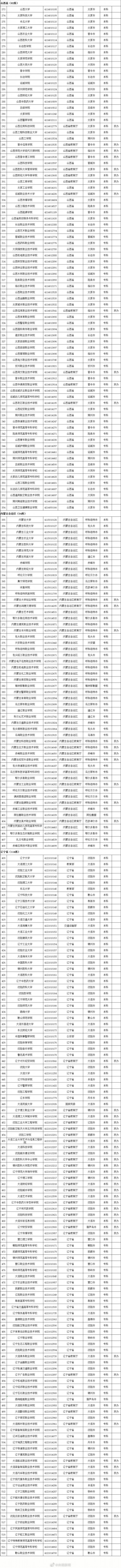
  今起,多地高考成绩陆续公布,志愿填报工作将开启。截至5月31日,全国高等学校共计3013所,其中普通高等学校2759所,成人高等学校254所。看名单(未包含港澳台地区高等学校)和考生们分享高考报志愿心得吧!

下载荔枝新闻APP客户端,随时随地看新闻!

layer
快乐分享