
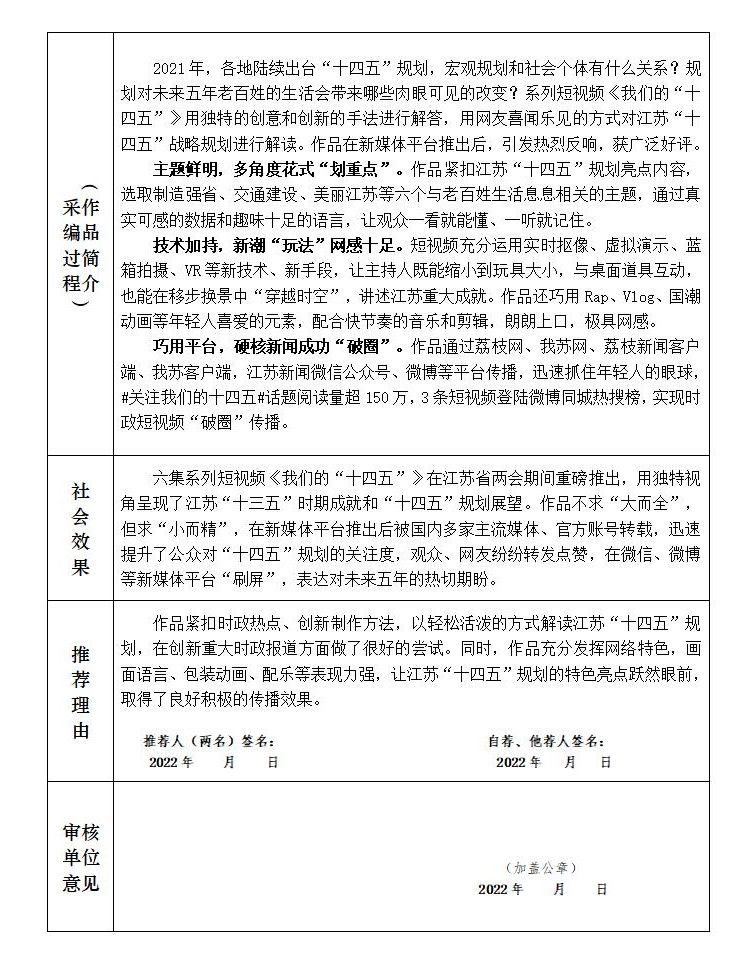
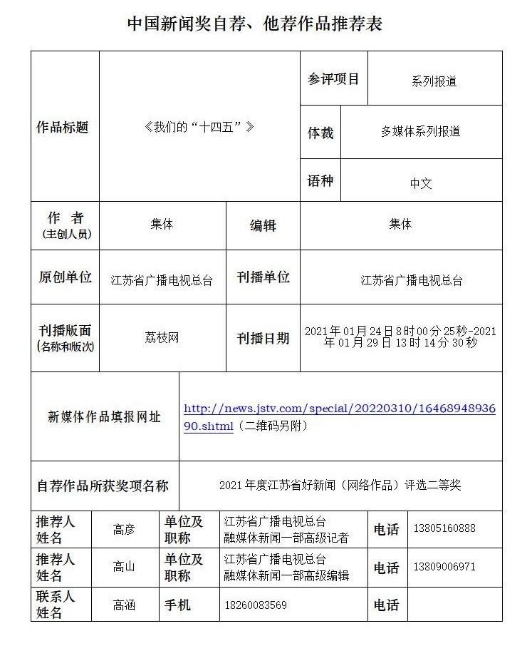
首页截图

作品二维码
作品链接:http://news.jstv.com/special/20220310/1646894893690.shtml
代表作1:【我们的“十四五”】“苏大强”硬核科幻强势来袭!
链接:http://news.jstv.com/a/20210124/1611446477384.shtml
代表作2:【我们的“十四五”】又美又香,她是谁?
链接:http://news.jstv.com/a/20210127/1611716240247.shtml
代表作3:【我们的“十四五”】5G+江苏=真香!2025,“科幻”将照进江苏人的现实
链接:http://news.jstv.com/a/20210129/1611897310948.shtml
代表作文字稿
代表作1:【我们的“十四五”】“苏大强”硬核科幻强势来袭!
【主持人】未来会是什么样子?而我们又该怎么做?我是一个新闻主持人,但我从小就是一个科幻爱好者。上天入地、人工智能、穿越时空……常常会出现在我的梦里。
【字幕】未来什么样 我们怎么做
【画外音】等等,你说的很多不是已经实现了吗?
【主持人】哎,对啊!基础研究、原始创新,事关重大科技问题,我们江苏一直都在努力。想看到更多未来的样子吗?你还可以来这里。
【背景字幕】科技强省
【背景照片】紫金山实验室 姑苏实验室 太湖实验室
【主持人】上得了太空,接得了地气。我们既能设计宇宙探测器,也能造出国产大飞机,当然,还有最in的家用电器。说到这里,你知道吗?手机、电脑、汽车等设备的芯片,咱们江苏能产全国三分之一。不仅市场广阔,薪酬还很有吸引力哦。朝阳行业前景可期,创业就业还不考虑来这里?
【背景字幕】制造强省
【主持人】未来5年,江苏还将持续发力。瞄准科技自立自强,解决"卡脖子"的难题。放眼全球,把主动权牢牢攥在自己手里,合作竞争更有底气!
【背景字幕】高端装备制造 集成电路 生物医药 人工智能 移动通信 量子科技 江苏“十四五”规划
【主持人】怎么样,我们"苏大强"的硬核科幻是不是超炫酷?这,就是我们的"十四五"!关注2021省两会,关注了不起的"苏大强"!
【背景字幕】我们的“十四五”
代表作2:【我们的“十四五”】又美又香,她是谁?
【主持人】传统的农业是春种秋收,可在这里,香飘四季,瓜果常在。
【字幕】“十三五”期间 创建省级农业产业示范园52家
【主持人】就地取材,绿色生态;他们的人间烟火,是城里人羡慕的田园诗歌。
【字幕】“十三五”期间 乡村旅游接待人数年均增长16%
【主持人】地道风物,网上预约,动动手指,一点到眼前。
【字幕】2020年 农产品网络销售额达843亿元
【主持人】循着网线,站上风口。在江苏,每秒约有221件快递从这里发往世界各地。
【字幕】每秒约有221件快递发往世界各地
【主持人】住上新房,安居乐业。不用进城,老乡们也能过上与时代同步的现代城镇生活。
【字幕】五年来 20多万苏北农户改善住房
【主持人】年轻人纷纷返乡,因为家门口也能过上好日子;城里人频频打卡,因为这里有"小时候"的童趣和长大后的“乡愁”。
【字幕】2020年 超2.6亿人次奔向美丽乡村
【主持人】“十四五”的规划里,“鱼米之乡”会更上层楼。不仅要吃得饱,还要吃得安全品质高;不仅饭碗端得牢牢的,好品种的技术也在自己手里攥得紧紧的。
【字幕】江苏“十四五”规划 吃饱 安全 品质高
【主持人】农田高标准,农机会思考,“苏”字号要叫得响,更要卖得好!就业家门口,服务村里有。口袋脑袋一起富,青山绿水绕村流。这就是我们的“十四五”,我仿佛闻到了,真香!关注2021省两会,关注了不起的苏大强!
【字幕】关注2021省两会,关注了不起的苏大强!
代表作3:【我们的“十四五”】5G+江苏=真香!2025,“科幻”将照进江苏人的现实
【主持人】这是2021年的一天。数字化不再是科幻小说中的预言,它成了空气和水一般的存在。以不可逆转的趋势,触达我们生活的每一个角落。
【字幕】手机一键叫车 智能导航 新闻实时阅读 早餐在线下单
【主持人】未来五年,你还会发现,人工智能不仅学会了务农,还精通了销售。农民不再“望天收”,农产品也知道了该如何“精准的喂投”。
【字幕】精准投入 产量控制
“苏农云”打造江苏农业“一张图”
【主持人】走进车间,你会看到,人变少了,机器人变多了。传统制造业被一行行代码激活,万物互联让每一个零件相连,协同作业。
【字幕】5G+工业互联网
让“江苏制造”变“江苏智造”
【主持人】漫步云端,“云上江苏”将为你展现无数可能。
【字幕】更高效 更智慧
【主持人】数据在替你跑腿,城市在替你思考,5G点亮整个世界。科技与思维的碰撞从未如此耀眼,城市的每个细胞都充满活力。
【主持人】这是一个注定成就伟大事业的时代。
【字幕】江苏数字经济规模
超过4万亿元
【主持人】下一个五年,5G+将会加出怎样的数字江苏呢?
【字幕】5G+江苏=?
【主持人】让我们有请“十四五”来作答。
【字幕】2025 江苏请回答






公安备案号:32010202010067