12月13日,广东省东莞市大朗镇在对省外涉疫地区返莞人员核酸检测中,排查发现2例新冠病毒无症状感染者。其于12月4日23时48分乘坐CZ3226航班(西安至深圳)到达深圳宝安机场,12月5日1时乘坐网约车从深圳市宝安机场到大朗镇。

接报后,当地疫情防控指挥部立即启动应急处置机制,组织开展流调溯源、隔离管控、核酸检测和环境消杀等工作,对相应区域实行管控措施。有关情况如下:
一、基本情况
无症状感染者1,男,33岁,现居住于东莞市大朗镇盈丰九街,12月5日从省外返莞,12月13日下午新冠肺炎核酸初筛阳性,市疾控中心14日凌晨复采复检结果阳性,经专家会诊为新冠肺炎无症状感染者,已转运至定点收治医院隔离治疗。
无症状感染者2,女,30岁,现居住于东莞市大朗镇盈丰九街,12月5日与无症状感染者1一同从省外返莞,12月13日下午新冠肺炎核酸初筛阳性,市疾控中心14日凌晨复采复检结果阳性,经专家会诊为新冠肺炎无症状感染者,已转运至定点收治医院隔离治疗。
二、实施管控情况
根据疫情防控需要,东莞市对大朗镇全域交通实行临时管控,对进出大朗镇的所有道路(莞樟路过境除外),包括高速公路、省市镇公路、村(社区)道路等出入口实施交通全面管控。管控期间,除持有通行证的疫情防控、应急救援、核酸采样、物资保障等必需的保障类车辆外,禁止其他一切车辆进出大朗镇区域,人员原则上只进不出,如因就医、特定公务等确需出入的,须持48小时内核酸检测阴性证明。大朗镇正全域开展全员核酸筛查,请相关区域市民群众积极配合政府和社区安排,有序前往核酸检测点进行核酸检测。
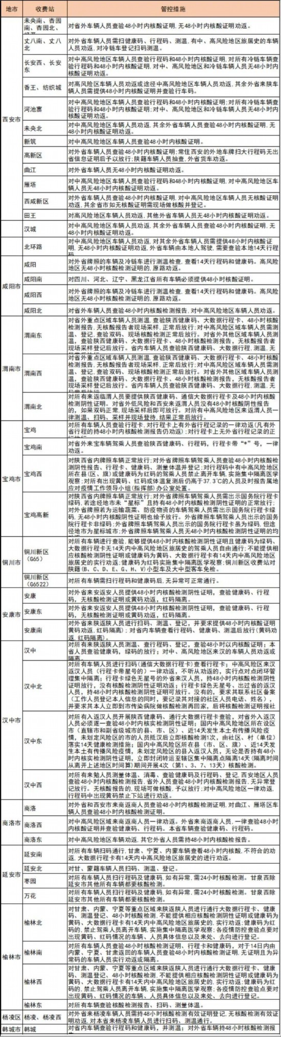
进出陕西最新规定
西安咸阳国际机场:省外来陕返陕旅客
需提供48小时核检证明
西安咸阳国际机场疫情防控政策:省外来陕返陕旅客在始发机场登机前就需要提供48小时核酸检测证明,落地后再次查验。28天内涉及境外旅居史,或14天内涉及中高风险地区旅居史的旅客,到达西安咸阳国际机场时会统一转运分流中心,由政府分流至各目的地区县进行管控。由西安咸阳国际机场始发的旅客,是否需要核酸检测证明以目的地疫情防控政策为准。
陕西12122公布各地高速
最新疫情管控措施







公安备案号:32010202010067