
云南省卫健委网站截图
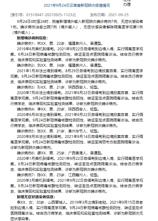
荔枝新闻讯 据云南省卫健委网站消息,9月24日0时至24时,我省新增境外输入新冠肺炎确诊病例7例、无症状感染者1例。确诊病例治愈出院7例(境外输入),无症状感染者解除隔离医学观察1例(境外输入)。
新增确诊病例信息:
确诊病例1:林XX,男,22岁,福建泉州人,普通型。
2019年6月乘机到缅甸。2021年9月22日自缅甸到边境入境,实行隔离医学观察。9月24日新冠病毒核酸检测阳性,转运至定点医院隔离诊治。结合流行病学史、临床表现和实验室检测结果,诊断为新冠肺炎确诊病例。
确诊病例2:刘XX,男,34岁,福建泉州人,普通型。
2021年1月非法出境到缅甸。8月29日自缅甸到边境投案自首,实行隔离医学观察。9月24日新冠病毒核酸检测阳性,转运至定点医院隔离诊治。结合流行病学史、临床表现和实验室检测结果,诊断为新冠肺炎确诊病例。
确诊病例3:孙XX,男,21岁,陕西西安人,轻型。
2020年7月非法出境到缅甸。2021年9月22日自缅甸到边境投案自首,实行隔离医学观察。9月24日新冠病毒核酸检测阳性,转运至定点医院隔离诊治。结合流行病学史、临床表现和实验室检测结果,诊断为新冠肺炎确诊病例。
确诊病例4:李XX,男,20岁,陕西西安人,轻型。
2020年6月非法出境到缅甸。2021年9月22日自缅甸到边境投案自首,实行隔离医学观察。9月24日新冠病毒核酸检测阳性,转运至定点医院隔离诊治。结合流行病学史、临床表现和实验室检测结果,诊断为新冠肺炎确诊病例。
确诊病例5:张XX,男,21岁,贵州毕节人,轻型。
2020年8月非法出境到缅甸。2021年9月14日自缅甸到边境投案自首,实行隔离医学观察。9月24日新冠病毒核酸检测阳性,转运至瑞丽市方舱医院隔离诊治,诊断为新冠肺炎确诊病例。
确诊病例6:廖XX,男,25岁,广西贵港人,普通型。
2020年1月乘机到缅甸。2021年9月22日自缅甸到边境入境,实行隔离医学观察。9月24日新冠病毒核酸检测阳性,转运至定点医院隔离诊治。结合流行病学史、临床表现和实验室检测结果,诊断为新冠肺炎确诊病例。
确诊病例7:陈XX,男,25岁,江西赣州人,轻型。
2020年3月乘机到缅甸。2021年9月22日自缅甸到边境入境,实行隔离医学观察。9月24日新冠病毒核酸检测阳性,转运至定点医院隔离诊治。结合流行病学史、临床表现和实验室检测结果,诊断为新冠肺炎确诊病例。
新增无症状感染者信息:
李XX,女,30岁,山西晋城人。2019年3月出境到老挝。2021年9月15日自老挝到边境入境,实行隔离医学观察。9月24日新冠病毒核酸检测阳性,转运至定点医院隔离诊治。结合流行病学史、临床表现和实验室检测结果,诊断为新冠肺炎无症状感染者。






公安备案号:32010202010067