动物园鸵鸟下的蛋
游客翻进圈内就想拿走
近日,发生在山东德州的这一幕
引发网友众怒
女子不顾家人劝阻
明目张胆跳进鸵鸟圈偷蛋
5月23日,网友爆料
德州动植物园内
一女子跳入鸵鸟圈内偷蛋
视频中,该女子翻越围栏后
抱起鸵鸟蛋就跑
随后递给围栏外的家人
同时喊道:“快拿走!”
看起来十分兴奋


据视频拍摄者称
该女子的家人
一开始曾对其进行阻拦
但未成功
女子最终将鸵鸟蛋拿走了
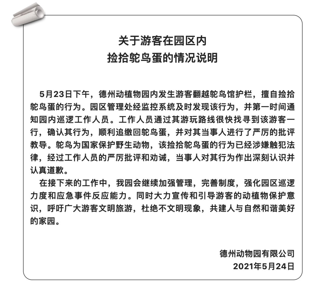
园方通报:已顺利追回鸵鸟蛋
并严厉批评当事人
5月24日
德州动植物园官方微信
就此事发布通报

通报称,5月23日下午
园内发生游客翻越鸵鸟馆护栏
擅自捡拾鸵鸟蛋的行为
园方经监控系统及时发现
工作人员很快找到该游客
顺利追回鸵鸟蛋
并对当事人进行了严厉批评教导
通报还指出
鸵鸟为国家保护野生动物
该游客的行为已经涉嫌触犯法律
经过工作人员的严厉批评和劝诫
当事人对其行为认真道歉
另据媒体报道
德州动植物园经理24日表示
园方本打算报警
鉴于女子认错态度好
仅对其批评教育
网友:做有素质的游客!
女子的行为
看得许多网友目瞪口呆
大家纷纷呼吁
外出游玩要做有素质的游客














公安备案号:32010202010067