近日,由国家卫健委主管的核心期刊《中国急救医学》发表了一篇名为《疫苗接种不良事件紧急处理中国急诊专家共识》的文件(以下简称“共识”)。
该共识由急诊医学及相关学科共43名专家制定完成。执笔专家中,徐胜勇和袁媛来自中国医学科学院,张秋彬来自海南医学院,李克莉来自中国疾病预防控制中心免疫规划中心。共识的组织方为中国医师协会急诊医师分会。

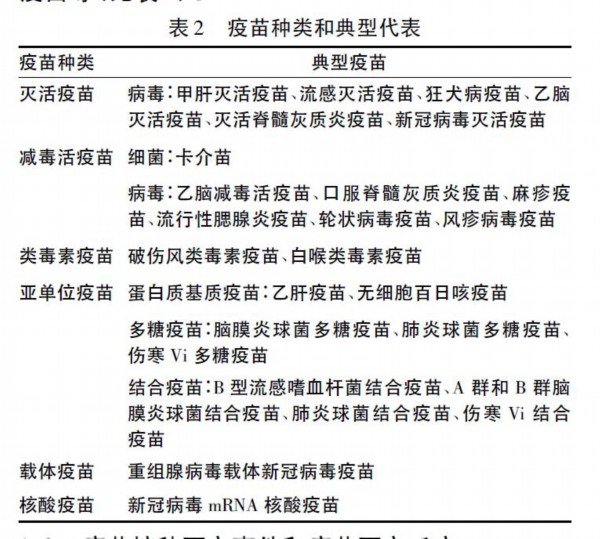
疫苗种类和典型代表。指南共识原文
据介绍,共识的制定背景,是为了确保预防接种的顺利开展,以及确认疫苗接种后如果出现急性不良事件,应采取怎样的紧急处理措施。
共识总共形成了14条陈述,每一条需要获得至少80%全体专家的赞成(即至少35人)。根据未来研究在多大程度上可能改变目前的评估结果,佐证每一条陈述的证据分为低、中、高三种水平。
这些陈述中,证据水平高、所有专家都表示赞成的包括:1、不同疫苗的接种不良事件均以发热、乏力等全身一般反应和接种部位局部症状为主,绝大部分是非严重性的;2、大部分接种不良事件无需特殊处理,少部分可给予支持对症治疗,总体预后良好;3、当患者发生确定或疑似过敏性休克,应第一时间首选肾上腺素用药;3、如出现严重呼吸困难和低氧,应考虑建立人工气道并按照困难气道对待;4、如出现群体性癔症,应立即快速处理、隔离治疗,以心理暗示治疗为主,不宜采用有刺激的医疗行为等。
其余陈述内容还涵盖了:发生不良事件后第一时间进行气道呼吸循环(ABC)评估(证据级别低、一致性95%)、肾上腺素首选肌肉注射(证据级别高、一致性90%),以及如何处理严重过敏反应、急性喉头水肿、昏厥、热性惊厥等不良事件。
共识强调,接种疫苗是迄今为止人类最有效保护全社会免受传染病危害的公共卫生措施之一,现代疫苗相对来说很安全,只存在少许不良反应。
尽管业界有对疫苗的安全性信心,但公众的信任感似乎仍然难以建立。依据世界卫生组织的判断,对疫苗接种的不信任已成为威胁全球的十大健康问题之一。
疫苗接种不良事件是指怀疑可能与接种有关的任何不良反应或事件,包括尚不确定和尚未排除与接种无关的不良反应,主要分为五大类:疫苗不良反应(由疫苗本身特性引发)、疫苗质量问题相关反应、疫苗接种差错相关反应、心因性反应和偶合症。
公开报道显示,全球目前已报告接种新冠疫苗后出现严重不良反应(甚至死亡)的病例中,多为患有严重基础疾病的老年人,部分病例尚未找到明确证据表明与新冠疫苗有关。






公安备案号:32010202010067