
“今年过节不回河北老家了,在这里过节有补助,春节假期结束就能直接上班了。”1月17日下午,宿迁高新区某企业员工张先生,获知宿豫区鼓励工业企业外地员工留在本地过节有补助后,和老乡合计道。记者了解到,宿豫区新型冠状病毒感染肺炎疫情防控工作领导小组当日出台《鼓励工业企业外地员工春节期间留在宿豫过节相关措施》,对留在本地过节的工业企业外地员工,给与一定金额补助。
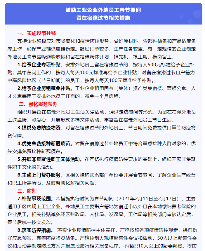
为支持企业积极应对市场变化和疫情防控形势,做好原材料、零部件储备和产品适度备库工作,确保产业链供应链稳定,宿豫区鼓励订单较多、生产任务较重、有一定规模的企业制定外地员工春节错峰避峰放假和留在宿豫调休计划,抢先机、抢工期,稳岗留工。
宿豫区新型冠状病毒感染肺炎疫情防控工作领导小组工作人员介绍,具体补贴标准是:给予企业专项补贴。安排外地员工留在宿豫过节的,按每人500元标准给予企业补贴,其中在岗工作的,按每人每天100元标准再给予企业补贴;对留在宿豫过节且户籍为中高风险地区(节日期间)的员工,按每人每天100元标准给予补贴。此外,还给予企业房租减免补贴。工业企业租用国有(集体)资产类集宿楼、蓝领公寓、人才公寓等用于安排外地员工住宿的,减免一个月房租。
记者了解到,本措施执行时间为春节期间(2021年2月11日至2月17日),主要适用于区内规上工业企业,外地员工主要指户籍地为宿迁市以外且在本地缴纳养老保险的企业员工。相关补贴减免经区财政局、人社局、发改局、工信局等相关部门审核认定后,春节后统一按实发放。






公安备案号:32010202010067