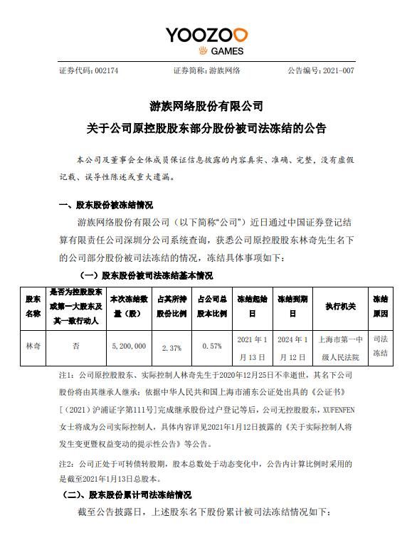
荔枝新闻讯 游族网络15日早间发布公告,称公司近日通过中国证券登记结算有限责任公司深圳分公司系统查询,获悉公司原控股股东林奇先生名下的公司部分股份被司法冻结的情况。
原控股股东林奇名下的520万股公司股份被上海市第一中级人民法院司法冻结,占其所持股份比例为2.37%,占公司总股本比例为0.57%。游族网络1月14日收报12.85元,以此计算,本次被司法冻结的股份总价值约6682万元。
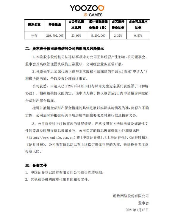
公告称,本次股权司法冻结的申请人已于2021年1月14日与林奇先生近亲属代表签署了《和解协议》,根据相关协议的约定,该申请人将于协议签署后2日内申请撤诉并撤销全部财产保全措施。








公安备案号:32010202010067