人类基因组中有多少个衰老调控基因?这些基因参与衰老调控的分子机制是什么?能否在分子层面“操控”这些基因以延缓机体的衰老?围绕这些衰老领域亟待解决的重要科学问题,我国科研人员有了新的见解。
细胞衰老是器官乃至个体衰老的基础,这一过程受到遗传和环境等多种复杂因素的影响。尽管已有研究报道了一系列细胞衰老相关基因,但仍可能存在未知的衰老调控基因,且其调控衰老的具体分子机制尚不明确。此外,能否针对这些衰老调控基因发展干预个体衰老进程的基因靶向操控手段也缺乏系统研究。
2021年1月7日,中国科学院动物研究所研究员刘光慧课题组和曲静课题组、中科院北京基因组研究所研究员张维绮课题组以及北京大学研究员汤富酬课题组合作,在Science Translational Medicine上,在线发表题为A genome-wide CRISPR-based screen identifies KAT7 as a driver of cellular senescence的研究论文。该研究首次利用全基因组CRISPR/Cas9筛选体系,在人间充质干细胞中鉴定出新的衰老调控基因,并在此基础上开发出可延缓机体衰老的新型“基因疗法”,扩展了学界对于衰老基因的认识,为延缓衰老、防治衰老相关疾病提供了重要的干预靶标与新型策略。
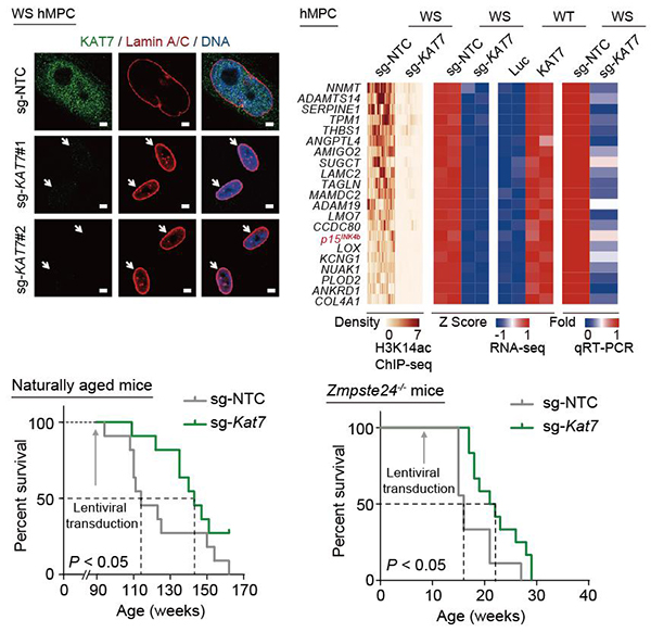
该研究中,来自中科院和北京大学的研究团队联合攻关,经过不懈努力,利用全基因组CRISPR/Cas9筛选技术及人早衰症间充质干细胞研究体系,鉴定出百余个新的人类细胞衰老促进基因(图1),并对排名前50的基因进行了功能验证,证实了敲除这些基因均可延缓人间充质干细胞的衰老。其中,组蛋白乙酰转移酶的编码基因KAT7是排名最高的候选基因。研究人员发现,KAT7在生理性和病理性衰老的人间充质干细胞中均上调表达,敲除KAT7可有效延缓细胞衰老,而过表达KAT7则会促进细胞衰老。进一步的机制研究表明,KAT7能够通过选择性催化H3K14的乙酰化促进p15INK4b表达并诱导细胞衰老(图2)。
已有研究表明,个体衰老伴随组织器官中衰老细胞的持续累积,而清除衰老细胞或实现衰老细胞年轻化可以减轻组织退行性病变并延长小鼠的健康寿命。该研究发现,静脉注射靶向敲低KAT7的Cas9/sgRNA慢病毒载体,可以减少衰老小鼠肝脏中衰老细胞的比例,显著降低血液中促炎因子的水平,改善小鼠的健康状态,延长生理性衰老小鼠和早衰症小鼠的寿命。这些结果表明,基于单因子失活的“基因疗法”有望实现延长哺乳动物的自然寿命和健康寿命(图2)。在此基础上,研究还发现,利用Cas9/sgRNA敲低KAT7或利用KAT7抑制剂WM-3835处理均可延缓人肝细胞衰老,并且导致衰老相关炎症因子的表达和分泌水平降低,提示这些干预手段在人类衰老转化医学中的潜在应用价值。
该研究通过CRISPR/Cas9全基因组筛选,产生了迄今最大的人类衰老促进基因名录,从概念上首次证明了基于单因子失活的基因治疗策略有助于延缓衰老、延长健康寿命。该研究加深了学界对衰老规律的认识,为干预衰老及衰老相关疾病提供了新的靶标和思路。
该研究由动物所、北京基因组所、中科院干细胞与再生医学创新研究院、北京大学、首都医科大学宣武医院等多家机构合作完成。刘光慧、汤富酬、曲静、张维绮为论文的共同通讯作者,动物所博士研究生汪伟、北京大学博士研究生郑宇轩、动物所助理研究员孙淑、首都医科大学宣武医院助理研究员李维为论文的并列第一作者。研究工作得到中科院院士、动物所研究员周琪,首都医科大学宣武医院教授陈彪,动物所研究员宋默识及副研究员王思的指导与支持;获得国家科学技术部、国家自然科学基金委、中科院及北京市等项目的资助。相关测序数据已上传至衰老多组学数据库Aging Atlas。

图1.全基因组CRISPR/Cas9筛选鉴定新的人类衰老基因

图2.基于Cas9/sg-KAT7的基因治疗可延长生理性衰老和早衰症小鼠的寿命






公安备案号:32010202010067