台资代工企业纬创公司周二发布公告,印度那萨普尔(Narsapur)工业园区iPhone制造工厂遭洗劫,损失为1-2亿元新台币(约合人民币2328万元-4656万元),实际损失没有报道的那么严重。
纬创这间代工厂位于印度科技中心班加罗尔郊区。上周六,数千名印度工人聚集在该工厂并进行暴力破坏,要求补偿欠薪和改善工作时间。
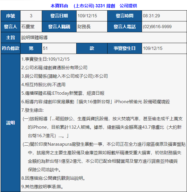
据当地媒体报道称,印度工人的暴力行为造成超过21000多部iPhone被打砸损坏,两辆充电式越野车被烧毁,六辆汽车损坏和工厂设施内的门窗被打碎,据称造成损失高达16.7亿元新台币(约合人民币3.89亿元)。
但纬创公司在公告中表示,“该厂房的主要生产设备及仓库并无如报载所称遭受重大损害,初估财务损失金额约为新台币1亿至2亿元,本公司已配合相关当局及警方进行调查,并持续与保险公司洽谈中。”
纬创公司在台湾股市周一下跌1.7%,周二早盘下跌3.22%,跑输大盘。
苹果公司周一表示,正在调查纬创是否违反了供应商准则。苹果公司表示,正在向该网站派遣工作人员和审计人员,并配合警方的调查。纬创是苹果全球最大的代工供应商之一。
根据苹果的供应商准则,第三方劳务代理机构应遵守工资和福利相关的法律要求,并按时、足额支付工资。任何违反准则的行为都会损害苹果与供应商之间的业务关系,甚至会导致双方业务关系中止。上个月另一家台资代工厂和硕就因违反供应商准则失去了iPhone12的新订单。
纬创在印度代工iPhone的时间已经接近四年,其一直被印度政府视为引进外资、提振印度制造业的成功案例。但是,《印度时报》援引一位内部员工的控诉称,公司存在持续克扣薪资的问题,不过纬创方面对此并不认可。纬创称,其每月根据合约按时向劳务仲介公司支付了所有款项,以支付工人的薪资。






公安备案号:32010202010067