2020~2021年度
供暖季来了
供暖预收费工作也即将开始
一起来了解下
暖气费结算、交费方式吧
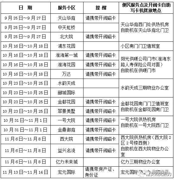
进小区便民收费时间、地点

老用户可以任意选择在以上时间段至相应的小区服务点结算交费,新用户请携带身份证原件和房产证原件签订合同。
预收费时间
便民收费点:上午8:30~12:00、下午12:45~16:00
营业厅:上午8:30~11:30、下午14:00~17:00
小区便民服务期间,公司营业厅暂停结算。
重要提示
如用户在预交费后有特殊情况,决定不再用暖,请于11月21日~11月30日期间到营业厅办理。自正式供暖通知发出之日起,正常计算基础热费,不再接受全额退费申请。
线上支付方式
1.推荐使用微信公众号交费方式,注册后可享受在线签订供暖合同、预交费、在线使用情况查询(远传表小区用户)、在线费用查询、在线结算等一站式服务(微信搜索公众号“淮安阳光热力”,点击“关注”)。以前年度使用手机APP的用户,手机APP账号密码适用微信公众号,无需重新注册。
2.新用户可关注公众号“淮安阳光热力”,进入营业厅中注册,经后台审核后即可在公众号中预交供暖热费。
3.以前年度非线上交费用户,若为退费状态,到便民结算点或我公司营业厅结算以前年度费用后即可关注微信公众号进行线上交费,以后年度均可采用微信公众号结算、交费。 预收费标准

注:供暖季后,多退少补。推荐阅读 淮安捣毁一淫秽直播平台,抓80人!女主播提现2000多万元…… 全国多地10月下雪,今冬会超级冷? 淮安认定一批“老字号”!有你熟悉的吗? 淮安公积金政策,最新权威解答!






公安备案号:32010202010067