
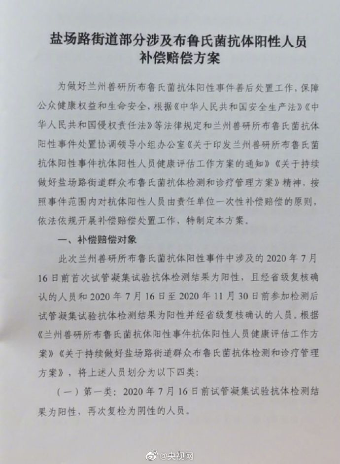
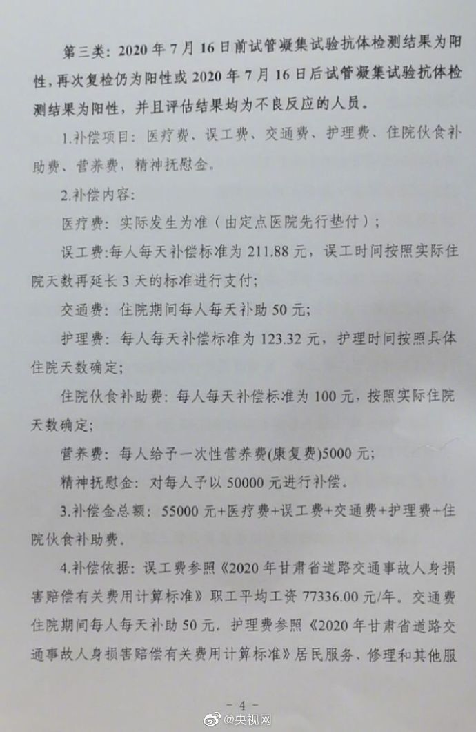
兰州布病事件暴发近一年后,10月3日,中牧实业股份有限公司兰州生物药厂附近布病阳性的居民收到了赔偿方案和协议书。




据《赔偿方案》显示,赔偿分四类,赔偿金额从三千元到五万元以上不等。有感染者表示,不同意《补偿协议书》内容,“光给7000多块钱就了事了,后续如果身体发病严重了怎么办?”希望相关部门能终身免费跟踪治疗。相关善后处置工作组工作人员表示,政府部门已建立善后工作组,群众有健康和赔偿方面的疑虑可到现场询问。
【新闻多一点】
中国农科院兰州兽研所布鲁氏菌抗体阳性事件
2019年12月26日,甘肃省卫生健康委员会、甘肃省农业农村厅、兰州市人民政府联合通报了中国农科院兰州兽研所布鲁氏菌抗体阳性事件调查处置情况。
专家组称,2019年7月24日至8月20日,中牧兰州生物药厂在兽用布鲁氏菌疫苗生产过程中使用了过期的消毒剂,导致废气灭菌不彻底,废气中带菌。兰州兽研所处在该药厂的下风向,人体吸入或粘膜接触前述废气中的布鲁氏菌,产生抗体阳性。
12月份以来,兰州大学学生和教职工陆续检出布鲁氏菌抗体阳性22人。截至12月25日16时,实验室复核检测确认兰州兽研所抗体阳性人员累计181例。
12月10日,黑龙江省卫健委通报称,截至10日17时,中国农科院下属单位哈尔滨兽医研究所布鲁氏菌抗体阳性者13人,均为兰州兽研所学生,目前在哈尔滨学习。13人中,布病确诊病例1例、疑似2例、隐性感染10例。






公安备案号:32010202010067