福建省南安市一小学六年级男生从教学楼4楼跳下致全身多处损伤,截至9月22日,已进ICU病房治疗5天。男生父亲陈先生称,儿子系遭校园霸凌后跳楼。南安市教育局调查后表示,查监控尚未发现证据显示该男生存在被欺凌情况。当地警方正在对此事进行调查。

跳楼男生目前仍在ICU病房中进行救治。
男生父亲陈先生称,9月18日,孩子遭遇校园霸凌后,踩着从教室内拿出的凳子从4楼走廊跳下。孩子事发前曾给母亲打电话,但其间未说话便挂断。之后,母亲回拨电话,孩子也没有接听。

涉事学校。
“赶到医院后,我们问他打电话有什么事情,孩子说不想待在学校了,有几名同学一直欺负他。”陈先生称,此前曾与校方沟通孩子遭遇同学霸凌问题,但校长只是对孩子进行了安抚,并没有处理参与霸凌的学生。

福建医科大学附属第二医院出具的诊断书。
福建医科大学附属第二医院出具的诊断书显示,跳楼男生全身多处损伤、骨折、肺部积血,目前仍在ICU病房观察治疗。

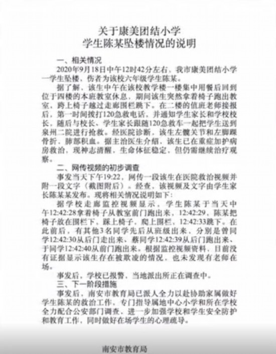
南安市教育局对学生跳楼事件作出的回应。
针对该事件,南安市教育局回应称,根据监控视频,尚未发现有证据显示该男生存在被欺凌情况。事发后,教育局已派人全力协助家属做好学生的救治工作。目前学校已报警,当地警方正在调查中。(记者 黄启鹏)






公安备案号:32010202010067