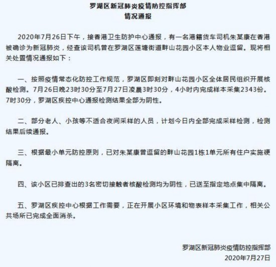
荔枝新闻讯 据“深圳发布”微信公众号消息,26日下午,接香港卫生防护中心通报,有一名港籍货车司机朱某康在香港被确诊为新冠肺炎,经查该司机曾在罗湖区莲塘街道畔山花园小区本人物业逗留。罗湖区新冠肺炎疫情防控指挥部27日发布相关处置情况通报称,该小区已排查出的3名密切接触者核酸检测均为阴性,已送至指定地点集中隔离。
通报称,按照疫情常态化防控工作规范,罗湖区即刻对畔山花园小区全体居民组织开展核酸检测。7月26日晚23时30分至7月27日凌晨3时30分,4小时内完成样本采集2343份。7时30分,罗湖区疾控中心通报检测结果全部为阴性。
部分老人、小孩等不适合夜间采样的人员,计划今日内全部完成采样检测,检测结果后续通报。
通报指出,根据最小单元防控原则,已对朱某康曾逗留的畔山花园1栋1单元所有住户实施硬隔离。该小区已排查出的3名密切接触者核酸检测均为阴性,已送至指定地点集中隔离。
通报称,罗湖区疾控中心根据工作需要,正在开展小区环境和物表样本采集工作,相关公共场所已完成全面消杀。







公安备案号:32010202010067