《2020年利企便民改革“双百行动”清单》已经徐州市委全面深化改革委员会第9次会议审议通过,正式下发实施。
今天,徐州市委改革办召开新闻发布会,介绍了相关内容。

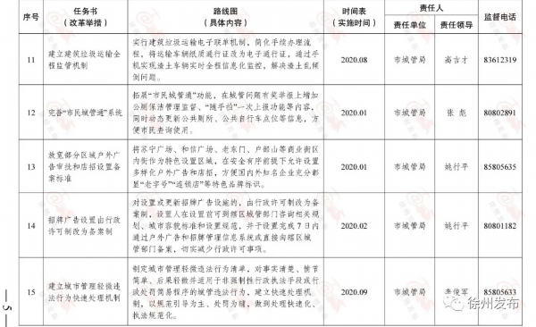
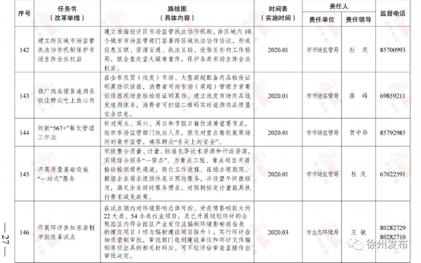
《清单》共有
202条改革举措
实施利企便民改革“双百行动”,是市委、市政府为持续优化营商环境、抓好“六稳” 落实“六保”、增强企业群众获得感满意度作出的重要部署。
202条改革举措,涉及市发改委、财政局、人社局等全市44个职能部门和供电公司、首创水务、港华燃气等5个服务民生重点企业。
每条举措均明确了任务书、路线图、时间表、责任主体和服务监督电话。
改革举措
主要三大类
从改革举措的内容来看,《清单》主要分为三大类:
第一类,是服务企业发展的改革举措。
涉企行政审批优化流程、压缩时限类,如市自然资源和规划局开展“交地e登记”服务,项目土地交付当天就为拿地企业颁发不动产权证,为企业至少节省一个月的办证时间。
取消或下放部分行政审批事项类,如市市场监管局为便利企业设立登记,下放公司制企业登记管辖权限,对认缴注册资本5000万元以下的新设公司制企业,在区级市场监管部门登记,对5000万元及以上新设公司制企业,申请人可自主选择在市级或区级市场监管部门登记。
帮助企业缓解资金难题类,如市地方金融监管局提出的完善综合金融服务平台、提升企业贷款成功率等4条改革举措,市住房公积金管理中心提出的向小微企业发放“惠企贷”改革举措,市科技局提出的成立市科创创业投资基金,等等。
减免规范涉企收费类,如市民政局出台的养老机构收费优惠政策,对各类养老机构水、电、气、热按居民生活类价格收费,一律不再执行商业类价格等;市财政局提出的全面取消政府采购投标保证金,全年可降低企业资金占用约2.4亿元。
开展企业面对面服务类,如市委市级机关工委提出的建立政企沟通交流对话会机制和开展包挂中小微企业上门服务“最少跑一次”试点等举措。
第二类,是方便群众生活的改革举措。
积极回应群众在教育文化、医疗养老、创业就业、吃住行、游购娱等方面的所需所盼,着力解决群众生活中的痛点难点问题,切实增强群众获得感、幸福感、满意度。
研究出台了诸如全面推进基本医保市级统筹、为全市70万名65岁以上老年人免费体检、提高职工住房公积金贷款额度上限、开设中小学免费“空中课堂”、为困难残疾人家庭实施无障碍改造、新辟和优化20条公交线路等一批含金量十足的创新举措。
对一些社会关注度较高的热点问题也进行了积极回应,如创新儿童疫苗全流程安全管理模式、创新学校食堂智能化监管模式、实施医用耗材阳光采购机制等,省内异地药店联网持卡结算等创新改革举措更是走在全省前列。
第三类,是应对疫情影响的改革举措。
针对新冠肺炎疫情对企业和群众造成的影响,及时研究出台一些扶持政策,帮助企业和群众纾难解困、共克时艰,最大限度对冲疫情带来的影响。
如市人社局在创新举措做好人社公共服务的同时,针对疫情影响提出对企业一般稳岗补贴直接返还、为就业困难人员发放社保补贴等改革举措;市商务局推出“外贸复工贷”,缓解外贸企业资金压力;徐州供电公司建立办电“绿色通道”,助力企业复工复产,同时降低疫情防控重点单位接电费用投资等。

202项清单内容来了
点击图片能放大
快对照看看~
↓↓↓









































公安备案号:32010202010067