这两天,“山东高管被指性侵养女案”引起网络热议并持续发酵。
而对于少女李星星(化名)的遭遇,当事人鲍某明却予以否认,他坚称少女说法纯属捏造,声明“会证明我的清白,也会追究她的诬告、陷害、诽谤的责任”。

4月11日凌晨,烟台警方再发通报:组成工作专班全面调查“高管被指控性侵养女”案件事实。
最新进展
4月11日凌晨,烟台市公安局发布警方通报:关于一女子控告鲍某明性侵一案,我局已组成工作专班,并商请烟台市人民检察院派员参加,对前期芝罘公安分局侦办的案件事实及公众关注的相关问题正在进行全面调查。调查结果将及时公开,接受社会各界监督。
此前,山东省烟台市芝罘区公安分局已立案调查,对案情进行核实。

这起案件曾经于去年4月被立案,后又被撤案,而第二次立案是在去年10月,案件侦办至今已过去6个月。
半年过去了,此案为何再次引发关注?
案件仍存9大疑点
① 李星星的母亲为何会把孩子交给鲍某明?
据媒体报道,受害女孩称母亲因“迷信”替其找养父以冲灾。通过网友介绍,李星星的母亲周娟(化名)认识了陌生人鲍某明。
鲍某明先是对周娟说,一直都想有个孩子,过不久,他又说希望和母女“组成家庭”。大概只花了半年的时间,鲍某明就彻底取得了李星星母女的信任。
他的关怀备至,以及律师、名校毕业生的身份,让周娟相信,鲍某明“可靠”。
李星星的母亲周娟说“确实就像个爸爸,他的学问高,如果把女儿交给他教育,肯定比自己带在身边要强。”
② 与李星星相差29岁,两人收养关系是否成立?
据李星星向媒体透露,她称呼鲍某明为“爸爸”,两者是“养父女”关系。
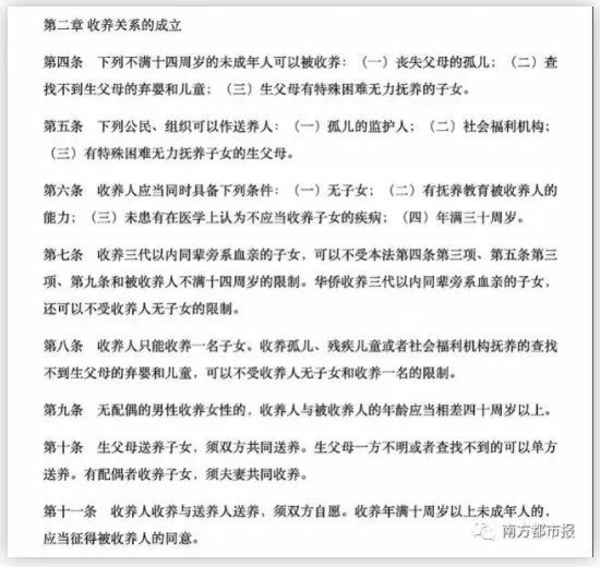
1998年修正后的《中华人民共和国收养法》第二章“收养关系的成立”的第九条明确指出,“无配偶的男性收养女性的,收养人与被收养人的年龄应当相差四十周岁以上”。
不过,“收养关系的成立”第七条指出,如果“收养三代以内同辈旁系血亲的子女”,则不受第九条的限制。

公开资料显示,鲍某明生于1972年,现年48岁。李星星被收养时为2015年,其年满14岁,彼时鲍某明43岁,两人年龄相差29岁。
《中华人民共和国收养法》第二章“收养关系的成立”的第十一条还列明,“收养人收养与送养人送养,须双方自愿。收养年满十周岁以上未成年人的,应当征得被收养人的同意”。此外,第十五条指出,“收养应当向县级以上人民政府民政部门登记。收养关系自登记之日起成立”;第十六条补充,“收养关系成立后,公安部门应当依照国家有关规定为被收养人办理户口登记”。
但鲍某明此前在接受媒体采访时,否认两人的收养关系,鲍某明强调自己从未和对方以“养父女”的关系相处。
③ 李星星第一次报警后,为什么没有任何后续?
根据被害女孩的说法,她第一次被性侵才刚满14岁。2015年12月31日,鲍某明在黑暗中把她抱住,强行脱掉了被害女孩的衣服,并对她进行了性侵犯。
她曾在百度查询“下体疼痛的原因”。在医生诊疗对话框里,一位“医生奶奶”告诉她,“你被强暴了。”
之后,她听从医生的指导报警。先打110电话,然后去了北京市某派出所,向警察讲述了鲍某明对她的伤害。
被害女孩第一次报警后,警方为何没有立案调查?为何没有任何后续进展?
④ 为什么烟台警方没有给出DNA检测结果,却给出《撤案决定书》?
2019年4月9日,李星星在烟台市芝罘区某派出所向警方求助。
当时,李星星向警方做了笔录并提供了一些物证,有带有血液、精液的卫生巾、鲍某明擦拭过的纸巾。
李星星还告诉警察,家里的电视机和鲍某明的电脑上,都有很多“儿童色情片”,还有她被迫拍下的裸照和视频。她说家里装的摄像头,一定也拍到很多东西。
几天后,李星星向民警要DNA的检测结果,办案人员却未给。她要求再次报警,该派出所没有接受。
直到4月中下旬,办案警察打电话给李星星,叫她去领《撤案决定书》。
对于撤案的具体原因和过程,当地警方需要给出详细的解释说明,为何不给出DNA检测结果及依何做出撤案决定?
对此,早前烟台警方给出的解释是,“没有犯罪事实”。

烟台市公安局芝罘分局对此事的撤案决定书
⑤ 四年间,母亲对此事是否全然无知?
李星星的妈妈周娟,从2019年4月8号接到警方的第一个来电后,立刻从外地赶到烟台。她告诉记者,自己当时不想活了,“想拿把刀劈了鲍某明算了”。
在此之前,母亲的来电李星星只能在鲍某明的注视下接听。鲍某明给李星星注册了一个微信账号,里面只加了一个好友,不是妈妈,而是“爸爸”。
4月份报警失败之后,李星星频繁试图自杀。母亲必须寸步不离,防止女儿轻生。
周娟的普通话带有很重的南方口音,几乎阻碍正常沟通。她带着女儿去南山路派出所、芝罘区刑警大队、检察院,找信访部门、找律师、找人大代表,到处找人帮忙请求再次立案。
亲生女儿有着长达四年的性侵遭遇,作为母亲,此前是否毫无察觉、全然不知?
⑥ 为什么民警会说出“我不能再管你这件事了再管我就没工作了”?
异乡母女,再立案之路十分艰辛。
周娟回忆说,“人都在,就是告诉我不上班”“我打了好多电话,都不接”。她们母女俩不断地跑、等、求,四处碰壁。
后来,一位曾经对她们表达过善意的民警直言说,“我不能再管你这件事了,再管我就没工作了。”
为何当地民警会对多次求助的李星星母女作此发言,背后有何隐情值得推敲。
⑦ 警方为什么要让受害者和施害者共处一室?
媒体报道称,在烟台市芝罘区派出所,李星星做完笔录后因发烧难以支撑,警察叫她在派出所的沙发上躺一会儿,她便睡着了。
她醒来后,鲍某明也坐到了那个沙发上。他向李星星挨过来,李星星向旁边让,他又靠过来,连续靠过来两三次,李星星还是让。她很惊恐,抬头望向对面的“警察叔叔”。
刑警队的副队长张高,当时正坐在对面,一切看在眼中,为何没有出口制止?
⑧ 为何鲍某明对此事回应“涉及隐私,不便透露”?
鲍某明是社会眼中光鲜亮丽的成功人士,出身名校,是大型跨国公司法务高管和独立董事,同时也是众多著名公司的法律顾问,还具有美国联邦最高法院的出庭律师资格。
2013年在其个人博客“律动空间”鲍某明写了一篇名为《从“嫖宿幼女”看未成年人保护的差距》的博客。
他写道:“我国目前对幼女性侵害的打击确实存在不足。在此,呼吁有关部门重视这个差距,尽快采取有效可行的立法和司法举措,切实保护未成年人的合法权益,尽量避免给有特权的人物以可乘之机。”
其养女表示,被鲍某明性侵时自己正好14岁。
鲍某明此前曾回应此事,“她做这个事是别有用心的,有不可告人的目的”。但对于是否和女孩发生过性关系,他表示涉及隐私不便透露。
现今,鲍某明已经被正式立案调查,为何仍不便透露?如果没有发生性关系,为何不能公开表达态度?
⑨ 是否还存在其他被性侵儿童?
在李星星向警方提交的证据中,有几张鲍某明的手机QQ浏览记录的照片。
其中一张拍摄于2018年的照片上显示,在当年2月18日,鲍某明连续访问了数名“送养”、“送养小孩”、“送养女宝宝”的用户空间。
这些用户是谁?背后是否存在非法黑色产业?仍需进一步的追查。

鲍某明的QQ访问记录
期待办案机关在可能的条件下,加快办案速度,让真相尽早水落石出!






公安备案号:32010202010067