疫情影响下,多地出台楼市调控政策以保持楼市平稳发展,然而四个城市出台的松绑政策却被“打回原形”。
分析人士指出,单从房地产市场数据表现来看,不少城市仍存在政策放松的理由,也有着依靠房地产来提振市场经济的内在驱动力。无论是土地收入还是对房地产企业纾困来说,地方政府都有为房地产政策松绑的冲动。但中央对房地产市场的调控政策定位并未改变,依旧坚持‘房住不炒’,地方政府如何拿捏房地产调控政策变得更加值得考验。
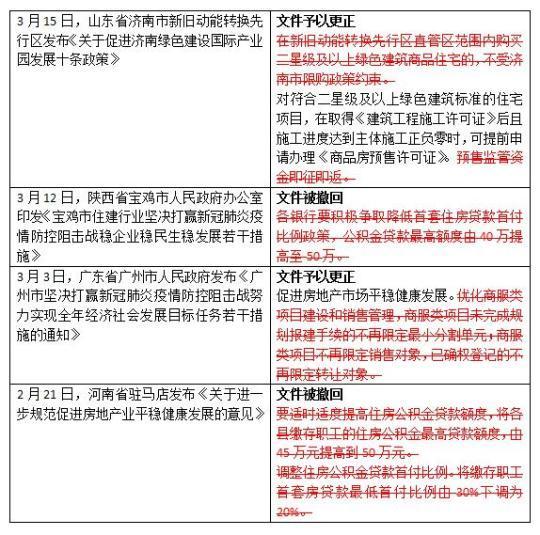
四城房地产政策“一日游”
据澎湃新闻不完全统计,截至目前,已有河南省驻马店市、广东省广州市、陕西省宝鸡市、山东省济南市四个城市先后在发布放松房地产调控政策后,进行删除或撤销,各地楼市政策现“一日游”的情况。
在修改删除或撤回的政策中可以看到,驻马店市和宝鸡市的政策都提及“降低首套房贷款首付比例”;济南市的政策提及“松绑限购”;广州市的政策则被认为是解禁“类住宅”。

具体来看,先是2月21日,驻马店市曾发文宣布降低公积金贷款首付比例,政策提出“将公积金贷款购买首套房首付比例降低至20%”。
此后,在经过河南省政府约谈驻马店市人民政府主要负责同志,坚持“房住不炒”,落实主体责任之后,河南省驻马店发布的17项稳楼市政策已从官网撤下,该市房地产政策按原政策执行。
宝鸡市的政策则明确鼓励银行降低首套房贷款首付比例。
3月12日9时57分,宝鸡市人民政府办公室印发《宝鸡市住建行业坚决打赢新冠肺炎疫情防控阻击战稳企业稳民生稳发展若干措施》,措施共计15条,其中第12条明确,各银行要积极争取降低首套住房贷款首付比例政策,公积金贷款最高额度由40万提高至50万。
由此成为首个鼓励商业银行降低首付比例的城市。
不过,该文件发布未满12个小时就被撤下。目前,官网上已不再显示该政策。
广州市的“解禁类住宅”政策也在此前现“一日游”。
3月3日,广州市人民政府发布《广州市坚决打赢新冠肺炎疫情防控阻击战努力实现全年经济社会发展目标任务若干措施的通知》,共计48条措施,其中的第三十一条显示,促进房地产市场平稳健康发展。优化商服类项目建设和销售管理,商服类项目未完成规划报建手续的不再限定最小分割单元;商服类项目不再限定销售对象,已确权登记的不再限定转让对象。
该项措施的制定被认为广州将解禁“类住宅”。
一天之后的3月4日,澎湃新闻从广州市政府网站获悉,广州市发布的《广州市坚决打赢新冠肺炎疫情防控阻击战努力实现全年经济社会发展目标任务若干措施的通知》从官网撤下,并于当天晚间发布新版“48条”,但“优化商服类项目”的条款已经不在其中。
3月17日,山东省济南市新旧动能转换先行区网站则发布“更正声明”称,济南新旧动能转换先行区(以下简称“先行区”)2020年3月15日发布的《关于促进济南绿色建设国际产业园发展十条政策》中,涉及“预售监管资金即征即返”;“在先行区直管区范围内购买二星级及以上绿色建筑商品住宅的,不受济南市限购政策约束”的表述不准确,现予以更正。
新版政策中,关于预售监管集资即征即返、不受济南市限购政策约束等表述已从文件中删除。
中国社会科学院城市发展与环境研究所研究员王业强指出,地方政府在面对疫情冲击下有经济压力,“一日游政策”则反映了这些政策与中央“房住不炒”定位的冲突。事实上,经济压力在国家层面也是存在的,国家在宏观财政政策、金融政策上都有不同程度的体现,比如定向降准、“新基建”等等,但直接违背“房住不炒”的政策是不会被允许的。
地方政府公共决策尚缺严谨
58安居客房产研究院分院院长张波指出,单从房地产市场数据表现来看,不少城市确实存在政策放松的理由,也有着依靠房地产来提振市场经济的内在驱动力。但房地产经历了几年调控,市场总体稳定的结果来之不易,购房者对于市场预期稳定的信心来之不易。当下针对疫情影响,帮助房地产相关企业纾困的政策必不可少,而放松需求侧的调控政策则理应慎之又慎,需求侧调控政策的大开大合往往会对房地产市场形成较大影响,也容易导致不可控因素的产生。
中南财经政法大学数字经济研究院执行院长盘和林则指出,“疫情影响下,房地产市场确实面临较大压力,无论是土地收入还是对房地产企业纾困来说,地方政府都有为房地产政策松绑的冲动。但是从大的宏观政策来看,中央对房地产市场的调控政策定位并未改变,依旧坚持‘房住不炒’,另外当前房地产市场的杠杆及房价都到达一定的高度,一旦政策松绑,可能存在房价进一步反弹的压力,这样也会进一步挤压实体经济,实际来看是对经济不利的,同时也会引发一定的风险。因此地方政府如何拿捏房地产调控政策是较为敏感的。”
盘和林认为,公众对房地产政策松绑也非常敏感,一旦有所放松,地方政府也承受舆论压力。从公共政策的决策性上来说,地方政府在公共决策上尚缺严谨,没有充分考虑各方面的因素,也导致不少城市出台的政策“一日游”。
在广东省住房政策研究中心首席研究员李宇嘉看来,“这四个城市发布的涉房地产政策虽然内容不一样,但表现形式是一致的,即均在需求端进行刺激,突破限购政策、加杠杆突破房住不炒原则、突破地方依赖房地产政策的制约。”
李宇嘉认为,国家现在的态度是很明确的,即“房住不炒”,不将房地产作为短期刺激经济的手段,以及不能给社会传达地方政府依赖房地产这样的信号。这一信号一旦传达,会给市场带来托底甚至“救市”这样的看法。从前两月的情况来看,中央对房地产市场的态度是一贯的、明确的,即杜绝房地产依赖及房地产刺激经济这样的做法。但如果将房地产与产业、人口等结合起来,这种政策是没有问题的,比如各地出台的一些人才购房政策、落户政策、公积金政策等。
李宇嘉指出,之所以地方政府在政策出台上出现一些反复,背后的原因也在于“一城一策”后,调控政策的自主权是给到地方政府的,但出台的过程中,又会触碰到“不将房地产作为刺激经济手段”的制约,也导致了一些政策被叫停。
张波也指出,因城施策并不是仅仅站在各城市自身的角度来思考房地产的发展,而是结合全国楼市的整体情况,由面到点,系统化地思考和推进房地产的建设,合理使用调控手段,在应对好疫情影响的基础上,更好实现房地产市场平稳发展,人民群众安居宜居的美好生活目标。






公安备案号:32010202010067