8月30日,国家发改委官网发布《关于进一步推进产业转型升级示范区建设的通知》,拟支持北京京西、大连沿海、黑龙江大庆、江苏徐州、江西萍乡、河南西部、广东韶关、贵州六盘水等建设第二批产业转型升级示范区。

▲国家发改委。
文件提出,要加强组织领导、明确重点任务、完善年度评估、突出奖惩激励。
五部委(国家发展改革委、科技部、工业和信息化部、自然资源部、国家开发银行)将进一步落实有关政策文件,研究细化投资、创新、产业、土地、金融等方面的支持政策,继续安排中央预算内投资支持示范园区和重点园区建设。
对年度评估结果为优秀的示范区,优先报请国务院办公厅给予通报表彰,大力落实各项激励政策,并对其典型经验和特色做法在全国进行宣传推广。
对年度评估为优秀和良好的示范区,增加年度资金切块额度。
对评估结果为优秀和良好的示范区,优先安排各类试点示范和政策支持。
对连续三年评为优秀的城市,允许增加示范园区数量,允许所在省(区、市)再推荐一个城市建设示范区
对连续三年评为较差的城市,取消示范区资格,不再享受相应政策。

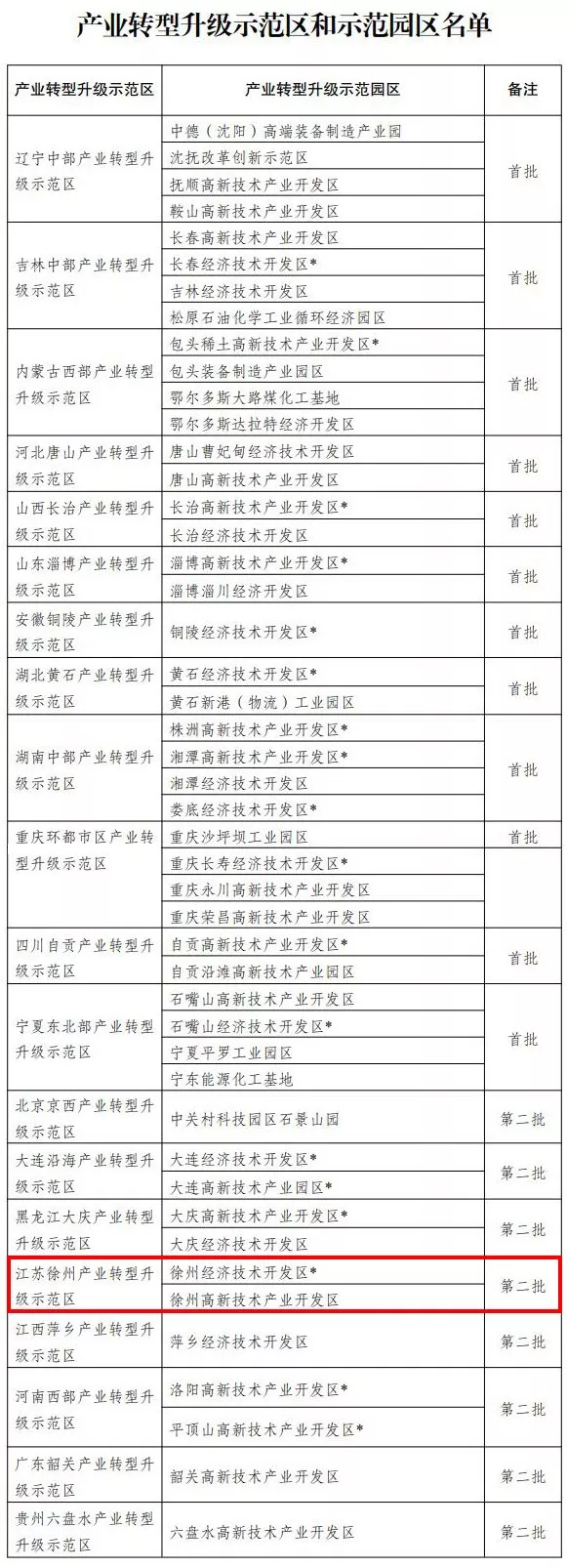
产业转型升级示范区:目前全国共有20个
2017年,五部委支持有关城市(经济区)建设首批产业转型升级示范区。两年多来,首批示范区为全国传统工业城市转型升级探索积累了一批经验,示范区建设初步实现了预期目标。
截至目前,两批产业转型升级示范区和示范园全名单如下↓

徐州:产业转型升级“组合拳”
徐州,作为全国唯一老工业基地和资源型城市类国家专项试点全覆盖城市,正坚定不移实施“工业立市、产业强市”战略,把准“主攻方向”构建现代产业体系。

聚焦四大战略性新兴产业:今年上半年,我市装备与智能制造、新能源、集成电路与ICT、生物医药四大战略性新兴产业产值增长9.9%,高于全市工业经济平均增速。同时,改造提升传统产业的进程也在不断加速中。

打造四大科技创新平台:江苏淮海科技城、徐州科技创新谷、徐州市产业技术研究院、潘安湖科教创新区,合称“一城一谷一院一区”,将成为徐州未来发展的重要动力引擎。

围绕“四个中心”打造淮海经济区中心城市:2017年,国务院批复最新的徐州城市总体规划,首次在国家层面上认可徐州作为淮海经济区中心城市地位。未来,徐州将着力打造区域经济中心、商贸物流中心、科教文化中心、金融服务中心。

打造全国一流营商环境:今年是徐州打造全国一流营商环境三年计划的“提升年”。全市正围绕精准创建,开展“五查五整治”,深入推进“八大专项行动”,着力提升机关效能质量,为建设淮海经济区中心城市和“强富美高”新徐州创造良好条件。
徐州的转型之路也受到了充分肯定。在全省2018年度高质量发展综合考核中,徐州位列第一等次,受到省委、省政府表彰。






公安备案号:32010202010067