乐伽“接盘方”浮出。
8月7日晚间,就在南京乐伽商业管理有限公司(简称“乐伽”)发出公司停业公告后不久,南京市住房保障和房产局(简称“南京房产局”)也在官网挂出了一则《通告》,称经过调查,乐伽公司因经营管理不善,出现严重亏损,现已无法正常经营。但《通告》对于乐伽如何造成亏损以及亏损详情,并未作进一步披露。
《通告》表示,从8月8日起至8月23日期间,南京房产局将组织司法所、人民调解委员会、律师事务所等第三方机构,对乐伽南京地区客户提供纠纷调解和法律咨询服务。
与此同时,乐伽的“接盘方”也浮出水面。根据《通告》,“市住房租赁行业协会推荐南京我爱我家房屋租赁置换有限公司、南京自如房屋租赁有限公司、南京银城千万间公寓管理有限公司、南京青客公寓管理有限公司、南京市房屋置业担保有限公司等五家住房租赁企业参与调处服务点工作,并在协商一致的基础上为乐伽公司客户提供居间代理、促成重新建立房屋租赁关系等优质优价服务”。
附:通告
南京地区乐伽公司广大客户:
近来,南京乐伽商业管理有限公司(以下简称“乐伽公司”)在履行租赁合同过程中出现大量违约,造成不良社会影响。为此,南京市建邺区住房保障和房产局及时组织调查,要求乐伽公司积极配合,如实报告企业经营情况,并督促乐伽公司认真做好客户诉求的接待登记,妥善处理矛盾纠纷。经查,乐伽公司因经营管理不善,出现严重亏损,现已无法正常经营。
为妥善化解乐伽公司租赁合同纠纷,帮助乐伽公司切实履行企业主体责任,我市相关区政府按照方便客户、属地调处原则,组织司法所、人民调解委员会、律师事务所等第三方机构,在辖区设立调处服务点,为南京地区乐伽公司客户提供纠纷调解和法律咨询服务。同时,市住房租赁行业协会推荐南京我爱我家房屋租赁置换有限公司、南京自如房屋租赁有限公司、南京银城千万间公寓管理有限公司、南京青客公寓管理有限公司、南京市房屋置业担保有限公司等五家住房租赁企业参与调处服务点工作,并在协商一致的基础上为乐伽公司客户提供居间代理、促成重新建立房屋租赁关系等优质优价服务。
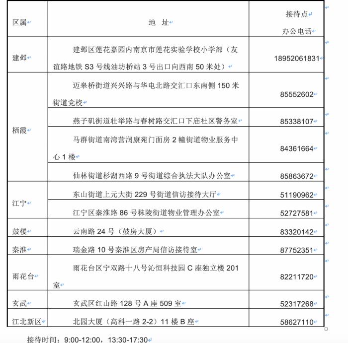
自2019年8月8日起至2019年8月23日期间,各区调处服务点将分批联系已经登记的客户,与客户确定调解时间和地点。前期没有登记的客户,请根据房屋所在地所属行政区划,提前电话联系就近的调处服务点,预约调解时间。为保证调处现场秩序和纠纷调处实效,请广大客户按约定的时间和地点前往调处服务点。
希望广大乐伽公司客户理性维权,按照法律规定维护自身合法权益,妥善解决与乐伽公司的合同纠纷。
特此通告。
南京市住房保障和房产局
2019年8月7日
调处服务点一览表







公安备案号:32010202010067