7月6日,四川宜宾高县某中学15岁初二女生不幸遇害,此前两天微信朋友圈曾大量转发寻找该女生的消息。
当日17:59时,高县公安局通过官方微博通报:2019年7月5日15时许,沙河镇派出所接群众报警称其女儿肖某失踪,高县公安局高度重视,立即开展调查工作。经查,珙县巡场镇人陈某奎有重大作案嫌疑,经讯问,陈某奎交代其将肖某杀害的犯罪事实。
红星新闻记者从多个信源及裁判文书网获悉,嫌疑人此前已犯下两起强奸案,并致一人死亡,但狱中获四次减刑,半年前才出狱。
此次犯案前曾问受害者父亲家里有些什么人,得到“只有女儿和我两个”的答案后离开,当晚女孩失踪。
嫌疑人三十年前首次强奸杀人 犯案时未成年
7月6日下午,在距离掩埋遇害女生不远处的珙县白家村老砖厂外,听说犯罪嫌疑人要来指认现场,村民来来往往不愿离开。
犯罪嫌疑人陈某奎的家,距离埋尸地点仅400米左右,案发当晚,其妻雷某和11岁多时儿子就在家里。陈家和白家村老砖厂,都距离省道S308线不远,有车行公路从陈家门口经过。站在陈家的院坝,可以望见老砖厂背后陈某奎的老宅旧址。
陈某奎是珙县巡场镇白家村人,当地人大多叫他“陈六”。陈某奎生于1974年7月12日,在家排行老六。案发时间为7月4日下午至晚上,再过8天就是陈某奎45周岁的生日。

△ 村民在老砖厂案发现场围观
围观的村民告诉记者,自从去年腊月初八陈某奎回家后,白家当地村民就提心吊胆,担心陈某奎再犯事。
多位村民向红星新闻记者证实,7月5日晚警方已经传唤陈某奎。根据警方通报的接警时间推断,警方在接警不到10个小时后就已经控制住了嫌疑人。

△村民说受害人被拴在这棵树上,嘴被封住,地上的草被受害人踩光了
在白家村老砖厂外,赵大姐(化名)告诉红星新闻记者:“我夫(曾)家妹子,就是被陈六给害死的,死的时候也就才十五六岁。”
赵大姐的话,得到了现场十余名当地中年男子和老人的证实。据村民们回忆,那是大约30年前,陈某奎第一次作案,其时他才十四五岁。受害人小曾跟陈六年龄相仿,与陈某奎是“对房设户”的邻居,两人相当熟悉。
陈某奎将小曾奸杀后,把尸体扛到了对面山头的小树林中。如同此次肖某失踪一样,众多村民帮助寻找,最终在抛尸地点的一堆树叶、杂草下找到受害人的尸体。
因其时陈某奎未满18周岁,所以虽涉强奸、杀人两项重罪,但是未被判处极刑。比较一致的说法是,陈某奎第一次犯罪后在监狱蹲了约十六七年。
出狱后又强奸且杀人未遂 半年前刚第二次出狱
陈某奎第一次出狱后,已经是三十好几的人。多位村民证实,其时离异女子雷某正好在白家砖厂做工,在陈家亲属的撮合下,陈某奎和雷某结为夫妻。陈某奎的房子从砖厂背后迁到公路边,陈某奎也进砖厂打工。
不久后妻子雷某也怀上了孩子,哪知陈某奎又故技重施。老任等多位当地村民告诉红星新闻记者,2007年暑假,一位放假的女孩到砖厂看望父母,陈某奎又对孩子实施了犯罪,并蒙住受害人的嘴绑在陈家老宅外的竹林中。
“那个娃娃命大,第二天早上醒过来并挣脱了绳索逃出来,在砖厂外找到妈妈,当场指认了陈六。”老任回忆,在女孩失踪的当晚,陈某奎还假装帮助寻找。“我是亲眼看见那个小娃娃,满身是血,全身被夜雨淋得湿透了。”
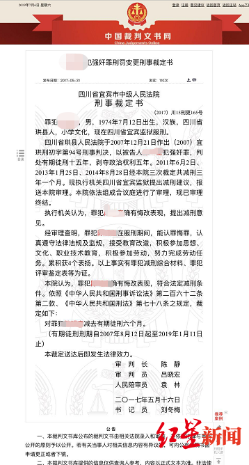
红星新闻记者查询到的相关法律文书显示,四川省珙县人民法院于2007年12月21日作出| (2007)宜珙刑初字第94号刑事判决,以被告人陈某奎犯强奸罪,判处有期徒刑十五年,剥夺政治权利五年。陈某奎此次刑期自2007年8月12日起,开始执行。
判决称狱中有悔改,四次获得减刑
此前陈某奎一直在宜宾监狱服刑,直到去年农历腊月(2019年1月),白家村四组一带盛传陈某奎要回家了。白家村民们回忆,在距离除夕还差20来天时,陈某奎果然回家来了。村民互相提醒“有女娃子家的大人,一定要把自家孩子看好。”
红星新闻记者通过中国裁判文书网查询发现,陈某奎在本轮强奸罪入狱服刑中,先后四次获得减刑。前两次分别于2011年6月2日、2013年1月25日,经宜宾中级人民法院裁定,共减刑二年一个月。
2014年8月,执行机关认为罪犯陈某奎确有悔改表现,向宜宾中院提出减刑意见。同年8月28日,四川省宜宾市中级人民法院(2014)宜中审监执字第1744号刑事裁定书称:经审理查明,罪犯陈某奎在服刑期间,能认罪悔罪,认真遵守法律法规及监规,接受教育改造,积极参加思想、文化、职业技术教育,积极参加劳动,努力完成劳动任务。获标准考核分102.69分。以上事实有罪犯减刑综合材料、罪犯评审鉴定表等为证。
宜宾中院认为, 罪犯陈某奎确有悔改表现,符合法定减刑条件。依照《中华人民共和国刑事诉讼法》第二百六十二条第二款、《中华人 民共和国刑法》第七十八条之规定,裁定对罪犯陈某奎减去有期徒刑一年。(刑期自2007年8月12日起至2019年7月11日止)

2017年5月16日,宜宾中院再次审理查明,罪犯陈某奎在服刑期间,能认罪悔罪,认真遵守法律法规及监规,接受教育改造,积极参加思想、文化、职业技术教育,积极参加劳动,努力完成劳动任务。累积获4个表扬。以上事实有罪犯减刑综合材料、罪犯评审鉴定表等为证。
宜宾中院认为,罪犯陈某奎确有悔改表现,符合法定减刑条件。依照《中华人民共和国刑事诉讼法》第二百六十二条第二款、《中华人民共和国刑法》第七十八条之规定,裁定对罪犯陈某奎减去有期徒刑六个月。(有期徒刑刑期自2007年8月12日起至2019年1月11日止)

此次为第三次犯案,曾在受害人家出现
受害人肖某所在的高县沙河某村,距离埋尸地点约3公里。虽然跨越了两个县,但是肖某及其邻居,都有在白家村陈某奎家附近的亲友。

△1为受害人家;2为受害人被控制后的藏匿点
7月5日中午1点多开始,发现女儿失踪的肖世全(化名)开始发动亲友寻找女儿。几十名村民沿着周边的山林,玉米地地毯式搜索,但是没有肖某的影子。在村后鲜有人踪的“烂田湾”山林中,有村民发现一处地皮被踩熟,村民以为是别人打柴留下的痕迹,因此未重视。
姚洪中是肖世全的村邻,得知肖某失踪后,他和同村几十个村民帮忙寻找到7月6日凌晨。姚洪中告诉记者,在7月4日前,犯罪嫌疑人曾多次出现在村里。7月4日下午,有人看到陈某奎的电瓶车停在路边。还有人看到陈某奎在村里一块大水田里洗手。
到了晚上,越来越多的线索指向了有强奸前科的陈某奎。高县警方也在接到线索后立即展开了行动,村民们也由此把搜索的范围,从附近山林扩大到了陈某奎家附近区域。“7月5日晚,我们都找了,只是晚上了没有发现有用线索。”姚洪中说,7月6日一早,大家上百人继续寻找。

△1为陈某奎老宅所在地;2为第二次犯罪发生地;3为第一次作案抛尸地
肖世全家附近村民都到齐了,彼此一核对,没人在烂田湾打柴。大家再次到了现场查验,发现有大小两组脚印,小的脚印是赤足,没穿鞋。村民们继续搜索,在不远处发现了受害人的拖鞋。
7月6日上午,姚洪中等村民继续往陈某奎家的方向搜索。在白家村,很多村民也开始相信这起少女失踪案又是陈六所为,因此很多陈某奎的邻居也加入寻找。上午,白家村村民老杨在废弃的老砖厂砖窑后的草丛中,发现一把锄头一把铁揪,引起重视。
公安民警和姚洪中等村民继续在砖厂附近搜索,中午时分发现一片竹子下有松软的、好像刚覆盖的土,上面还拉了竹竿倒伏其上,感觉像是掩盖什么。最终,人们发现了受害人的遗体。

△7月6日下午,老砖厂案发现场,警方已封锁
嫌疑人曾问受害者父亲,家中有几个人
在得知学生失踪后,肖某的班主任温老师一直提心掉胆地帮着寻找,微信朋友圈的“寻人启示”,也是她编发的。从7月5日开始,温老师就一直在跟进寻人的进展。只是结局,让她和所有关心此事的人异常失望、悲伤。
“我担心我班上这孩子,睡不着,失眠了,一直在跟踪了解进展,希望孩子能平安回来,在此也要提醒各位有孩子的家长一定要注意孩子的安全问题,千万不能大意,不能像这对父母一样,孩子失踪20个小时没有引起重视,是我提示过后才开始寻找、报警,真的太粗心大意,太不关注孩子了,失踪近20个小时,没有积极寻找,还在等孩子回来,以为去亲戚朋友或者同学家里了!”得知学生遇难后,温老师如此感慨。
发现孩子肖某没回家的,是父亲肖世全。当晚孩子没有回家吃饭睡觉,和妻子想当然地以为女儿跟好朋友在一起玩耍了,忘了回家。发现异常的是温老师,7月5号领通知书时,肖某迟迟没有来。给家长打电话,中午11点多才知道肖某已经脱离父母视线超过20小时,“我喊他们必须重视,必须寻找、报案。”温老师说。
遗憾的是,受害人的父亲肖世全错过了事发当日下午营救女儿的最佳时间,此后由于没有对孩子安全的足够重视,肖世全错过了在当晚营救女儿的第二个时间点。
肖世全告诉红星新闻记者,他前不久在维修村里的公共设施时,意外与陈六认识。因为陈、肖家住得不远,老实巴交的肖世全对陈某奎没有任何戒心。7月4日中午,陈六突然骑车电瓶车到了肖家院坝,问肖世全拿到工资没有,又问他家里有些什么人。得到“只有女和我两个”的答案后,陈某奎骑车离开了。
“中午1点40吃饭,然后出门打了会牌,女儿独自在家。下午四点多我回来,看到陈六从我屋后面过来,他的电瓶车就停在我场坝里。”这诡异的一幕并没有引起肖世全重视,陈某奎只说了一句“去那边有点事情”,然后急匆匆骑车走了。
“千不该万不该,就是我不该以为我女子在家睡觉,没进屋看她一眼就又出门干活了。”肖世全说,就是到了晚上女儿没回来,他也没把女儿跟陈六联系在一起。
红星新闻记者注意到,无论是犯罪嫌疑人第一次藏匿受害人的“烂田湾”,还是杀死受害人后埋尸体的“老砖厂”,都要经过密集的村民居住区,因此村民们分析,嫌疑人把受害人控制藏匿山林中,到了夜深人静才实施了最后犯罪。
红星新闻记者 罗敏
编辑 邱添






公安备案号:32010202010067
我要说两句