27日,“中国移动16亿入股芒果超媒,芒果TV迎来运营商股东”的新闻迅速传播开来。据了解,27日晚中国移动官方发布投资芒果超媒的消息:中国移动通信集团有限公司(以下简称“中国移动”)全资子公司中移资本控股有限责任公司,参与芒果超媒股份有限公司(以下简称“芒果超媒”)募集配套资金非公开发行股份项目,投资16亿元人民币,股份占比4.37%,成为芒果超媒的第二大股东。此次中国移动官宣入股芒果TV,也引发行业内外火热关注。
入股后,中国移动旗下咪咕视频将与芒果TV展开深度合作。对于此次入股合作,外界普遍看好,有些网友根据咪咕视频和芒果TV的名字缩写“MG”,将双方命名为“MG组合”,而双方的缘分不仅在于名字的重合,据传中国移动早在芒果TV上市前便与之接洽,双方早已埋下合作意向。
中国移动为什么选择芒果TV?
2014年芒果TV正式上线,作为湖南广播电视台旗下唯一互联网视频平台,芒果TV覆盖互联网电视、手机电视及视频网站,是中国唯一一家拥有全终端、全平台牌照的网络视频平台。虽然起步较晚,但在视频网站普遍亏损的情况下,芒果TV竟率先实现盈利。中国移动入股芒果TV,正是看中芒果TV较大的发展潜力和上升空间。
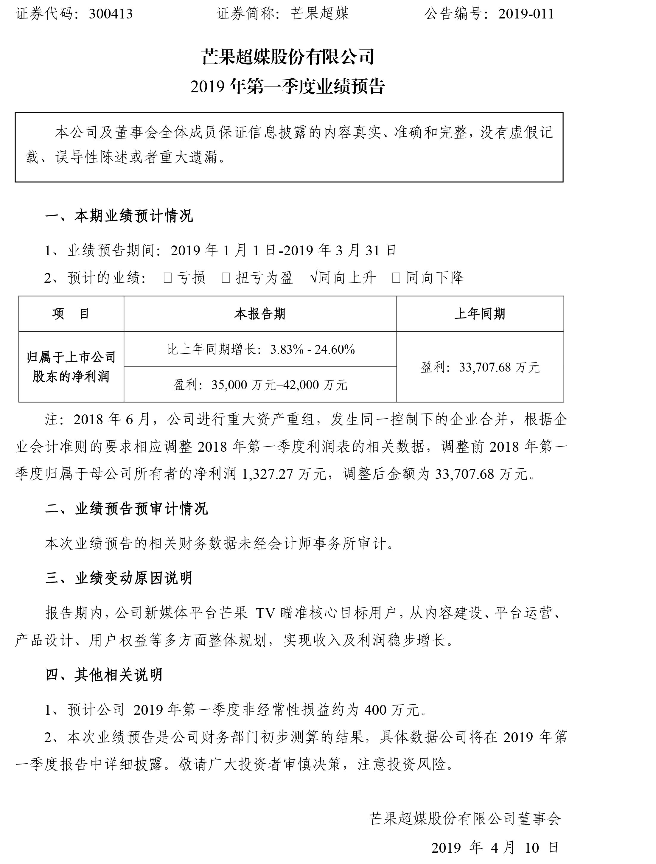
据芒果TV发布的2019年Q1财报显示,运营主体快乐阳光2018年实现营业收入56.07亿元,同比增长66%,付费会员数达1331万,其中广告业务、会员业务、运营商业务的收入同比增幅分别为81%、114%、52%。而爱奇艺第一季度亏损20亿人民币,优酷运营亏损达到38.54亿,搜狐视频净亏损2700万美元,相比疯狂烧钱,连年亏损的“优爱腾”等视频网站,位属“第二梯队”的芒果TV能够实现盈利的确令人惊喜。
芒果TV亮眼成绩单背后,得益于湖南卫视内容资源的支持。2015-2017年,芒果TV每年从湖南卫视采购内容的成本从3.7亿元上涨至3.88亿元,未来也约定了价格涨幅不超过10%,而这个价格在“优爱腾”动辄上百亿的版权采购成本中无疑占据着巨大优势。
除了背靠湖南卫视实现成本控制,芒果TV还凭借湖南卫视内容独播权吸引了众多忠实用户和巨大流量,在由“独播”转型至“独特”战略后,逐步实现了优质内容自制。从芒果TV的收入结构可以看出,互联网视频、运营商服务和内容运营三部分是其主要收入来源,分别占比51.19%、18.06%、29.16%。相比于爱奇艺等主要依赖于广告和付费会员的视频网站,芒果TV收入结构多元化,通过版权的投资、分销带来相应的内容运营收入,也是其实现盈利的重要原因。
作为视频网站中的潜力股,芒果TV虽然实现上市并盈利,但要与“优爱腾”等财大气粗的视频网站相竞争,还需要更多的支持与联合。作为全球最大通信运营商的中国移动,拥有覆盖全国31省的线上线下资源,此次入股芒果TV也将使得视频网站的发展出现更多可能性。
咪咕视频与芒果TV联合官宣,“MG组合”加入江湖混战
中国移动带给芒果TV的不仅仅是资金优势,超过9亿的用户基数以及在5G技术方面的研发和建设都将行业占得先机。据中国工信部的时间表,2019年年底,中国实现5G预商用,2020年5G正式大规模商用。芒果TV通过中国移动入股成功搭乘上了5G顺风车,提前拿到了前往5G时代的通行证。
中国移动入股芒果TV这一举措除了上述的直接影响外,促成咪咕和芒果TV的“联姻”也是其中的重要意义,在接下来的合作中也期待看到双方整合资源、优势互补。
咪咕最受大众关注莫过于从2018世界杯开始,超43亿人次通过咪咕视频客户端观看世界杯、决赛当天观看人次超2亿等世界杯期间的亮眼成绩对于刚涉足体育版权的咪咕可谓意义重大。世界杯之后,咪咕又有条不紊的深耕体育产业布局,与苏宁合作开启了“451计划”:欧冠、亚冠、WWE、UFC四项顶级赛事;英超、西甲、意甲、德甲、法甲五大联赛;以及中超。与此同时,咪咕还先后与CBA签署战略合作协议,成为CBA新媒体合作伙伴;以及与NBA达成长期合作伙伴关系,成为NBA在中国的官方合作伙伴。并且在今年年初成为中国排球超级联赛的官方独家数字联合运营商,至此完成了“三大球”赛事布局。从涉足体育版权到完成体育产业的全面布局,咪咕用了不到一年的时间。
始终以“创新文化全场景沉浸体验生态的技术公司”为愿景的咪咕不断探索“技术+内容”的运营新思路和为用户开启下一代沉浸式新体验。借助中国移动5G的先发优势,咪咕通过“5G+真4K”技术创造更多可能性,比1080P高4倍的画质分辨率保证了视频超高清质量,50帧的高速率使画面更加流畅,HDR技术则让色彩更饱满,真4K直播让用户如同身临其境,这一技术带来的极致体验早在世界杯期间便得到了用户的认可。
咪咕对5G技术的优势利用不仅限于体育领域,舞台艺术、演唱会,甚至博物馆等领域都将“5G+真4K”技术展现的淋漓尽致。第十二届音乐盛典咪咕汇实现了全球音乐颁奖盛典历史上首次“5G+真4K”直播,之后咪咕携手国家大剧院原创民族舞剧《天路》,打造了全球首次“5G+真4K”影院直播。此外,咪咕还与中国博物馆协会共同推出了“博物馆在移动”项目,联合中国移动湖南公司共同打造了全球首家5G覆盖的博物馆。
咪咕一直致力于将5G超高清与优质IP结合,在4K超高清逐渐成为市场主流的环境下,咪咕将于芒果TV优势互补,共同探索和拓展更多场景,为用户带来“技术+内容”的极致体验。
相比咪咕的体育资源优势,芒果TV的内容优势显然体现在综艺上。明星推理烧脑网综《明星大侦探》、夫妻观察治愈网综《妻子的浪漫旅行》、代际情感观察真人秀《女儿们的恋爱》、沉浸式乡村人文体验真人秀《哈哈农夫》等热门综艺依靠其精准定位和差异化内容受到观众喜爱,独特自制综艺加上湖南卫视独家内容,芒果TV在综艺领域具备强大竞争力。综艺内容也同样为咪咕所看重,据了解,双方已在综艺方面展开合作。咪咕深耕的健身综艺IP《好身材》在历经两季之后今年将以全新的姿态回归,本季更名为《哎呀好身材》,由咪咕视频和芒果TV联合推出,在节目形式和明星阵容等方面都有更大的变化。历经第一、二季的沉淀,再加上咪咕和芒果TV双方的优势,本季《哎呀好身材》也很值得受众期待。
咪咕视频与芒果TV的合作,完美实现优势互补,双方针对“体育+娱乐”方向进行生态布局,打造趣味跨界玩法,满足用户多元化的视听需求。同时,“MG组合”的积极联手将对互联网视频行业带来不可小觑的影响力,长久以来以“优爱腾”为代表上演的“三国杀”竞争局面或许会被打破,“大MG”战略将会成为行业中的新势力,后续合作将为行业注入新的活力,行业地位争夺将更加精彩。然而,要想在激烈竞争中突破重围,视频网站势必要更具创新思维,加强平台内容研发和生产优势,在5G时代,各大视频网站也会为用户带来更好的体验。
去年5月签约世界杯,引入全球顶级IP内容;今年5月投资芒果,引入湖南广电全量内容。中国移动打造围绕咪咕的互联网内容生态,MG+MG,左手体育,右手娱乐,沉睡的雄狮(资本)已经苏醒,精彩刚刚开始…






公安备案号:32010202010067
我要说两句