假期里,江苏省教育厅、省体育局、省科学技术协会曾联合下发《关于利用优质体育与科技教育资源开展中小学生课后服务试点工作的通知》,决定在南京市选择部分区域,开展体育、科技资源走进中小学课后服务的试点。今天(2月17日),省内一些学校的孩子们在返校报到时发现,自家的“课后服务”,也就是俗称的“弹性离校”升级变脸了。

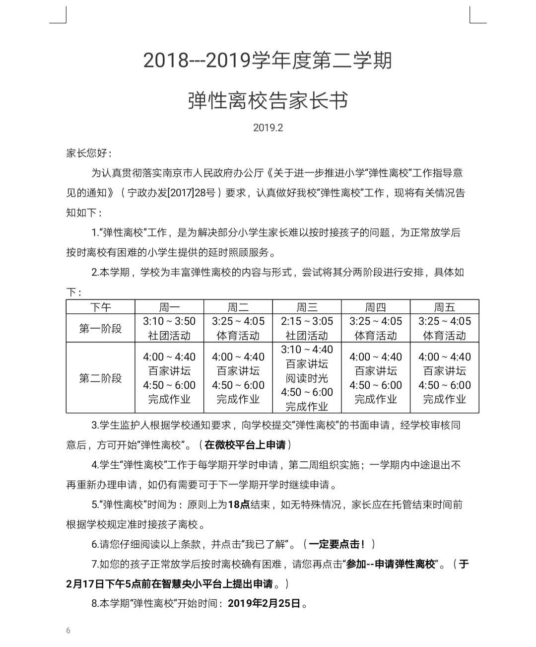
在南京市中央路小学,全校学生在开学报到时都领到了一张《弹性离校告家长书》,和上学期3点半到6点统一的课后服务时间段相比,新学期孩子们不但能在3点半到3点50、4点到6点两个时间段自由选择,还可以在40多门丰富多彩的科技、体育课程中选择一门进行免费学习,像机器人、IT工坊、轮滑这些课程都包含在内。课后服务不再是简单的“读书+作业”,而是升级成了自主学习+社团课程,授课教师很多都是来自专业机构的专业人士,学校老师负责辅助教学。家长、学生自愿报名,所有课程都不收费。

南京市中央路小学学生俞泓希告诉记者,以前弹性离校的时间她大多拿来写作业和阅读,现在有了各种各样的社团活动,她打算选科技和阅读,因为她很喜欢机器人。

南京市中央路小学校长林虹介绍,减负增效的要求提出以后,学校也积极响应,要求课后的作业时间控制在课后一小时完成,所以剩余的时光干什么,这也是学校需要思考的问题。如今把科技、文体类的活动融入进来,是一个很好的办法,对孩子的课后时光也是一个有益的补充。

根据省教育厅的要求,此次试点“升级版课后服务”的区域包括南京市鼓楼区、玄武区、秦淮区、建邺区、高淳区五区。免费进中小学课后服务的体育类课程包括“阳光体育”专业团队进校园、体育社团专业进校园以及社会体育指导员进校园三类;科技类则以“科技小工匠”实践活动、“科普进校园”专家报告、“科创梦想汇”空中云课堂为主。开设时间安排在周一至周五下午放学后,初中可安排在双休日的半天时间。期间所需的资源购买经费,分别由省体育局青少年处和省科协青少年科技中心承担。试点所需的场地和基本设施等条件,由学校负责保障。预计各试点学校从开学第二周开始实施。
而在徐州、扬州等地,新学期课后服务也从过去的完成作业、自主阅读,变成体育、美育课程“全面开花”。苏州更在新学期试水开通线上教育中心,让不留校的孩子在家也能享受到校园课后服务同样的教育资源。一位来自扬州的家长表示,学校统一管了以后,避免了他们走社会上的课后辅导班,家长的负担也轻了,欢迎更多这样对家长、孩子有益的教育改革举措。
更多精彩内容,请收看18:30在江苏公共·新闻频道播出的《新闻360》栏目和江苏卫视《新闻眼》栏目,或者下载我苏网、荔枝新闻APP。
(来源:江苏广电融媒体新闻中心/糜梦逸 编辑/贝茜)






公安备案号:32010202010067
我要说两句