为全面提升中心城市承载力集聚力和首位度,经深入调研、征求意见、研究论证,特制定《宿迁市2019年度中心城市建设重点工程计划》。

2019年中心城市建设重点工程分为重大基础设施工程、城市道路畅通工程、绿色生态修复工程、民生幸福提质工程、功能设施优化工程、现代服务业提升工程、大运河文化带工程等七大类。
01重大基础设施工程
围绕改善对外交通环境和区位条件,有效提升中心城市首位度,做大做强中心城市,安排了宿连高速宿迁段、上海路东延一期、高铁商务区市政配套工程、省道324等重大基础设施工程12项。

02城市道路畅通工程
围绕疏通城市堵点,提升道路品质,完善区域路网,安排了青年路、西湖路道路改造、发展大道北延、骆马湖路西延、5处高速连接处景观提升等城市道路畅通工程23项。

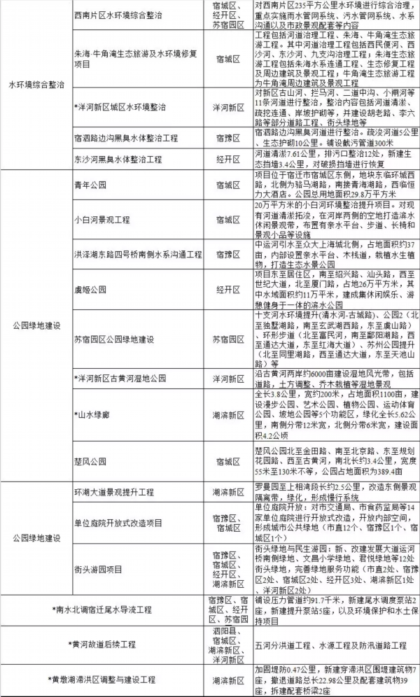
03绿色生态修复工程
围绕加快生态宜居城市建设,完善城市公园布局,推进生态环境修复与治理,安排了西南片区水环境整治、青年公园、楚风公园、14家单位庭院开放和12处街头游园等绿色生态修复工程19项。

04民生幸福提质工程
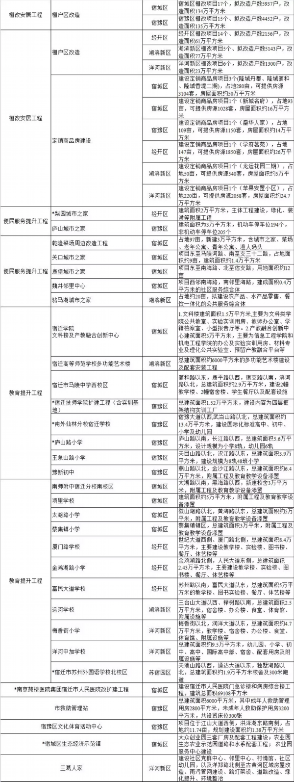
围绕改善居民住房、教育等民生服务条件,提升群众幸福感和获得感,安排了57个棚户区改造、8个定销商品房建设、19所学校、6个城市之家和宿豫区文体中心等民生幸福提质工程42项。

05功能设施优化工程
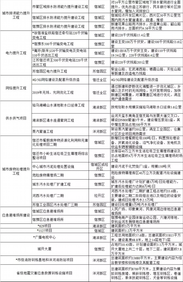
围绕完善城市公共基础设施,强化城市管理,增强城市基础承载力,安排了排水防涝能力提升、通信网络提升、电力提升、城市废物处理能力提升等功能设施优化工程28项。

06现代服务业提升工程
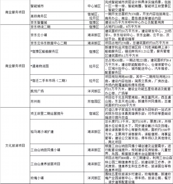
围绕增强中心城市集聚力、辐射力,做大做强现代服务业,安排了智能城市、高铁商务区、苏州街、三台山康养旅居等现代服务业提升工程16项。

07大运河文化带工程
围绕深入挖掘大运河生态、经济、文化等资源优势,全面打造宿迁特色的“大运河文化带”,安排了滨河大道道路及景观提升改造工程、皂河龙王古镇、洋河酒文化名镇、骆马湖渔业风情村等大运河文化带工程8项。

此外,还安排了大兴通用机场、合宿新铁路宿迁段、330省道跨成子湖特大桥、新盛街历史街区、运河(三角洲)湿地公园、河湖风情堤路等前期推进项目22项,一旦具备实施条件,经报请市委、市政府批准后即转为实施项目。

(来源:宿迁之声 编辑/汪璐)






公安备案号:32010202010067
我要说两句