新浪科技讯 10月16日下午消息,乐视网发布公告称,公司股东贾跃民所持1830万股遭被动减持,股票处置所得资金直接用于偿还东方证券债务。
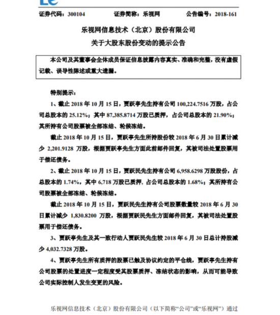
公告称,截止2018年10月15日,贾跃亭先生持有公司 100,224.7516 万股,占公司总股本的 25.12%;其中 87,385.8714 万股已质押,占公司总股本的 21.90%;其所持有公司股票被全部冻结、轮候冻结。
公告内容显示,截止2018年10月15日,贾跃民先生持有公司 6,958.6298 万股股份,占总股本的 1.74%,其中 6,718 万股已质押, 占公司总股本的 1.68%;其所持有公司股票被全部冻结、轮候冻结。根据贾跃民先生方面邮件回复,其被司法处置股票用于偿还债务。
以下为乐视网公告内容:







公安备案号:32010202010067
我要说两句