前7月个税收入9225亿元!已超2015年全年个税收入

2018年08月13日 17:45:28 | 来源:中国新闻网

字号变大| 字号变小

前7月个税收入9225亿元!已超2015年全年个税收入

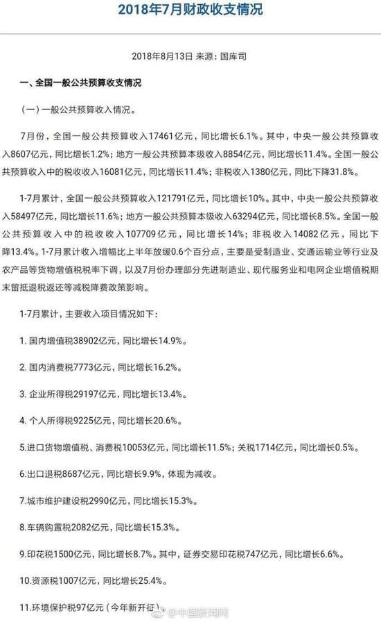
  财政部公布2018年7月财政收支情况,1-7月累计,个人所得税9225亿元,同比增长20.6%。这个数据已经超过了2015年全年8618亿元的个税收入。你每月交多少个税?

前7月个税收入9225亿元!已超2015年全年个税收入

下载荔枝新闻APP客户端,随时随地看新闻!

我要说两句

layer
快乐分享