10日,盐城市政府采购网发布YCCG1807-60盐城市轨道交通线网规划编制项目招标公告,受盐城市铁路建设办公室的委托,决定就其所需的盐城市轨道交通线网规划编制项目进行公开招标采购。

△采购网截图
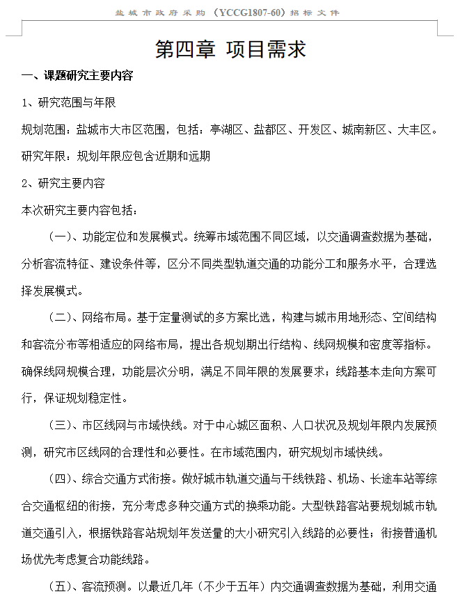
根据招标文件,盐城市轨道交通线网规划编制项目规划范围:大市区,包括亭湖区、盐都区、开发区、城南新区、大丰区;规划年限,包含近期和远期。
投标人须提交《盐城市城市轨道交通线网规划》主体报告,《盐城市城市轨道交通制式方案研究》《盐城市城市轨道交通客流预测报告》《盐城市轨道交通资源共享研究报告》《盐城市城市轨道交通线网规划评估报告》《盐城市城市轨道交通综合开发专项规划报告》等5份专题报告。

△招标文件截图






公安备案号:32010202010067
我要说两句