
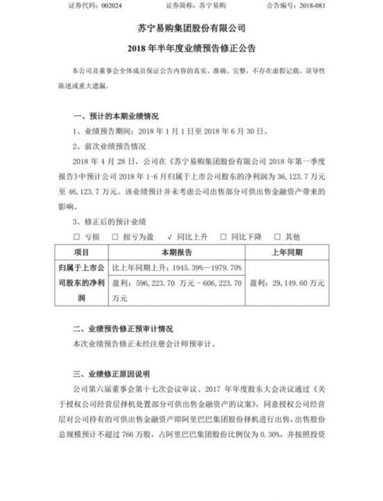
腾讯科技讯 7月6日晚间,苏宁易购发布业绩预告修正公告,公司原先在一季报中预计上半年净利为3.61亿元至4.61亿元。
苏宁易购在公告中表示,该业绩预计并未考虑公司出售部分可供出售金融资产带来的影响。修正后,预计上半年净利为59.62亿元-60.62亿元,同比增长1945%-1979.7%。
据了解,苏宁易购通过纽约证券交易所出售阿里巴巴股票,出售价款合计约15.04亿美金,预计可实现净利润约56.01亿元。
以下为苏宁易购公告原文:



腾讯科技讯 7月6日晚间,苏宁易购发布业绩预告修正公告,公司原先在一季报中预计上半年净利为3.61亿元至4.61亿元。
苏宁易购在公告中表示,该业绩预计并未考虑公司出售部分可供出售金融资产带来的影响。修正后,预计上半年净利为59.62亿元-60.62亿元,同比增长1945%-1979.7%。
据了解,苏宁易购通过纽约证券交易所出售阿里巴巴股票,出售价款合计约15.04亿美金,预计可实现净利润约56.01亿元。
以下为苏宁易购公告原文:


下载荔枝新闻APP客户端,随时随地看新闻!
我要说两句