江苏省“水美村庄”公示 看看有没有你的家乡!

2018年01月31日 22:56:02 | 来源:我苏网

字号变大| 字号变小

  日前,省水利厅公布了江苏省2017年度“水美乡镇”和“水美村庄”名单,经乡镇、村庄自愿申报,县级水行政主管部门初审,市级水行政主管部门审核和推荐,省级合规性审查、第三方机构现场评估和专家评估,最终评选出17个“水美乡镇”、198个“水美村庄”建设名单。

江苏省2017年度水美乡镇建设名单 

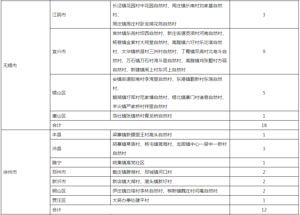
江苏省2017年度“水美村庄”建设名单

 

下载荔枝新闻APP客户端,随时随地看新闻!

我要说两句

layer
快乐分享