江苏新闻广播记者郑风 最近,怀上二胎的张女士遇上了烦心事儿。她说,因为怀孕,公司对她进行调岗、降薪,她认为这是变相要求她辞职;对此,公司方却表示,他们是严格按照法律法规进行处理的,不存在有意为难。那么,怀上二孩的劳动者相关权益该如何保障?又该怎么维权呢?

上个月底,记者在南京诚力复合材料有限公司见到了张女士,目前她还没有离开这家公司,每个月拿着2000元的工资。她表示,2016年自己曾是该公司的人事主管,月薪5400元。但是怀上二胎之后,公司开始刁难她,合同期内变相让她辞职,如今自己成了公司的边缘人物。

张女士说:“(2016年)12月25号我在家自测的,怀孕后我跟公司人事总监说了一下, 12月28号早上我收到了一封邮件,说我工作不到位,罚了我200块钱,紧接着又说我安排销售部门薪酬架构工作没有做,然后我说我做了,他不查看,罚款1000元。我们老板说,你不接受罚款就写辞职报告。我心里明白大概是刁难了。”
张女士提供了自己与公司往来的电子邮件资料,她表示此前的工作表现积极,经常受到公司领导的表扬和奖励。张女士认为,虽然现在怀孕了,但自己有能力胜任曾经的岗位,也能够继续为公司作出贡献。只是公司领导现在的做法让她难以理解。
张女士说:“然后不断发邮件指责我各种事情。现在这样其实我特别寒心,我自己并没有触犯公司的利益,也没有做出违反公司规定的行为。我现在想申请劳动保护。”
记者前往南京诚力复合材料有限公司核实此事,但公司人力资源部门负责人没有接受记者采访。事后,记者收到一条回复短信,内容是:在这个事件上,公司是严格按照相关法律法规进行处理的,如果个人觉得有不合理的地方,可以使用法律武器进行维权,同时也欢迎媒体的监督。公司已经与劳动仲裁部门取得了联系,正在积极处理此事,暂不接受记者的采访。

就此事,张女士向南京市雨花台区人社局进行了举报,该局劳动保障监察大队副主任张军表示已经受理。张主任介绍,根据我国《劳动合同法》第四十二条规定:一般情况下,女职工在孕期、产期、哺乳期(以下简称“三期”)内,用人单位不得解除劳动合同。除非员工有违法行为,比如:刑事犯罪、蓄意损害单位利益等行为。
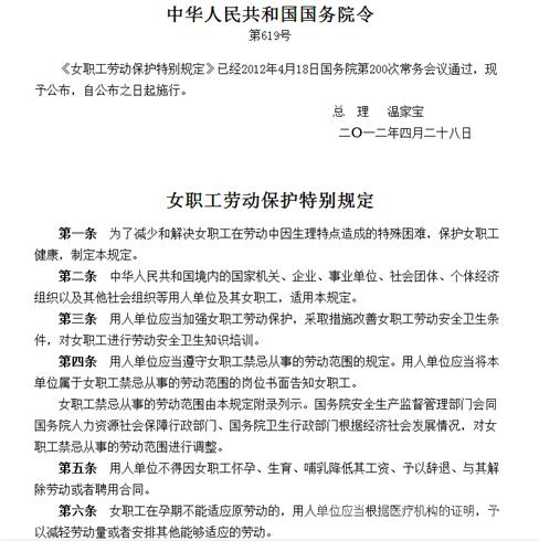
此外,针对张女士提出的,公司有涉嫌借故进行降薪、调岗等做法,张主任表示, 2012年4月28号起施行的国务院第619号令,即《女职工劳动保护特别规定》中更加细化了“三期”内女职工的合法权益。“单位不得因女职工怀孕、生育、哺乳降低其工资、予以辞退、与其解除劳动或者聘用合同。这一条就是很明显。”
张军还表示,女职工如果碰到类似问题,应及时取得三级医院的孕期诊断证明等材料并与劳动监察部门取得联系,由他们来甄别企业是否损害了员工的合法权益。此案目前正在等待人社部门的劳动仲裁结果。
同时,张军表示,2017年是我国二孩政策开放之后进入生育期的第一年,孕期女职工集中出现,也会给用人单位带来压力。对此,用人单位可以在招聘和关键岗位设置时进行科学合理的安排。一旦招工之后,必须依法保护孕期女职工的合法权益。






公安备案号:32010202010067
我要说两句