

(荔枝全媒体记者/陆啸)荔枝新闻记者今天(10月10日)从省旅游局获悉,国家旅游局发布十一假日旅游“红黑榜”。这是在历次小长假、黄金周结束后国家旅游局首次对外公布旅游“红黑榜”。尤其引人注目的是,全国有14家景区登上“黑榜”。
“红榜”榜单上,因流量管控得力、旅游秩序平稳、服务管理规范等原因,北京故宫博物院、重庆大足石刻、湖南韶 山旅游区上榜综合秩序最佳景区;四川青城山-都江堰山景区、山东台儿庄古城、湖北三峡大坝旅游区等分别上榜厕所革命最佳景区、旅游市场秩序最佳景区、旅游安全保障最佳景区。
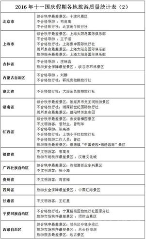
江苏这些单位和个人上了红榜,表扬一下:
秩序最佳景区:扬州瘦西湖景区、苏州市昆山周庄景区
优秀文明游客:卢鸣
优秀导游:杨莉、陈诚
优秀旅行社:中国国旅(江苏)国际旅行社
厕所革命最佳景区:南京市中山陵园风景区
旅游市场秩序最佳景区:苏州市苏州园林景区
旅游安全保障最佳景区:常州市武进中国春秋淹城旅游区
旅游服务最佳景区:无锡市鼋头渚景区、淮安市周恩来故里旅游景区、常州市中华恐龙园
此外,被评为“综合秩序最差景区”的有:北京十渡风景区、湖南省张家界市龙王洞旅游景区、江西省吉安香樟园景区、广西防城港百业东兴景区、西藏城关区夺底乡维巴景区。国家旅游局解释,假日期间,北京十渡风景区曾发生游客与景区工作人员争执事件;张家界龙王洞景区被发现安全隐患多、服务和标识系统欠缺、厕所脏乱差等问题。而上海太阳岛国际俱乐部则被评为“综合秩序最差景区”、“厕所革命最差景区”、“旅游服务最差景区”。
据了解,“红黑榜”是根据国庆长假期间各地上报的情况评出,涵盖了全国31省市区以及新疆建设生产兵团的旅游景区、旅行社、旅游工作人员、导游、游客。推出“红黑榜”,是今年十一假日的一次全新探索,以此来表扬鼓励先进,曝光负面典型,推动相关方面的改进。






公安备案号:32010202010067
我要说两句