现代快报6月2日南京电(通讯员 施昭 记者 黄艳)现代快报记者刚刚从南京市招生办获悉:2016年南京高考报名总人数为24260人,去除只报名参加残疾单招和体育单招等单招的237名考生,实际报名人数为24023人,较去年的26220人减少2197人,减幅为8.38%。其中,应届考生共有23182人,往届考生841人;按考生报考的科类统计:文科类7927人,占33.0%;理科类12298人,占51.2%;艺术类(含兼报生)3249人,占13.5%;体育类(含兼报生)549人,占2.3%。
在招委会领导下由教育、公安、宣传、卫计委、保密、纪检监察、供电、环保、建委、交通、药监、无委办、电信等部门参加的“市高考和中考工作安全保密、突发事件处置工作领导小组”分别开展相关工作,形成多部门齐抓共管,全力以赴做好高考保障工作,重点做好针对试卷安全保密工作、重大自然灾害和特殊气候、听力考试、网上巡查系统的预案,提高快速反应和应急处置考试中各类突发事件的能力,做到应对有预案。
强化安全保密。针对安全保密工作,市招生办会同公安、保密等部门组织对12个考区的高考准备工作、各区保密室进行检查。
全员参加考前培训、加强考风考纪监督,南京市招生办在接受省教育考试院考务培训后,完成了全市高考考务市级培训会,全面安排部署了今年的高考工作,突出考务要求、重点环节、安全保密三个方面提出了工作要求,对照相关考务细节详细的内容,要求各区认真落实好区级培训责任,确保高考工作平安顺利进行。
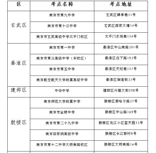
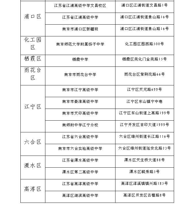
加强考点管理。今年高考仍在标准化考场中进行,高考标准化考点的考场硬件设施也保持一致,配备身份识别仪、无线信号侦测及屏蔽仪、电波钟等,并具有试卷保管室、考务工作室、试卷收发室、医疗室、保卫室、监控室、咨询处、饮水处、车辆存放处等考试组织机构和服务机构场所。随着近年来的使用,标准化考点也越来越规范,今年全省统一考生进场,除了有金属探测器检查,进考点还要进行身份验证。目前,所有视频及网络监控、应急指挥、作弊防控等系统的设施设备检查、维修、更换、调试等工作已全部完成,各考点、考场全部实现"三级联网"、电子监控“全覆盖”。
联合治理考试环境。与公安、保密、通信和无线电等部门的协调、配合,严厉打击销售作弊器材、净化涉考网络环境、净化考点周边环境。考试期间无线电管理部门将对重点防范区域严密监测,采取有效技术手段,对考点周边无线电信号进行监控、排查,及时阻断有害信息,配合公安机关迅速追查涉嫌人员及相关设备,依法予以处理。重视考生诚信教育。 诚信考试教育宣传是南京市高考前的一项传统活动,对全体考生专题考前教育,强调所带物品和证件、注意考试的时间节点,避免因为自身疏忽而带来的损失。向考生宣传考生守则、考场规则,增强学生遵守考试纪律的自觉性,签订诚信承诺书,把《国家教育考试违规处理办法》(即教育部33号令)的精神,有效传达出去,让每一位考生都知道违规处理的办法和结果,强化诚信考试的意识。
南京市招生办考风考纪举报电话:52310667 52310655
市环保局投诉平台:12369.
2016年普通高等学校招生全国统一考试和学业水平选测科目考试于6月7日至9日举行。考试时间具体如下:









公安备案号:32010202010067
我要说两句